PROJECT DESCRIPTION My goal is to solve power consumption that is presented to charge batteries phone.
This system has PID control, that regulates the output voltage to change the battery.
PROJECT FEATURES:
|
VIDEO: Part 1
Part 2
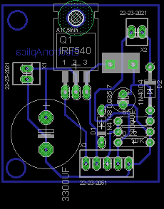
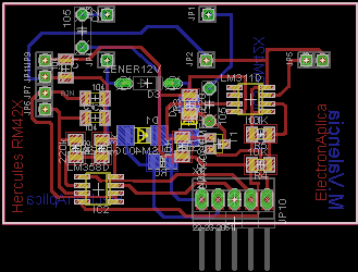
Control/MCU Boosterpack
Power/Source |
Gallery |
|








Top Comments