I'm designing a BoosterPack to evaluate GaN devices with the help of a microcontroller. This double post (a+b) documents the PCB layout, specific for significant currency and high switching frequency. |
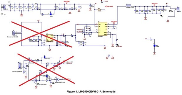
The Schematic
The EVM User Guide has the schematics for this board. I removed the discrete deadband generator and bias voltage provider.
The deadband generator is replaced by a connection to Hercules LaunchXLII PWM outputs. The bias will come from that same LaunchPad's 5V power.
Here's my version. No bias or deadband circuit.
I've added a quadrature encoder. This part, connected to the Hercules eQEP module, is optional.
The PCB
Except for the changes mentioned above, I tried to stay as close as possible to the TI reference design.
There are several reasons for that:
- budget: the PCB and GaN devices are expensive. I don't want to have to redo the work (ballpark figure: I loose more than 250 € on PCB and BOM for 3 boards, if I screw up. If you want me to be a hero, then send monies please).
- I don't have anything close to the proper lab equipment to validate all aspects of the circuit's behaviour.
- My "high switching frequency, high current" PCB layout skills are mediocre at best.
I am a little bit shaken by the cost of a four layer board. If you include shipping, I have a slightly cheaper quote for 3 OSHPark PCBs than for 5 Seeed PCBs with ENIG finish - if you include shipping costs.
A $10 coupon that I kindly got from michaelwylie tipped the balance, so I ordered at Seeed.
Here is my layout. You can compare it with TI's reference design images in my previous post.
Board Top (copper, mask, silkscreen, forgot to show the drill holes - see the image in the intro section above for those
)
White annotations are not part of the PCB design. I've added those on the blog image for clarity (and because jc2048 requested it
).
Middle Top layer
Middle Bottom layer
Board Bottom + copper, mask, silkscreen and drills
I've attached the KiCAD design to this post.
(edit: updated to v 1.1, C30, P2, P3 wrong footprint)
In the next post, I'll review the custom schematic and footprint components that I've created for this design - and upload their libs.









Top Comments