Introduction
My main intention today is the presentation of this excellent product launched by Texas Instruments the world, I'm excited to show the performance of TIDA-00349.
To analyze performance, I'm using a FLUKE oscilloscope and a thermometer IR, so I can sure that the data measured is according datasheet found correct and according to specified by the manufacturer.
Description
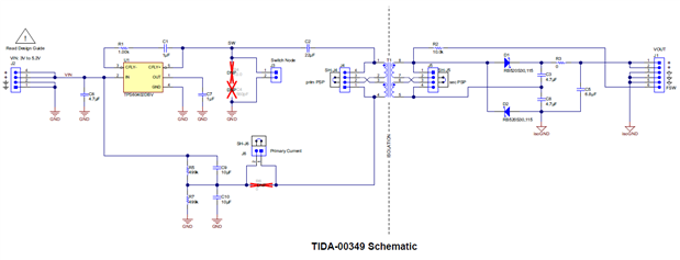
The TIDA-00349 TI Design is an isolated DC/DC converter turn-key solution, delivering exceptionally high efficiencies up to 85% from ultra-low power up to 60mW.
Open-loop control removes the need for opto-couplers, while a primary side half-bridge topology operating at 60kHz and secondary side Schottky rectification provides low switching losses, enabling highly efficient power conversion.
Features:
Highly Efficient Design
– Up to 86% With 5-V Input
– Up to 82% With 3.3-V Input
Featured Applications
• Factory Automation and Process Control
• Loop Powered 4- to 20-mA Transmitters and Other
Sensors and Field Transmitters
• Building Automation
• Portable Instrumentation
Schematic circuit
Bill of Materials
Performance test
You can see in Figure 1 and 2, the physical connection of TIDA-00349, I used the power of a TI Launchpad, on the grounds of having a highly regulated power.
Figure N. 1
Figure N. 2
Perform an oscilloscope view the output of TIDA-00349, to see if there are some kind of rizado or noise in the output by switching but the output is very stable and is within the parameters set out in Table N. 1
Measure to Input 3.3v
Measure to Input 5.0 v
The measurements were made with a 450 ohm resistive load.
Temperature tests (FLUKE IR THERMOMETER)
About an hour of work, TIDA temperature measurement is performed, noting that this hardly dissipated power and heat.
The working temperature always remained around 25 ° C
Switching Frequency
Switching frequency according to manufacturer sheet is 60KHz, and cycled dutty 50%, this is important for the maximum transfer of power in a flyback configuration occurs when the pulse width is 50%
Reference TI Design















Top Comments