This is a very quick item to get me going again and back into the habit of blogging.
When Jan Cumps showed us a one-transistor current source in Simple Electronic Control Systems - Current Control with 1 transistor ,
I used it to drive an LED (see the comments to that blog). The current switched pretty quickly and I wondered how it would compare
to driving a simple resistor: just how fast can an LED be? Simple way to find out was to try it, so here's a shoot-out between a blue LED
and a resistor. The resistor has a very fast response and what we see for that will be mostly how the current source is performing.
Comparing the LED to the resistor's response will then allow us to see what the LED does.
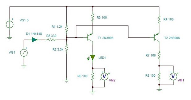
This is the circuit. I've built Jan's circuit twice, with both current sources controlled by the same voltage derived from a UNO GPIO pin,
one driving a blue Nichia LED and the other a 100 Ohm resistor. The UNO is acting as a very 'cheap and cheerful' pulse generator.
Here it is on my carefully rebranded breadboard (the sticker is almost straight!)
Now for some waveforms (I did mention that this was going to be quick, didn't I?)
This is the voltage at the transistor bases [yellow] trace and the resulting LED current [blue] trace.
In this case, I've told the 'scope that channel 2 is a 'current probe' and I've dialled in an 'attenuation' value such that the voltage
across the 100R resistor, in series with the LED, is presented as the equivalent current. I'm now switching between 1.5mA and 6mA.
It's not as stable as before, perhaps because of the two transistors and the fast signals on an unsuitable breadboard, but it will do.
Here I'm now looking at the LED [blue] and the resistor [yellow] as the current ramps up and there really isn't much in it.
Here's the drop, and again there's very little in it.
Most of the behaviour we're seeing is actually that of the current source, and the LED runs current almost as fast as a resistor
does. Not the most precise experiment ever, but indicative and fairly good for the resources I'm throwing at it.
If you found this interesting and would like to see other blogs I've written, a list can be found here: jc2048 Blog Index




