Introduction
About time I did some more blogging. This one will be a confused mess as I try to untangle and document some of what I've just been doing: regard it as a few 'notebook' pages rather than a coherent blog effort.
I'm still interested in transistor design and I've also been reading about noise. I've got a small number of books that help with this: Motchenbacher and Fitchen [1] is a practical, engineering approach that is old but, of course, the basics don't change even if many of the discrete parts they refer to are long gone; Conner [2] is an old monograph that gives me the basic physics of noise sources, though more from a radio/telecoms perspective than that of general design; Ott [3] has a couple of useful chapters on noise, in the context of EMC, which are a good general introduction; and Hamilton [4] has a short, succinct chapter that was the source for the particular circuit I'm looking at here, though the design wasn't original to him.
As well as trying to get a practical, hands-on feel for noise in sensitive analogue circuits and to learn some of the basics of the theory, I'm also curious to know how a discrete circuit compares with one based on an op amp and whether there's much relationship between the results from simulation and those from measuring on the bench. I'm also discovering the difficulties of actually making any sensible measurements and understanding what they mean.
The '3' in the somewhat cryptic blog title is because it's number three of the circuits I've looked at in the simulator, though it's the first I've actually built and so it gets blogged first.
I should also give shabaz a mention here as I'm following in his footsteps. Essentially, I'm doing with transistors what he did with an op amp with his 'measurement amplifier': Building a Measurement Amplifier
If you actually wanted a measurement amplifier to use, you'd probably be better off copying what Shabaz has done, with his nice pcb and the precision that comes from using an op amp, rather than following the path I've taken.
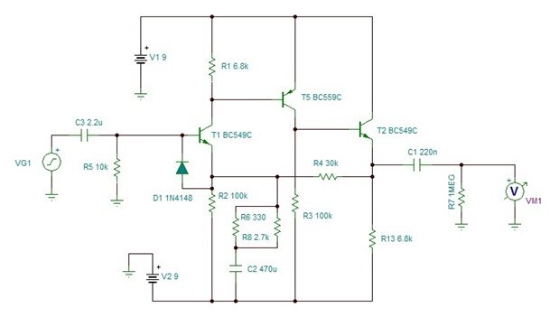
The Circuit
Here's the circuit as I have it in the simulator.
It's powered from a pair of 9V batteries. Hopefully, that will keep the rails fairly quiet: unlike an op amp, this circuit will have very little rejection of power rail noise. The circuit diagram doesn't show the 10uF tants that I added between each power rail and ground.
Quick walk-through of the circuit operation. There are three transistors. The first transistor (T1) gives a middling input impedance and some gain. There's more voltage gain from the middle (inverted) common-emitter stage (T5), and finally an emitter-follower (T2) to buffer the output. Series feedback to the input sets the DC bias points and, with the help of C2, the overall AC gain.
We can understand the feedback by considering the input transistor as a differencing mechanism between the base and the emitter. So it's a bit like a non-inverting op-amp amplifier circuit, except that there's the Vbe drop as a voltage offset between the two inputs to contend with as well in this case.
For DC, with no input, the base of T1 will sit slightly below ground [there will be a small current into the base of the transistor from R5]. The emitter will then be something like 0.6V below ground. If the voltage at the emitter were to fall, the Vbe drop increases, the collector current increases, T5 amplifies that and its collector current increases raising the voltage developed across R3, the base of T2 rises and the emitter then follows that and pulls up the top of the potential divider formed of R4 and R2, so lifting the emitter of T1 back to where it should be. The opposite occurs if the voltage at the emitter of T1 were to rise. So we can see that the circuit will self-adjust its bias, with the output voltage at the emitter of T2 being about 3V above the emitter of T1, say something like 2.5V.
Although that scheme works nicely for the DC bias of the circuit, it isn't very useful for AC as the closed-loop gain would only be about x1.3 and we want more than that for it to be useful. That's where C2 comes in. For DC, C2 simply charges so that the voltage at the top of the capacitor is the same as at the emitter of T1. The R6||R8 resistor (I didn't have a 294R I could use, which is why the two in parallel) then having no effect. For AC, though, the capacitor can't charge or discharge quickly enough and will simply hold the average emitter voltage. Under those circumstances, the AC feedback will be determined largely by the potential divider made up of R4 and R6||R8, with a slight contribution from the 100k emitter resistor. That then should give us the x100 AC gain.
Other points. The diode D1 is to stop the base-emitter junction of the transistor reverse-biasing by more than a diode drop [if it were to avalanche, it would potentially degrade the noise performance of the transistor - note that there could be quite a reasonable current flow as C2 would discharge back through the 294R parallel combination].
The coupling capacitors at input and output are film. Although pure capacitance doesn't suffer from thermal noise, an electrolytic will have some noise from the leakage, which will be higher than the leakage through a film capacitor. There's also the problem of the polarity to contend with. The largest film caps I could find were 2.2uF, so that's what I used for the input. C2 had to be an electrolytic because of the high value necessary.
Looking at the Circuit in the Simulator
I wanted to simulate the circuit, so that's what came next. The main reason for doing this was that Tina-TI can simulate noise performance and I was interested to see what it would come up with.
First here's the frequency response
according to that, I've hit 40dB voltage gain (x100) exactly. Here's what the step response looks like
so, all in all, it's quite nicely behaved.
Since this is supposed to be about noise, here's what the simulator thinks the input noise will be like
Although I asked for the input noise here, it's not really the actual noise at the input of the circuit. Instead it's the 'input referred noise', the noise that there would have to be at the input of a no-noise perfect amplifier with the same gain as our circuit for there to be the output noise we measure. For amplifiers, where the gain of each stage amplifies the noise from a previous stage, that's quite a useful concept as most of the contribution to the overall noise figure will indeed come from close to the input.
The bottom of the bathtub is the wideband, random, 'white' noise. That's made up of the thermal noise in any resistors in the circuit [including the resistances of the doped areas of semiconductor that make up the planar transistors] and the shot noise from randomness as current runs through the transistor junctions. White noise is noise that has equal power for each unit of frequency. This is predicting 3nV/root(Hz). That's much better than an old op amp like a 741 (about 30nV per root Hz), but not as good as a modern low-noise bipolar op amp like the one Shabaz used. The transistors I've used are referred to by the datasheet as 'low noise', but as far as I can see (by comparison with what I can find on datasheets for other devices - transistor datasheets, unfortunately, aren't very comprehensive when it comes to specifications like noise until you're looking at RF parts where it becomes an important part of design) they aren't anything particularly special. I have a hunch that maybe the 'low noise' tag goes all the way back to the period when transistor manufacture moved to a planar construction [using IC fabrication techniques] and was used as a selling feature of the 'new' parts. Now of course, they're all made like that, even the parts with type numbers that purport to go back much further in time.
Below about 400Hz, there's a rising contribution from 'excess' or low-frequency (l/f) noise. The thermal noise continues down flat, but other random noise starts to dominate. That noise is also called 1/f noise, because of the way it rises as the frequency goes down, however the relationship to frequency doesn't have to be a simple inverse. In a semiconductor, that noise comes from process deficiencies and defects in the material.
This next graph of total noise is useful too.
It shows the total noise [at the output] from the frequency at the left of scale (in this case 100mHz) up to the frequency along the scale at the bottom. So if we filtered the output to a bandwidth of 1kHz, this predicts about 10uV of noise, to 100kHz, more like 100uV.
It allows us to get the low frequency noise into some sort of perspective. Over a bandwidth of a MHz, the low frequency noise is only a percent or two of the overall figure at the output, which is dominated by the wideband white noise. If, however, we were trying to condition the signal from a sensor that was down in the uV region, even if we filtered the bandwidth down to a few tens of Hertz to dispose of the bulk of the thermal noise, the 1/f noise would still cause us considerable problems.
The Breadboard
Here is the circuit as I built it on a scrap piece of pcb board. As usual, every expense spared: it's mostly parts I already had.
Here it is in a little more detail.
The components are suspended above the copper areas. It's not as precarious as it looks: the component leads support the components fairly well. The form of construction leads to low parasitic capacitance values, which may help me. In case you were wondering, the 'scope probe clips directly to the lead of the output capacitor. The main deficiency in my build here, and the reason why I definitely won't match the simulator noise figure is that I've used carbon film resistors rather than metal film (I'm not entirely sure, but I think the simulator will only include the thermal [Johnson] noise for the resistor and won't add any additional noise deriving from the construction). There will also be some noise from the electrolytic - the simulator will treat that component as just a pure capacitor and hence noise-free.
Here's another view of the board hiding in a tin can to screen it from the noise on the bench. The can is connected to the board's ground with the yellow flying lead with the croc clips. It's all perched on a plastic box in order to lift it above the antistatic mat
Testing
The first thing I wanted to do was to measure the gain versus frequency. There was an important reason for that: in order to make comparison of white noise measurements between different circuits possible, I need to know the bandwidth involved in each case.
I measured the curve by hand using a cheap analogue function generator producing a sine wave and my oscilloscope to do the measurements. Not the most accurate way I could have done it, but it will do for what I want here.
Here is the resulting curve after I entered the values into a Libre Office Calc spreadsheet and got it to do a plot for me. Slightly surprisingly, it was reasonably flat in the passband (I did think I might see some gain peaking at the top end, but it just rolls off nicely in the way you'd hope it would). It's a bit ragged below 100Hz (it might have helped if I had made a few more measurements). I haven't achieved the gain of 100 that I was trying for and that the simulator told me I'd get - it's more like 93, so I'll use that in calculations. The high cut-off frequency looks to be around 800kHz.
This is the preamp amplifying a squarewave.
This is the step in more detail.
This next is an FFT of the output noise [this is accumulated with a long persistence on the digital phosphor]. This also shows us the frequency response of the preamp and broadly agrees with my measured plot, giving a bandwidth of something like 700 or 800kHz.
Now for some noise measurements. I would stress that I don't really know what I'm doing with this, so take the results of any calculations I make from the measurements with the proverbial 'pinch of salt'.
Firstly, I need to know how much noise the oscilloscope adds to the measurement. I'm going to do that simply by connecting the probe tip to the earth lead and take a measurement. I'm using a x1 probe here to get the best sensitivity from the vertical amplifier - that will limit the input bandwidth (the probe datasheet says 16MHz) to less than the 20MHz BW limit that the scope automatically applies to the lowest vertical setting, but it's still comfortably above the 800kHz of the preamp.
For the measurement, I'm going for the rms value. I looked it up in the manual, just to make sure that it was a 'true' rms reading (given the way it must be done, it's hard to see it being anything else, but best to check) - it was.
That's showing 253uV.
Now I'm going to measure the preamp, with power on, but with the input shorted to ground.
That gives me a figure of 506uV.
Now I need the difference. Because the noise is a power phenomenon, rather than simply subtract one figure from the other I have to square, subtract, and then square root.
Note: that only works for random noise and where the two sources are uncorrelated.
If I do that, I get a figure of 438uV rms for the noise added by the preamp. Referred to the input, by dividing by the gain of 93, that gives 4.71uV.
If I now divide by the square root of the noise bandwidth, I'll get a volt per root Hertz figure that I can compare with the kind of figures given on datasheets. The noise bandwidth isn't the bandwidth that we'd normally quote for the amplifier, instead it has to be corrected to account for the additional noise that's added as the response rolls off. For an amplifier that has a first-order roll-off, like this one, Motchenbacher and Fitchen give a correction factor of x1.571, so my noise bandwidth is 800k x 1.57 = 1.26 MHz. Take the square root and divide the input noise figure by it and I get a figure of 4.2nV per root Hz for the input.
That's higher than the simulator was predicting, but it's in the right sort of area and possibly fairly realistic, though I still feel it might be slightly too good to be true. My circuit can't be as good as the simulation anyway, because of the components I'm using [the carbon film resistors and the electrolytic, which the simulator doesn't know anything about], and the measurements are approximate because there isn't quite enough gain to lift it well clear of the noise floor of the oscilloscope. In addition, because I'm using the amplifier response as a crude bandpass filter, rather than building a precision, nicely characterised narrow filter for a 'spot value' reading, like a specialised piece of measuring equipment would use, I get the l/f 'excess' noise lumped in with the broadband noise, though it should only make a difference of a few percent.
Using the Preamp
Here I've used the preamp board to look at the noise of a GWInstek GPS-30300 PSU. This is a traditional linear bench supply, with a commodity op-amp for the regulator circuit and a pair of 2N3055s for the pass element.
This is what I get with the supply on and BOTH of my input leads clipped to the negative output. This ought to be the short circuit input waveform, but because the input lead isn't shielded all the way to the PSU there's inevitably some noise pick-up.
Here it is with the PSU set to 5V and the leads clipped to the + and - terminals.
This shows a small amount of mains ripple leaking through the regulator section, and some spike noise, some of which may be being coupled through from the mains supply going in, though the 7-segment voltage/current display could be generating some too.
After I had done these, I realised that, rather than mentally dividing the measurement readings by 100 (the approximate gain of the preamp) each time, I could just set the vertical settings for the channel to be a x0.01 probe and the oscilloscope would do the conversions for me. Here's the last trace done again - it's much nicer having the actual readings presented on the screen.
For more accurate readings, I ought to think about adapting the circuit so that I can trim the gain to exactly x100 [the probe setting on this particular scope only goes in 1-2-5 steps: there isn't a fine adjustment].
Conclusions
I'm slowly learning about noise and transistor circuit design. There's nothing intrinsically difficult about noise, but it's the kind of thing that needs careful and considered thinking as it's very easy to slip up and get things wrong.
I'm quite taken with now having an oscilloscope input that goes down to the 10s of uV area, even if it's only over a bandwidth of 800kHz, and I can see myself experimenting further with this. What I need to do now is rebuild it with metal film resistors, to see if I can improve the noise performance further, and package it in a metal box with sensible connectors to improve the screening and make it more usable.
Finally, if you managed to wade through all that, give yourself 5 stars for perseverance.
References
[1] Low-noise Electronic Design. C. D. Motchenbacher and F. C. Fitchen. Wiley-Interscience. 1973. [2] Noise. F. R. Connor. Edward Arnold. 1973. [3] Electromagnetic Compatibility Engineering. Henry W. Ott. Wiley. 2009 [4] An Analog Electronics Companion. Scott Hamilton. CUP. 2007.
If you found this interesting and would like to see other blogs I've written, a list can be found here: jc2048 Blog Index |

















Top Comments
-
shabaz
-
Cancel
-
Vote Up
+2
Vote Down
-
-
Sign in to reply
-
More
-
Cancel
Comment-
shabaz
-
Cancel
-
Vote Up
+2
Vote Down
-
-
Sign in to reply
-
More
-
Cancel
Children