Note: This blog post is now historical, there is a more improved version of the Measurement Amplifier here: Viewing Noise with a Measurement Amplifier
The blog post content below still has some hopefully useful information, and the comments at the bottom are important for explaining the evolution from this blog post to the new improved measurement amplifier.
Introduction
This blog post discusses an experimental, simple low-noise amplifier project. The amplifier can be used to enlarge tiny signals from sensors, for example for science experiments. Another use-case would be to observe noise on a DC level (for instance power supply noise), or for capturing data for post-processing.
The output can be connected to existing test and measurement equipment such as a multimeter or an oscilloscope or data recorder.
I have found it useful to measure the noise on DC power rails, by connecting the input BNC connector to the power rail, and connecting the output BNC connector to a multimeter set to measure AC volts, and then reading off the RMS value, and dividing by the gain of the amplifier (200). There's more information about that further below, and users will need to confirm their multimeter can measure AC voltages across their desired frequency band.
This project came about because I needed an amplifier for a few measurements to test other test equipment!, and I happened to have a printed circuit board that I had originally intended for use as a microphone amplifier. I decided to use the PCB to create a measurement amplifier instead.
What is a Measurement Amplifier?
I don't know if the terminology is correct or not, it doesn't seem to be a popular term. Maybe 'General-purpose Amplifier' is a simpler and better term! It is an amplifier intended to be used as a piece of test equipment. Some commercial test amplifiers have configurable amplification and filter settings on the front panel. The amplifier described in this blog post however is very simple and does not have any configurability. Part of the reason for that is because I decided to reuse a PCB from a different project. I decided a possibly achievable goal with the PCB I had was to attempt to build an amplifier usable from 1 Hz to 100 kHz, so that it could be connected to slow-changing and (fairly) fast-changing sensor signals, with a gain of 200. There are no gain or attenuation settings for this project, and so there is an input level limit before the output will clip.
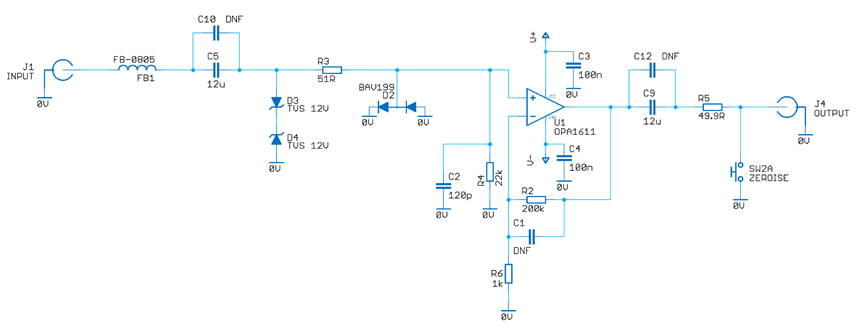
Amplifier Circuit
The design is basically just a single OPA1611 op-ampOPA1611 op-amp circuit. The input signal has its DC offset removed by the input capacitor, and then a non-inverting amplifier is used with a gain of 201. The components marked ‘DNF’ are not used, but could be useful if the design is ever modified. The output is connected to a capacitor to remove any output offset. Although there is a 50 ohm resistor at the output when connecting to an oscilloscope the usual 1 Mohm probe channel input setting can be used. The button at the output is used to rapidly discharge the output capacitor so that less time is spent waiting for things to settle when a connection is made.
The circuit is powered from two 9V batteries.
There is some input protection, but I didn’t test beyond 30V, since I didn’t have any spare op-amps if things went wrong. I connected the input BNC to a 30V DC supply to examine its noise.
Building It
The construction is straightforward. Although massive film capacitorsmassive film capacitors were used for the input and output, there are also smaller footprints on the PCB for lower-cost electrolytic capacitors if desired. However, the film capacitors are not prohibitively expensive (they are just a few pounds/dollars). I went with film capacitors in case I ever want to explore low distortion measurements. The design is intended to slide into a standard-sized extruded aluminium enclosure, Hammond 1455T1601Hammond 1455T1601 (it comes in lots of different color options to suit your lab : ). I used Polydoh to hold the 9V battery snaps in a position to kind-of act as a custom battery holder.
One problem with aluminium extruded enclosures is that they can be heavily anodized and difficult to connect to the 0V connection to act as a screen. The only solution I know of is to drill, sand, or grind off the insulating anodization and use a nut, bolt, star washer, and ring tag to make electrical connections to each piece of the enclosure. Steel enclosures would not have this problem, but they are harder to drill.
A benefit of this enclosure is that if there is no equipment to drill holes for the aluminium front panel plate, then the plate could be replaced with a printed circuit board design, i.e. leave the connector and switch hole-making problem to the PCB manufacturer.
Incidentally the Hammond enclosure comes with a couple of plastic bezels; they were thrown away because they create a small unshielded gap between the end panels and the body of the enclosure.
Amplifier Noise
To measure the noise of the amplifier, I connected a 50-ohm terminator50-ohm terminator on the input and then captured the output using an oscilloscope set to 1 Mohm input. I captured at 1 Msample/sec. The ‘scope showed that the peak-to-peak noise was 5.5mV, and RMS noise was 0.5mV as shown in the screenshot below.
The 1 Msps capture CSV file of the data is attached to the blog post, in case any further analysis needs to be done by anyone. Here is a plot of the spectrum of the noise from that 1 Msps capture; the black line is a smoothed curve. As can be seen, at low frequencies there is higher noise.
The amplitude of the output noise on the oscilloscope will appear different depending on the sample rate. Filtering the output will also make a difference of course. The chart below shows the effect on the output noise (in millivolts RMS and millivolts peak-to-peak) if the output is filtered to remove high frequencies. It can be seen that (say) filtering at 100kHz will result in 0.36 mV RMS noise (3.1 mV p-p).
Frequency Response
To measure the frequency response, the amplifier was connected to an AFG 31000AFG 31000 waveform generator set to sine-wave mode, 10mV peak-to-peak. Since waveform generators are designed for 50-ohm impedance and the amplifier has a much higher impedance (22 kohm), the amplifier will see a signal input of 20 mVp-p. Multiplied by 201, the output should be 4Vp-p or 1.42V RMS.
For accurate RMS measurement, the output was connected to a multimeter (U1282AU1282A) and the waveform generator was stepped from 10 Hz to 110 kHz. I didn’t measure below 10 Hz because the multimeter is not designed for less than 20 Hz. At 10 Hz the multimeter response does drops slightly, but I considered it usable. As can be seen, the U1282AU1282A report the output as flat across 10 Hz to 100kHz, easily to within 1%.
For frequencies lower than 10 Hz, I took less accurate measurements using an oscilloscope and noticed that at 1 Hz, the frequency response had dropped by 1.5 dB (i.e. the response was 85% of what would be expected from a flat response). This isn’t great but is still usable provided it is known that the response behaves in this way at 1 Hz. It can be corrected by adding an additional capacitor – that’s something for revision 2.0!
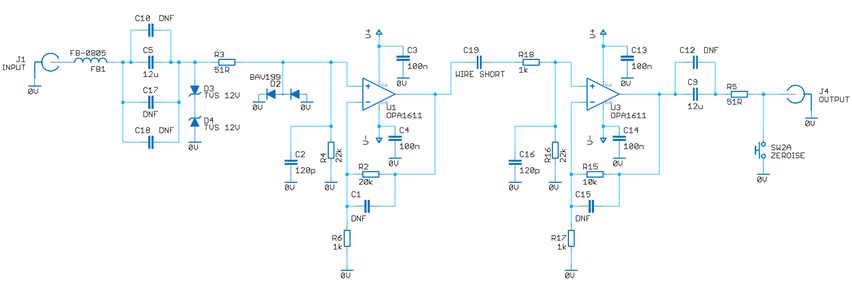
Building Revision 2.0
The entire content above shows the version 1.0 design, hacked-together with a PCB originally intended to be a microphone amplifier. I figured I’d modify the PCB layout to modify the amplifier circuit so that if anyone else decides to build it, then there are two stages of amplification for a more sensible design. The revision 2.0 zip files are attached, ready for sending to a PCB factory. If desired, just one stage of amplification can be built just like the 1.0 design, and the second stage can be bypassed with a wire link.
This is the circuit for the two stages:
As can be seen, it just consists of two near-identical stages, and the user can experiment with the gain settings or op-amp, by changing component values. I also took the opportunity to add more capacitors in parallel at the input stage, to further improve the low-frequency response if desired. It should be flat to 1 Hz if two 12uF input capacitors (C5 and C17) are populated.
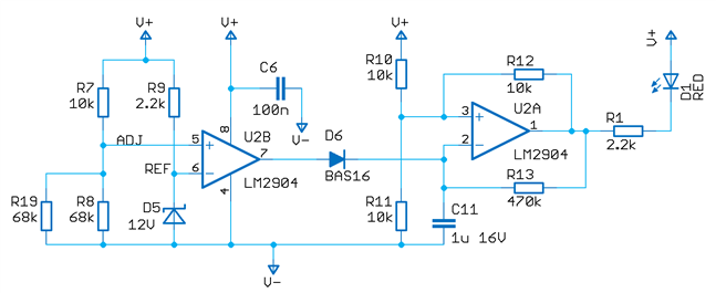
The revision 2.0 board also contains a low-battery indicator:
The revision 2.0 PCB layout allows for easier construction, there are no signal connectors on flying leads; the BNC connectors are PCB mounted. Alongside a PCB-mounted zeroise button, there are two unallocated buttons that can be optionally used for future upgrades such as gain selection or for enabling/disabling a filter. To that end, there is also a proto-board area on the PCB for through-hole components and one surface-mount SOIC device such as an op-amp. It is for any enhancements that users may wish to experiment with. Wires can be easily patched from the op-amp to the proto area. Perhaps a revision 3.0 board could include the best enhancements.
Summary
This simple measurement amplifier allows the user to explore the noise on power supply rails, or to examine tiny signals from sensors. The revision 1.0 design has proved itself to be useful for checking power supplies (I have tested up to 30V) using either an oscilloscope or a multimeter, or even a computer sound card, attached to the output of the amplifier. The revision 2.0 design files attached to the blog post should provide for a more expanded and easier-to-assemble design, and it is hoped that people could implement additional functionality. If you do have any ideas, please share them!
See the links below for the version 2.0 PCB Gerber files, bill-of-materials, and version 1.0 example oscilloscope capture data.
Thanks for reading!











Top Comments