Introduction
This blog is a bit off the beaten track and features an unusual form of op amp called a Norton
amplifier. Perhaps I should have called it 'Op Amp Inessentials'! If it's not your kind of thing, skip
it and go on to something more interesting.
The devices have been around for a long time but I've never had any cause to use one in a design.
People are obviously still using them, though, as TI (who now own National Semiconductor) still list
and sell the device I'm going to look at here, the LM3900. The name, Norton, derives not from the
person who invented the amplifier but from Norton's theorem https://en.wikipedia.org/wiki/Norton%27s_theorem
Equivalent Circuit
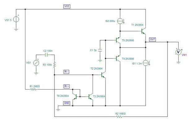
Internally it's fairly simple, at least by IC standards, and can be readily understood if you have a
feel for how transistor circuits work. The datasheet contains this equivalent circuit [1]
The most obvious difference from a conventional op-amp circuit, of the kind that many of us are
familiar with, is in the input arrangement. Instead of the differential amplifier (long-tailed pair)
that you'd normally see in some form or other with a voltage input device, this has an odd arrangement
of a diode and a pair of transistors that, on closer inspection, turns out to be a current mirror
followed by a common-emitter amplifier (on the chip, the diode will be a transistor connected as a
diode so that its characteristics match the transistor it is paired with). The mirror reflects one of
the input currents and that can then be summed with the other input, leaving us with a resulting
current that is the difference between the two. As the input is working with currents rather than
voltages, this gets refered to as a "current-difference" input and leads to the device being known as a
CDA [current difference amplifier]. Internally, that difference current is amplified by a transistor
and then gets converted to a voltage to drive the output. Although this all seems very different to a
conventional op-amp, and it is in the sense that the inputs have to be biased in a way analogous to how
you would with a transistor amplifer, once you have done that it is possible to make all the usual op-
amp circuit configurations. For the feedback loop to work, it doesn't matter that the error term
derives from currents rather than voltages.
Sometimes datasheets will show you the circuitry for the current sources in these kinds of equivalent
circuit but in this case they just take a shortcut and use a current source symbol.
Simulation
I wanted to try this with the simulator but there wasn't a model for the part, so I built my own.
Here's the circuit:
This won't behave the same as the IC as I don't know enough about IC design to put in sensible
parameters for the transistors and I won't be able to get the compensation quite right. My circuit is
using the kind of everyday, small-signal transistors that I'm familiar with. It does seem to work (I
admit to being slightly surprised at this) and allows me to see it functioning, though it's obviously
no basis for doing serious simulation with. [One thing that helps me a little here is that all the
transistors given to me by the simulator are identical. That matches what occurs in an IC much better
than it does what normally goes on within a breadboard circuit where the components will naturally have
a much larger spread of properties. It particularly helps with the current mirror where two identical
transistors gives a near-perfect mirror.]
Here's what the simulator predicts my very-imperfect model of a Norton amp does if I configure it as a
simple inverting amplifier with a gain of ten. That looks promising. Feed in a 20mV 1KHz sine wave and
a 200mV sine wave pops out.
Here's what it does with a square wave
That doesn't look quite as nice, though at least it doesn't oscillate. I'm not sure now where I got the
3pF value for the capacitor from - it might have been a guess, but it's possible I've seen the value on
another equivalent circuit [I've since realised that it came off an old National application note].
Normally, with an old IC op amp, you'd see the compensation capacitor across the collector-base
junction of the common-emitter amplifier stage to take advantage of the Miller effect (the way that the
transistor gives an effective capacitance value that's the capacitance multiplied by the beta - handy
on-chip where it's difficult to fabricate large values of capacitor because of the valuable area they
take up). Here they haven't done that, presumably because it would get exposed at the inverting input
where the currents are summed. The capacitor acts as an integrator and rolls the response off steadily
at higher frequencies.
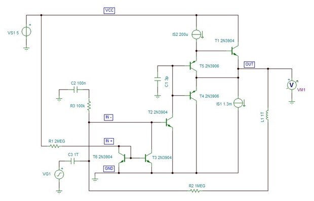
To give me a better basis for comparing my circuit with the real thing, I'm going to try simulating the
same circuit but this time do it open-loop so that we're looking at the performance of the amplifier
itself and not the performance with the feedback in place.
Here's my modified circuit.
I'm using the trick I learned from a TI document of including a 1T inductor
and a 1T capacitor to give different circuit arrangements for ac and dc operation. At dc, where the
simulator is calculating the set points, the inductor is effectively a short circuit (completing the
loop) and the capacitor is open (disconnecting the generator). For ac, the inductor is open
(disconnecting the loop) and the capacitor is short (connecting the generator into circuit and allowing
the frequency scan to take place). I'm feeding the generator signal into the -ve input rather than via
the resistor to take out the effect of the potential divider - that way I'll see the open-loop gain and
phase for the amplifier alone rather than for the complete loop. If I was interested in the overall
stability I'd want to look at the whole loop, but here I just want to compare what the simulation is
showing me with the figures for the actual chip from the tables on the datasheet.
Here's the gain plot.
My circuit manages an open-loop gain at low frequencies of around 1580 (64dB). The datasheet says that
the real device has an open-loop gain of 3000 (69dB). So, I'm reasonably close, but still a factor of
two out. At higher frequencies the gain drops at 20dB per decade which is the compensation capacitor
doing its job. In my case that brings the gain down to 0dB at about 900kHz. The real device has a GBW
of around 2.5MHz.
Now here's the phase plot.
At low frequencies, the phase starts at the 180 degrees that the inversion gives us (I'm driving the
generator into the negative input). That then changes as the frequency goes up until we're 90 degrees
away from that 180 figure - this is where the integrator is operating and dominates the effect. Once we
are up to 900kHz, where the gain of my circuit falls to 0dB (a gain of one), there is still about 70
degrees of phase margin which is quite safe. The phase plots shows how the poles that result from the
many intrinsic capacitances within the semiconductors start to have an effect higher up where they then
continue pulling the phase down and eroding the phase margin. You'll see this form of simple
compensation of an op amp referred to as 'dominant pole' compensation in books. That's because the pole
arising from the integrator capacitor is positioned low down in the frequency domain, so dominating and
largely defining the response.
This technique is a useful general one for ensuring stability and was used a great deal for 'internally
compensated' op amps. You can see from the bode plots how it simultaneously brings the gain down and
also lifts the phase giving a good phase margin at 0dB gain and, in my case, a just-about-adequate gain
margin at 0 degrees phase. The major disadvantage is that the early roll-off reduces the bandwidth that
can be obtained for higher closed-loop gains. The other disadvantage is one that any internal
compensation suffers from and that is that it can't cope with all the possible feedback networks that
you might ask it to deal with, though it does a good job with the normal amplifier configurations made
up of simple resistor networks.
The Real Thing
Anyway, enough messing about with the simulator, here is the real part [the integrated circuit] in a
circuit on a breadboard because one of my blogs wouldn't be complete without a picture of some
components on a breadboard, would it. (The red leads went off to a pot on the input ahead of the
coupling capacitor.)
and here are the waveforms I get with a 100mV pk/pk sine wave going in
One thing to be a bit wary of on a breadboard is that it doesn't take all that much capacitance between
the output and the non-inverting terminal to cause oscillation. Here's the output waveform with the
input shorted to ground and a 22pF capacitor from the output to the + input.
I hope that was of some interest. If I'm getting anything wrong (or could just be doing it better),
please speak up in the comments and correct me - I'm not a professional analogue designer and there are
always a lot of possibilities for getting things wrong when you're exploring new ground.
Notes:
[1] LM3900 datasheet http://www.ti.com/lit/ds/symlink/lm3900.pdf










Top Comments