| reasons for the upgrade: |
|---|
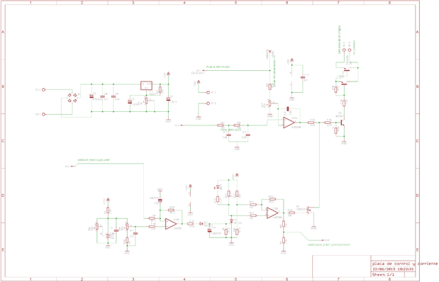
The previous version only uses the Hercules RM42x platform as a device for displayar the voltage and current and the main board power supply uses dobre. I have not understand the reasons but there comes a time when the transistors increase in temperature and begins to become sinusoidal current at a variable frequency. Fails to find the reason of the problem, so I decided to improve the circuit and make some changes. Giving much more functions to the Hercules RM42x platform as the main control device inside the power supply. |
| previous version error |
|---|
This non-linear current is 10 Amps and do that the output capacitor overheating and damage to the capacitors. Characteristics output capacitor: 1uF / 250 Volts / unpolarized |
Upgrate:
Solution:
Output voltage signal red
| Hercules RM42x |
|---|
![]() |
| Previous Version |
|---|
| TI Hercules LaunchPad RM42x: Supply DC Source 20v/50A Part 1 |









Top Comments