At last a chance to catch up with my Energy Monitor Arduino Project.
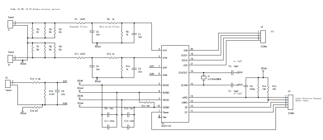
Here is the circuit I will build to work with my Arduino Uno via the SPI interface:
It is a design that was informed by discussions from this question:
How to Use Current and Voltage Sensors on Domestic supplies - Worldwide?
In the USA they use a split transformer to feed power to houses so that appliance will run on 110V or 220V. Using 220V keeps the current down for cookers and heaters.
The next step will be to make a prototype and set up the SPI port of the Arduino.
Previous Blogs:
1. AardEnergy – Kick Off - a new project
2. AardEnergy – Set Up Uno and Due
