HI everyone,
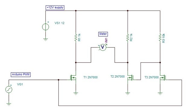
i am trying to control a zero centered ammeter with a PWM signal from an arduino. The ammeter displays a voltage from -12v to +12v where zero volts is in the center. The needle is centered when zero. Now the Arduino can only supply a voltage from 0 to 5 volts simulated by a PWM signal with a value from 0 to 255, where 255 is the full 5 volts. My problem is I need to drive the ammeter from a -12v to a +12v. I'm thinking of some kind of external circuit with a transistor to switch on and off a 12 volt source, but that will only get me half the meter to swing. How can I get a -12v to be driven by the Arduino? I would like to supply a PWM value of zero to the Arduino pin which would correspond to -12v, and PWM value of 128 would be 0 volts on the ammeter, and PWM value of 255 would be +12v. Hopefully this all makes some sense. Any help would be appreciated!
THanks Mark
