Hello everyone, i am running a small project using an ESP 01, every thing has working fine when out of the nowhere the ESP started to overheat. At first i thought that i had made something wrong with the power supply and/or program (i had fried a PIC 16F877A in pass just because of a typo), but a checked every thing and i didn't mess up this time, in fact even the blink example for the ESP makes it goes really hot now.
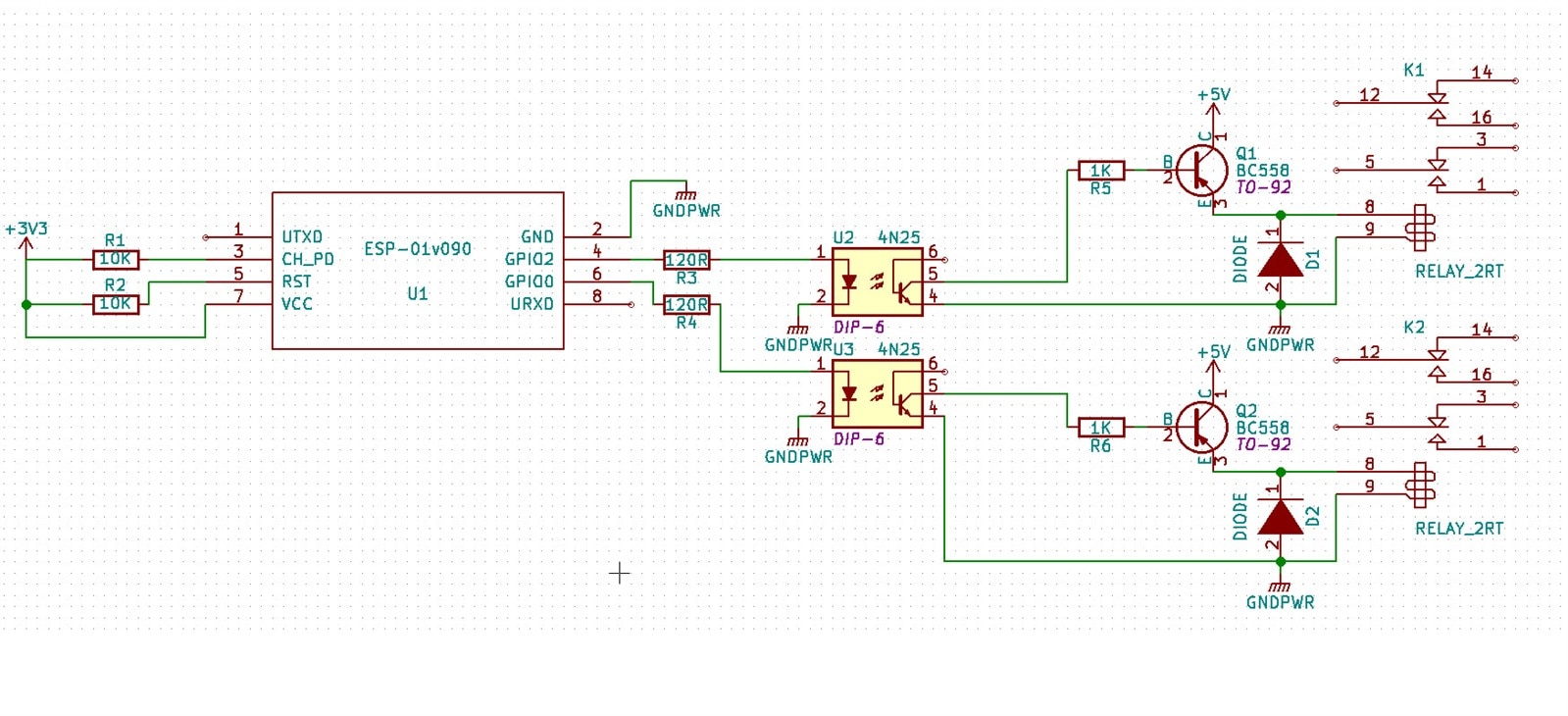
The circuit is an remote control for two relays, managed by an ESP 01 powered by an dedicated 3V3 power supply (for the ESP only) with the GPIO0 and GPIO2 hooked to a pair of optocouplers with 130R resistors, the program uses the aREST and aREST UI API.
if anyone can tell me what maybe happen and if it can be fixed, i will be glad.
