element14 Community
element14 Community
    Register Log In
  • Site
  • Search
  • Log In Register
  • About Us
  • Community Hub
    Community Hub
    • What's New on element14
    • Feedback and Support
    • Benefits of Membership
    • Personal Blogs
    • Members Area
    • Achievement Levels
  • Learn
    Learn
    • Ask an Expert
    • eBooks
    • element14 presents
    • Learning Center
    • Tech Spotlight
    • STEM Academy
    • Webinars, Training and Events
    • Learning Groups
  • Technologies
    Technologies
    • 3D Printing
    • FPGA
    • Industrial Automation
    • Internet of Things
    • Power & Energy
    • Sensors
    • Technology Groups
  • Challenges & Projects
    Challenges & Projects
    • Design Challenges
    • element14 presents Projects
    • Project14
    • Arduino Projects
    • Raspberry Pi Projects
    • Project Groups
  • Products
    Products
    • Arduino
    • Avnet Boards Community
    • Dev Tools
    • Manufacturers
    • Multicomp Pro
    • Product Groups
    • Raspberry Pi
    • RoadTests & Reviews
  • Store
    Store
    • Visit Your Store
    • Choose another store...
      • Europe
      •  Austria (German)
      •  Belgium (Dutch, French)
      •  Bulgaria (Bulgarian)
      •  Czech Republic (Czech)
      •  Denmark (Danish)
      •  Estonia (Estonian)
      •  Finland (Finnish)
      •  France (French)
      •  Germany (German)
      •  Hungary (Hungarian)
      •  Ireland
      •  Israel
      •  Italy (Italian)
      •  Latvia (Latvian)
      •  
      •  Lithuania (Lithuanian)
      •  Netherlands (Dutch)
      •  Norway (Norwegian)
      •  Poland (Polish)
      •  Portugal (Portuguese)
      •  Romania (Romanian)
      •  Russia (Russian)
      •  Slovakia (Slovak)
      •  Slovenia (Slovenian)
      •  Spain (Spanish)
      •  Sweden (Swedish)
      •  Switzerland(German, French)
      •  Turkey (Turkish)
      •  United Kingdom
      • Asia Pacific
      •  Australia
      •  China
      •  Hong Kong
      •  India
      •  Korea (Korean)
      •  Malaysia
      •  New Zealand
      •  Philippines
      •  Singapore
      •  Taiwan
      •  Thailand (Thai)
      • Americas
      •  Brazil (Portuguese)
      •  Canada
      •  Mexico (Spanish)
      •  United States
      Can't find the country/region you're looking for? Visit our export site or find a local distributor.
  • Translate
  • Profile
  • Settings
Arduino
  • Products
  • More
Arduino
Arduino Forum Using Triacs with very small inductive loads.
  • Blog
  • Forum
  • Documents
  • Quiz
  • Events
  • Polls
  • Files
  • Members
  • Mentions
  • Sub-Groups
  • Tags
  • More
  • Cancel
  • New
Join Arduino to participate - click to join for free!
Actions
  • Share
  • More
  • Cancel
Forum Thread Details
  • State Suggested Answer
  • Replies 7 replies
  • Answers 1 answer
  • Subscribers 393 subscribers
  • Views 928 views
  • Users 0 members are here
  • triacs
  • triac
  • inductive
  • snubbers
  • sunbber
Related

Using Triacs with very small inductive loads.

Former Member
Former Member over 10 years ago

Hi,

   I'd like to use a triac to turn on a very small (9v, 80ma)  transformer. (I want to use a battery to turn it on using a triac opticoupler, then temporarily latch the triac to itself using digital logic. I don't want a transformer on-line all of the time.)  I've had problems in the past with triacs not turning off. Is there an easy solution? At the time, I tried snubbers, but admit I do not understand them or know what values to use.

 

  Any help or pointers would be much appreciated.

 

Thanks.

  • Sign in to reply
  • Cancel
  • mcb1
    0 mcb1 over 10 years ago

    I have had issues with inductive loads of transformers before.

    These were large 230:6 v for stage/effect lights.

    The normal method is to apply 230/110 through a resistor and the triac opto to the gate of the triac, which caused issues.

     

    The solution I used, was to take current from the gate through the triac opto and a series resistor plus two diodes back to back, to the load.

    ie instead of supplying current into the gate, current was pulled from it.

     

     

    Mark

    • Cancel
    • Vote Up 0 Vote Down
    • Sign in to reply
    • Verify Answer
    • Cancel
  • Former Member
    0 Former Member over 10 years ago in reply to mcb1

    MCB, thanks for your response. (Ah for the pleasures of a schematic!).Please pardon that I'm not used to writing or speaking about circuits so I may not get all of the references. I do not understand "diodes back to back".  Beyond that you are sending the signal to the load terminal of the triac, I'd assume you connect the ac neutral to the gate..?  And do I understand that you did not need a snubber circuit. either to allow correct switching or to protect the triac against shutdown spikes?

     

    Harvey

    • Cancel
    • Vote Up 0 Vote Down
    • Sign in to reply
    • Verify Answer
    • Cancel
  • D_Hersey
    0 D_Hersey over 10 years ago

    http://www.onsemi.com/pub/Collateral/HBD855-D.PDF

     

    https://www.fairchildsemi.com/products/optoelectronics/triac-driver-optocouplers/

     

    scroll down for application notes

    • Cancel
    • Vote Up 0 Vote Down
    • Sign in to reply
    • Verify Answer
    • Cancel
  • mcb1
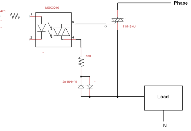
    0 mcb1 over 10 years ago in reply to Former Member

    (Ah for the pleasures of a schematic!)

    At that time of the morning, drawing ccts wasn't on my todo list.

     

    This is NOT the way to drive it.

    image

     

    This was the way we drove our 'Pinspots'

    image

     

    Mark

    • Cancel
    • Vote Up 0 Vote Down
    • Sign in to reply
    • Verify Answer
    • Cancel
  • Former Member
    0 Former Member over 10 years ago in reply to mcb1

    Hi,

     

       mcb1,

     

      Thank you. that is certainly clear enough. Of course, there are always a few more questions! Why did you go from a zero-cross to a random cross MOC30xx? And what does the back to back diode pair do - except to introduce a small voltage drop in both directions?

     

    Harvey

    • Cancel
    • Vote Up 0 Vote Down
    • Sign in to reply
    • Verify Answer
    • Cancel
  • mcb1
    0 mcb1 over 10 years ago in reply to Former Member

    Why did you go from a zero-cross to a random cross MOC30xx?

    I didn't, it was simply a circuit diagram.

    In our application we detected the zero volts and switched then, so a zero cross device wasn't necessary.

     

     

    The circuit was copied from a commercial device.

    I've never been brave enough to stick a scope on it, but it does result in a 0.5v drop which may help with the shutoff.

     

    I never did try to discover why it was designed in this manner.

    We needed to resolve the problem of partially on triacs cooking transformers, and this resolved it, and we just kept using it.

     

    Mark

    • Cancel
    • Vote Up 0 Vote Down
    • Sign in to reply
    • Verify Answer
    • Reject Answer
    • Cancel
  • Former Member
    0 Former Member over 10 years ago in reply to mcb1

    Mcb1,

     

       More than "good enough". Many thanks.

     

    Cheers,

    Harvey

    • Cancel
    • Vote Up 0 Vote Down
    • Sign in to reply
    • Verify Answer
    • Cancel
element14 Community

element14 is the first online community specifically for engineers. Connect with your peers and get expert answers to your questions.

  • Members
  • Learn
  • Technologies
  • Challenges & Projects
  • Products
  • Store
  • About Us
  • Feedback & Support
  • FAQs
  • Terms of Use
  • Privacy Policy
  • Legal and Copyright Notices
  • Sitemap
  • Cookies

An Avnet Company © 2025 Premier Farnell Limited. All Rights Reserved.

Premier Farnell Ltd, registered in England and Wales (no 00876412), registered office: Farnell House, Forge Lane, Leeds LS12 2NE.

ICP 备案号 10220084.

Follow element14

  • X
  • Facebook
  • linkedin
  • YouTube