element14 Community
element14 Community
    Register Log In
  • Site
  • Search
  • Log In Register
  • About Us
  • Community Hub
    Community Hub
    • What's New on element14
    • Feedback and Support
    • Benefits of Membership
    • Personal Blogs
    • Members Area
    • Achievement Levels
  • Learn
    Learn
    • Ask an Expert
    • eBooks
    • element14 presents
    • Learning Center
    • Tech Spotlight
    • STEM Academy
    • Webinars, Training and Events
    • Learning Groups
  • Technologies
    Technologies
    • 3D Printing
    • FPGA
    • Industrial Automation
    • Internet of Things
    • Power & Energy
    • Sensors
    • Technology Groups
  • Challenges & Projects
    Challenges & Projects
    • Design Challenges
    • element14 presents Projects
    • Project14
    • Arduino Projects
    • Raspberry Pi Projects
    • Project Groups
  • Products
    Products
    • Arduino
    • Avnet Boards Community
    • Dev Tools
    • Manufacturers
    • Multicomp Pro
    • Product Groups
    • Raspberry Pi
    • RoadTests & Reviews
  • Store
    Store
    • Visit Your Store
    • Choose another store...
      • Europe
      •  Austria (German)
      •  Belgium (Dutch, French)
      •  Bulgaria (Bulgarian)
      •  Czech Republic (Czech)
      •  Denmark (Danish)
      •  Estonia (Estonian)
      •  Finland (Finnish)
      •  France (French)
      •  Germany (German)
      •  Hungary (Hungarian)
      •  Ireland
      •  Israel
      •  Italy (Italian)
      •  Latvia (Latvian)
      •  
      •  Lithuania (Lithuanian)
      •  Netherlands (Dutch)
      •  Norway (Norwegian)
      •  Poland (Polish)
      •  Portugal (Portuguese)
      •  Romania (Romanian)
      •  Russia (Russian)
      •  Slovakia (Slovak)
      •  Slovenia (Slovenian)
      •  Spain (Spanish)
      •  Sweden (Swedish)
      •  Switzerland(German, French)
      •  Turkey (Turkish)
      •  United Kingdom
      • Asia Pacific
      •  Australia
      •  China
      •  Hong Kong
      •  India
      •  Korea (Korean)
      •  Malaysia
      •  New Zealand
      •  Philippines
      •  Singapore
      •  Taiwan
      •  Thailand (Thai)
      • Americas
      •  Brazil (Portuguese)
      •  Canada
      •  Mexico (Spanish)
      •  United States
      Can't find the country/region you're looking for? Visit our export site or find a local distributor.
  • Translate
  • Profile
  • Settings
Arduino
  • Products
  • More
Arduino
Arduino Forum FM Radio review
  • Blog
  • Forum
  • Documents
  • Quiz
  • Events
  • Polls
  • Files
  • Members
  • Mentions
  • Sub-Groups
  • Tags
  • More
  • Cancel
  • New
Join Arduino to participate - click to join for free!
Actions
  • Share
  • More
  • Cancel
Forum Thread Details
  • Replies 28 replies
  • Subscribers 393 subscribers
  • Views 4020 views
  • Users 0 members are here
  • fm radio
  • rotary_encoder
  • i2c lcd
  • speaker amplifier
  • arduino
Related

FM Radio review

hofa
hofa over 8 years ago

Hi everyone,

 

This is my first ever electronics project. I'm an IT infrastructure professional but as most of my kind, I only deal with servers, switches, routers, operating systems and so forth. I designed and breadboarded a simple fm radio with an Arduino UNO and I'm here to ask what I could improve before soldering everything together with an Arduino Nano.

 

Components (is it correct to call these 'active components'?):

  • Aruino Uno (despite what the scheme says, planning the use a nano for the finished product)
  • TEA5767 on an I2C board
  • A 2x16 LCD connected through an I2C board
  • XH-M177 speaker amplifier (with to 8ohm 0,5 W speakers) with a volume knob (PotMeter) which clicks off when rotated all the way left.
  • Rotary encoder for tuning

 

Edit: new scheme after recomendations. I stated that a 100nF capacitor was enough for the LCD not to go haywire when clicking off the volume button... that was incorrect, switched it back to a 100uF (I don't have any others).

image

 

I added one capacitor because the LCD would go haywire when I switched off/on the amplifier. What do you guys think about this scheme? I am going to add a simple on/off switch to completely turn of the circuitry when not in use.

 

I tried catching the off switch from the amplifier but power still seems to go through after it clicked off. I found one pin that still produced around 1V (in stead of 5V) but I don't know how to use that because it's still letting current through and a digitalRead would not be able to catch the 'off' action, right?

Edit: wrong: The threshold is about 0.3*VCC (= 1.5V when VCC = 5V) so that's enough to catch it. Maybe I'll put a resistor in place to be more certain... Changed the code accordingly.

 

Also, I don't understand the concept around pull-down and pull-up resistors. I watched the latest TBHS (BB8 with LED art) and he speaks about it but it's all a bit too fast for me. I really do want to understand it.

 

The code as it is below, feel free to comment on this too (edited this too after being able to catch the volume knob off switch state):

 

//Libraries
#include <TEA5767.h>
#include <LiquidCrystal_I2C.h>
#include <MD_REncoder.h>
#include <EEPROM.h>

//I2C address 63 (0x3F) = Radio
//I2C address 96 (0x60) = LCD

//Constants
const int radioPin = 7;
const int ampReadPin = 2;
const int ampPowerPin = 3;
const int REclk = 4;
const int REdt = 5;
const int REsw = 6;
const boolean debug = false;
#define I2C_ADDR    0x3F

//Variables
double old_freq;
double temp_freq;
double freq;
boolean ampReadPower;
boolean ampReadPower_old;
int stereo;
int stereo_old;
int signal_level;
int signal_level_old;
int REdt_old;
int REdt_temp;
int REclk_temp;
unsigned char buf[5];
unsigned long ms;
boolean rotPot = true;
int slowDown = 30000;

//Signal chars
byte level1[8] = {0b00000,0b00000,0b00000,0b00000,0b00000,0b00000,0b00011,0b11111};
byte level2[8] = {0b00000,0b00000,0b00000,0b00000,0b00001,0b01111,0b11111,0b11111};
byte level3[8] = {0b00000,0b00000,0b00000,0b00111,0b11111,0b11111,0b11111,0b11111};
byte level4[8] = {0b00000,0b00011,0b11111,0b11111,0b11111,0b11111,0b11111,0b11111};
byte level5[8] = {0b01111,0b11111,0b11111,0b11111,0b11111,0b11111,0b11111,0b11111};
byte loading[8] = {0b00000,0b00000,0b00000,0b11111,0b11111,0b00000,0b00000,0b00000};

//I2C pinout SLC and SDA - Arduino pins A5 and A4
LiquidCrystal_I2C lcd(I2C_ADDR, 16, 2);
TEA5767 Radio;

// Rotary encoder
MD_REncoder R = MD_REncoder(4, 5);

void setup() {
  Serial.begin(57600);

  // Initiate rotary encoder
  R.begin();

  // Set amplifier pins
  pinMode(ampReadPin, INPUT);
  pinMode(ampPowerPin, OUTPUT);
  digitalWrite(ampPowerPin, LOW);

  // Set Rotary Encoder pins
  pinMode(REclk, INPUT);
  pinMode(REdt, INPUT);
  pinMode(REsw, INPUT);

  // Initiate LCD
  lcd.begin ();
  lcd.backlight();
  lcd.display();
  lcd.clear();
    
  // Set radio pin
  pinMode(radioPin, OUTPUT);
  digitalWrite(radioPin, HIGH);
  
  // Initiate Radio
  Radio.init();
  EEPROM.get(0, freq);
  Radio.set_frequency(freq);
  Radio.read_status(buf);
  stereo = Radio.stereo(buf);
  signal_level = Radio.signal_level(buf);
  
  // create signal characters
  lcd.createChar(1, level1);
  lcd.createChar(2, level2);
  lcd.createChar(3, level3);
  lcd.createChar(4, level4);
  lcd.createChar(5, level5);
  lcd.createChar(6, loading);

  // Display loading screen and boot amp
  loadingScreen(2200);
  digitalWrite(ampPowerPin, HIGH);
  delay(100);
  ampReadPower = digitalRead(ampReadPin);
  if (ampReadPower == LOW) setStandby(LOW);
  ampReadPower_old = ampReadPower;

  // First display showing
  displayFreq();
  displayStereo();
  displaySignal();
}

void loop() {
  // Read rotary encoder changes and update frequency
  uint8_t x = R.read();
  if (x) 
  {
    x == DIR_CW ? freq+=0.1 : freq-=0.1;
    if (freq < 87.5) freq = 87.5;
    if (freq > 108.0) freq = 108.0;
    Serial.println(freq);
  }

  // Slow down screen updates to about once every second
  // This is needed for the Rotary encoder to work
  if ((slowDown += 1) > 30000) {

    // Soft poweroff by reading amp power status
    ampReadPower = digitalRead(ampReadPin);
    if (ampReadPower != ampReadPower_old) {
      ampReadPower_old = ampReadPower;
      setStandby(ampReadPower);
    }
    
    // Get Radio status
    Radio.read_status(buf);

    // Fill radio info
    stereo = Radio.stereo(buf);
    signal_level = Radio.signal_level(buf);
  
    // Only change display if 'stereo' changes
    if (stereo != stereo_old) {
      displayStereo();
      stereo_old = stereo;
    }
  
    // Only change display if 'signal' changes
    if (signal_level != signal_level_old) {
      displaySignal();
      signal_level_old = signal_level;
    }

    // Only change display and frequency if 'freq' changes
    if (freq != old_freq) {
      displayFreq();
  
      // Set timer for next block
      if (rotPot) {
        ms = millis();
        rotPot = false;
      }
  
      // Only change frequency if rotary encoder hasn't been changed in 500ms
      if (ms + 500 < millis() and temp_freq == freq) {
        Radio.set_frequency(freq);
        old_freq = freq;
        rotPot = true;
      }
      
      temp_freq = freq;

      // Write frequency to EEPROM
      EEPROM.put(0, freq);
    }
    
    slowDown = 0;
  }
}

/////////////////////////
//      FUNCTIONS      //
/////////////////////////

// Set standby state
void setStandby(int state) {
  if (state == HIGH) {
    // Disable amp so we don't get noise
    digitalWrite(ampPowerPin, LOW);
    // Enable display
    lcd.display();
    lcd.backlight();
    // enable radio
    digitalWrite(radioPin, state);
    Radio.set_frequency(freq);
    // give radio time to load
    loadingScreen(1400);
    displayFreq();
    // enable amp
    digitalWrite(ampPowerPin, HIGH);
  } else {
    // disable display
    lcd.clear();
    lcd.setCursor(0,0);
    lcd.print("Volume off...");
    delay(1000);
    lcd.noDisplay();
    lcd.noBacklight();
    // Disable radio
    digitalWrite(radioPin, state);
  }
  

}

// Display the wanted frequency
void displayFreq() {
  lcd.setCursor(0, 0);
  lcd.print("   ");
  if (freq < 100) {
    lcd.print(" ");
  }
  lcd.print(freq);
  lcd.print(" Mhz ");
}

// Display wether sound is in Stereo or Mono
void displayStereo() {
  lcd.setCursor(0, 1);
  if (stereo) lcd.print("Stereo");
  else lcd.print("Mono  ");
}

// Display the signal strength
void displaySignal() {
  lcd.setCursor(11, 1);
  signal_level >= 2 ? lcd.write((byte) 1) : lcd.print(" ");
  signal_level >= 4 ? lcd.write((byte) 2) : lcd.print(" ");
  signal_level >= 6 ? lcd.write((byte) 3) : lcd.print(" ");
  signal_level >= 8 ? lcd.write((byte) 4) : lcd.print(" ");
  signal_level >= 10 ? lcd.write((byte) 5) : lcd.print(" ");
}

// Clear 'old' LCD values to force an update
void clearLCDValues() {
  double old_freq;
  int stereo_old;
  int signal_level_old;  
}

void loadingScreen(int loadDelay) {
  // Wait for sound till radio module inits completely + show loading
  lcd.clear();
  lcd.setCursor(0,0);
  lcd.print("   Loading...   ");
  lcd.setCursor(0,1);
  for(int x=0 ; x<16 ; x++) {
    //lcd.print("-");
    lcd.write((byte) 6);
    delay((double) loadDelay/16);
  }
  lcd.clear();
}

 

Thank you very much for your time!

 

Best regards,

Thomas

 

Message was edited by: Thomas Hofkens changed up the scheme and code to reflect changes as proposed by others

  • Sign in to reply
  • Cancel

Top Replies

  • shabaz
    shabaz over 8 years ago +2
    Hi Thomas, The SDA and SCL lines specifically either need a resistor (try about 4.7k) to +5v, or they should be omitted if the Arduino already has them integrated. There should be no resistors to 0V, which…
  • Jan Cumps
    Jan Cumps over 8 years ago in reply to hofa +2
    Ok. The module already has the required resistors. They are R2 and R3 on your drawing. I had a more stable encoder when adding a few capacitors. It takes care that the operation isn't jumpy and nervous…
  • hofa
    hofa over 8 years ago in reply to shabaz +2
    Thanks all! As I said: first time for everything I'm putting on here... I understand that I shouldn't change the original post but I certainly didn't expect this much reaction so my apologies for that…
  • balearicdynamics
    balearicdynamics over 8 years ago

    Please thomas, can I ask you to add the two IC XH-M177 and TEA5767 datasheet or the exact product code or a link etc. ?

     

    Thank you in advance

    Enrico

    • Cancel
    • Vote Up 0 Vote Down
    • Sign in to reply
    • Cancel
  • shabaz
    shabaz over 8 years ago in reply to balearicdynamics

    Hi Enrico,

     

    I'm sure you're right, some of my comments now make less sense since the original

    diagram has been modified by the author. There were originally pull-down resistors (10k)

    in the diagram, which could only have functioned if there were stronger pull-ups somewhere

    too (e.g. Arduino, but as you say that doesn't have them).

     

    I just didn't check if the Arduino had them or not (I didn't want to debug the entire project for him,

    but just mentioned any glaring errors like the pull-downs he originally

    had on the I2C bus (but the diagram doesn't have them now) .

     

    So I requested him to remove the pull-downs, check if it functioned (as you say, it shouldn't if

    there are no internal resistors) and then apply pull-ups.

     

    With the very unusual diagram style, and it is changing, it makes it difficult to now follow.

    • Cancel
    • Vote Up +1 Vote Down
    • Sign in to reply
    • Cancel
  • balearicdynamics
    balearicdynamics over 8 years ago in reply to shabaz

    Agree Shabaz! I hope that also the author read and - hopefully - participate to the discussion. For better understanding I suggest to use some easy to use specific electronic CAD design like Kicad or Eagle until he is in time (image image LoL), number the design versions saving them instead of correcting always the same.

     

    I didn't want to debug the entire project for him,

    but just mentioned any glaring errors like the pull-downs he originally

    had on the I2C bus (but the diagram doesn't have them now

     

    Agree too image

     

    Enrico

    • Cancel
    • Vote Up +1 Vote Down
    • Sign in to reply
    • Cancel
  • Jan Cumps
    Jan Cumps over 8 years ago in reply to balearicdynamics

    It worked on the breadboard. So maybe the difficulty that Thomas has is not building up the design, but translating it correctly to a schematic?

    • Cancel
    • Vote Up +1 Vote Down
    • Sign in to reply
    • Cancel
  • shabaz
    shabaz over 8 years ago in reply to Jan Cumps

    Its another problem with modules.. we're left guessing whether the pullups are on some other board (could be Arduino [Enrico confirmed it isn't] or the LCD or radio module) because 10k could have been a weaker pull-down than the pull-ups, or as you say, a schematic drawing issue.

    • Cancel
    • Vote Up 0 Vote Down
    • Sign in to reply
    • Cancel
  • mcb1
    mcb1 over 8 years ago in reply to balearicdynamics

    Good question.

    I'm hoping that there is some other power being supplied to the amplifier as 40mA from an Arduino is not going to go very far.

     

    Mark

    • Cancel
    • Vote Up 0 Vote Down
    • Sign in to reply
    • Cancel
  • hofa
    hofa over 8 years ago in reply to balearicdynamics

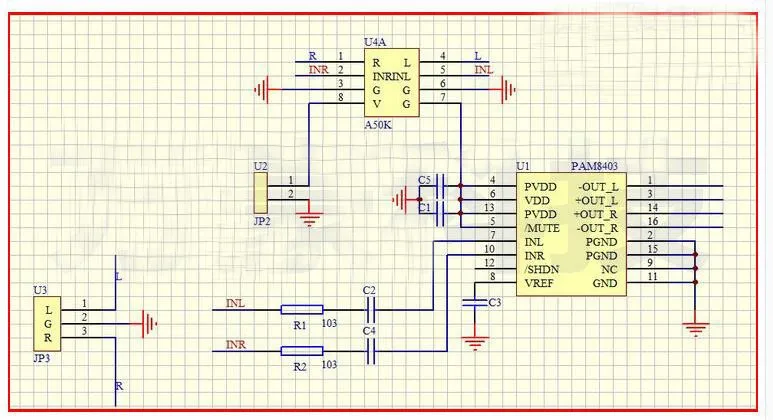
    The XH-M177 is actually a module with a PAM8403 IC: https://www.aliexpress.com/item/Super-Mini-PAM8403-DC-5V-2-Channel-USB-Digital-Audio-Amplifier-Board-Module-2-3W-Volume/…

    The TEA5767 is the IC on the following module: https://www.aliexpress.com/item/Free-shipping-TEA5767-FM-Stereo-Radio-Module-for-Arduino-76-108MHZ-With-Free-Cable-Anten…

     

     

    XH-M177:

     

    image

     

    I can't immediately find more info on the TEA5767.

    • Cancel
    • Vote Up 0 Vote Down
    • Sign in to reply
    • Cancel
  • hofa
    hofa over 8 years ago in reply to mcb1

    As you can see in the link it's like a teensy tiny amp. The speakers are also very small. I'm not going for something with performance but just something that works and produces sound without noise.

    • Cancel
    • Vote Up 0 Vote Down
    • Sign in to reply
    • Cancel
  • hofa
    hofa over 8 years ago in reply to shabaz

    Thanks all! As I said: first time for everything I'm putting on here... I understand that I shouldn't change the original post but I certainly didn't expect this much reaction so my apologies for that!

    Next steps are

    • Installing Kicad and having a go at the correct diagram style.
    • Going through I Want to Do Electronics!  Where do I start?
    • Cancel
    • Vote Up +2 Vote Down
    • Sign in to reply
    • Cancel
  • shabaz
    shabaz over 8 years ago in reply to hofa

    Hi Thomas,

     

    No worries, it was just a discussion about what we meant, because of the inconsistency between what was written and the previous information that had changed.

    For a first diagram it is better than some we've seen, and I think most try to follow it as best as possible but eventually it is good to lay it out more readable, so your steps with Kicad will help loads (and in future will allow a PCB to be made too, if that is what you also want).

     

    Regarding readability you can see what I mean here, this is some random circuit from the Internet, and it becomes difficult to follow because no conventions have been taken:

    image

    • Cancel
    • Vote Up 0 Vote Down
    • Sign in to reply
    • Cancel
<>
element14 Community

element14 is the first online community specifically for engineers. Connect with your peers and get expert answers to your questions.

  • Members
  • Learn
  • Technologies
  • Challenges & Projects
  • Products
  • Store
  • About Us
  • Feedback & Support
  • FAQs
  • Terms of Use
  • Privacy Policy
  • Legal and Copyright Notices
  • Sitemap
  • Cookies

An Avnet Company © 2025 Premier Farnell Limited. All Rights Reserved.

Premier Farnell Ltd, registered in England and Wales (no 00876412), registered office: Farnell House, Forge Lane, Leeds LS12 2NE.

ICP 备案号 10220084.

Follow element14

  • X
  • Facebook
  • linkedin
  • YouTube