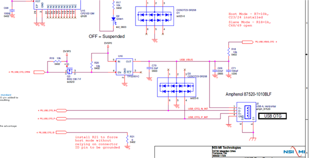
I working with a custom board built with a PicoZed 7030 module. The USB host circuitry was modeled after the PicoZed carrier card. USB memory gadgets work, but no attached slave devices work (no hubs, no mice, etc.)
When the USB driver tries to enumerate the devices, it reports the following errors repeatedly, with ascending device numbers until it gives up.
usb 1-1: new full-speed USB device number 2 using ci_hdrc usb 1-1: device descriptor read/64, error -71 usb 1-1: device descriptor read/all, error -71
Is this a hardware design issue or a driver configuration issue? We believe we have the USB port configured properly to force "host" mode as opposed to slave or OTG modes.
I'm using the Xilinx Linux kernel v2018.3, built identically to a different custom board that used the same PicoZed SOM and was successful at using host mode. The difference is that the previous design had an onboard hub circuit connected to the PicoZed, and the outside world was connected to the hub.


