(BBB - Building a DAC part 1 can be found here).
Part 3 implements a complete design in an enclosure for a Sonos-like solution.
Introduction
The BeagleBone Black (BBB) has a digital audio interface and this was explored slightly in an earlier post.
The findings from that prototype were used to construct up a DAC board and it is described here. The aim was to have a relatively simple, easy-to-assemble board designed for portable use (headphone or small speakers) but with at least iPod-level performance. The circuit is described here and the complete schematic is attached to the post. The entire circuit connects to the BBB using 6 pins and needs no separate power supply. This is a recording using just the microphone from the camera - actual audio quality is much better.
For a better quality, the audio from the prototype can be heard in this zipped mp3 file. This was directly recorded from the headphone output so that it is more representative of what the user will hear (the original track that was played through the DAC was downloaded from Amazon, for comparison purposes).
Detailed Description
This is the functionality on the board:
The DAC integrated circuit and headphone amplifier portion were left unchanged from the part 1 prototype although the DAC was replaced with TI’s PCM5102 which is pin-compatible with the earlier PCM5101A. The PCM5102 device is used in commercial DACs such as Meridian’s Explorer.
The remainder design is kept simple too. Three regulators are used to supply power to the DAC (can be reduced to one to save costs, or replace with the lower cost pin-compatible TC1015-3.3):
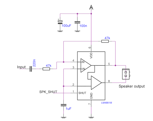
An optional speaker output was desired, and the selected device was LM4861 which can run from a single low voltage supply and offers over 1W of power. This is enough to provide loud volume for home use (in the video above, the single mono speaker was a couple of meters away and the audio was played at a volume setting of 15 on mplayer). The circuit uses two of these for stereo, although only one needs fitting for mono summed speaker output (the photo above shows only one populated). The LM4861 input is driven from the headphone output, not the line output, to keep line output and headphone outputs as distortion free as possible.
The speakers are muted using the LM4861 shutdown pin driven from the headphone socket built-in switch.
The board was tested with headphones, a small 4 ohm speaker and a larger home speaker. Sound was as expected, and there are no known issues although more testing needs to be done. The board runs cold unless driving a speaker, in which case the LM4861 which is intended to be run without heatsinking in normal temperatures, would perhaps benefit from a tiny heatsink such as this one. The BBB image that I used outputs 16-bit audio at 48ksample/sec (i.e. the sound is as good as a regular CD player), but the DAC will work at higher resolution and sample rates for those with recordings that would benefit from it. The board was tested on an older Angstrom image and a Debian image. There are discussions in the comments section in the earlier post describing current ongoing exercises to get drivers working for different settings.
Summary
The described circuit is low cost and provides hopefully nice performance. The complete schematic and parts list is attached.





Top Comments