| BUY NOWBUY NOW | Technical Documents | Video | Features | Kit Contents |
![]() | Kit Overview
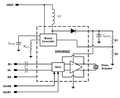
The DRV8662EVMDRV8662EVM Evaluation Module (EVM) is a fully-differential, high-voltage piezo actuator driver that provides quick response time for single layer and multi-layer piezo actuators.
The DRV8662DRV8662 drives piezo loads up to 200V differentially using an adjustable integrated boost converter. The evaluation module contains the DRV8662 piezo haptics driver, a programmable MSP430, and passive components for complete evaluation.
Operating Modes:
The DRV8662DRV8662 EVM has four operating modes and can accept a low-pass filtered PWM waveform or an analog signal to drive piezo loads. The DRV8662 input modes are described below:
Key Applications: Mobile Phones, Tablets, Portable Computers, Keyboards and Mice, Touch Enabled Devices. | |||||||||||
| ||||||||||||
Technical Documents
Learning Center
| Type | Description |
|---|---|
| User Guide | TI: User Guide for DRV8662EVM Eval Module |
| Datasheet | TI: Data Sheet for DRV8662 - Piezo Haptic Driver with Integrated Boost Converter |
| Selection Guide | TI: Selection Guide for TI Solutions for Tablets and eBooks |
| Application Note | TI: Application Note for High-definition haptics: Feel the difference! |
Design Elements
| Type | Description |
|---|---|
| Simulation Model | TI: DRV8662 TINA-TI Spice Model |
| Application Library | TI: Source Code for DRV8662EVM |
Video
| Video1 | Video2 |
|---|---|
Kit Features
DRV8662EVMDRV8662EVM Features:
- High-Voltage Piezo Haptic Driver
- Drives up to 100 nF at 200 VPP and 300 Hz
- Drives up to 150 nF at 150 VPP and 300 Hz
- Drives up to 330 nF at 100 VPP and 300 Hz
- Drives up to 680 nF at 50 VPP and 300 Hz
- Differential Output
- Drives single-layer and multi-layer piezo actuators
- Integrated Boost Converter
- Adjustable Boost Voltage
- Adjustable Current Limit
- Integrated Power FET and Diode
- No Transformer Required
- Adjustable 200V Differential Output
- A programmable MSP430 with sample waveforms
- Directly connect external PWM and analog signals
- Fast Start-up Time of 1.5ms
- Wide Supply Voltage Range of 3.0V to 5.5V
- 1.8V Compatible Digital Pins
- Thermal Protection
- Available in a 4mm x 4mm x 0.9 mm QFN package (RGP)
Kit Contents
The Texas Instruments DRV8662EVMDRV8662EVM supplied with below contents:
- DRV8662EVMDRV8662EVM DRV8662DRV8662 Evaluation Module





