| BUY NOWBUY NOW | Technical Documents | Video | Features | Kit Contents |
![]() | Kit Overview
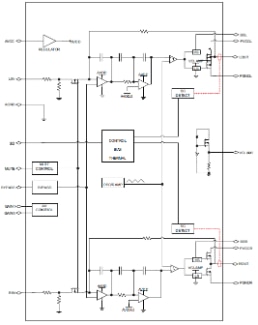
The TPA3123D2TPA3123D2 evaluation module (TPA3123D2EVMTPA3123D2EVM) consists of a single 25 W, class-D, stereo audio power amplifier complete with a small number of external components mounted on a circuit board that are used to directly drive speakers with an external analog audio source as the input.
The TPA3123D2TPA3123D2 is a 25-W (per channel) efficient, Class-D audio power amplifier for driving stereo speakers in a single-ended configuration or a mono speaker in a bridge-tied-load configuration.
The TPA3123D2TPA3123D2 can drive stereo speakers as low as 4
The gain of the amplifier is controlled by two gain select pins. The gain selections are 20, 26, 32, 36 dB.
The patented start-up and shut-down sequences minimize pop noise in the speakers without additional circuitry.
Key Applications: Televisions | |||||||||||
| ||||||||||||
Technical Documents
Learning Center
| Type | Description |
|---|---|
| User Guide | TI: User Guide for TPA3123D2EVM |
| Datasheet | TI: Data Sheet for TPA3123D2 - 25-W STEREO CLASS-D AUDIO POWER AMPLIFIER |
| Application Note | TI: Application Note for Using Thermal Calculation Tools for Analog Components |
Design Elements
| Type | Description |
|---|---|
| Layout | TI: TPA3123D2EVM Gerber Files |
| Reference Design | TI: Reference Design for PMP1533 |
| CAD Model | TI: CAD Model for TPA3123D2 |
| CAD Model | TI: CAD Model for TPA3120D2 |
Video
Kit Features
TPA3123D2EVMTPA3123D2EVM Features:
- 25 W/ch into a 4 Ω Load from a 27 V Supply
- 20 W/ch into a 4 Ω Load from a 24 V Supply
- Operates from 10 V to 30 V
- Efficient Class-D Operation Eliminates Need for Heat Sinks
- Four Selectable, Fixed-Gain Settings
- Internal Oscillator (No External Components Required)
- Single-Ended Analog Inputs
- Thermal and Short-Circuit Protection With Auto Recovery
- Space-Saving Surface-Mount 24-Pin TSSOP Package
- Pin-to-Pin compatible with TPA3123D2TPA3123D2
- Advanced Power-Off Pop Reduction
Kit Contents
The Texas Instruments TPA3123D2EVMTPA3123D2EVM supplied with below contents:
- TPA3123D2EVMTPA3123D2EVM TPA3123D2TPA3123D2 Evaluation Module (EVM)






