| BUY NOWBUY NOW | Development Tools | Technical Documents | Video | Features | Kit Contents |
![]() | Kit Overview
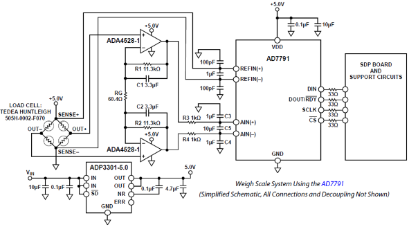
This Analog Devices Circuit Evaluation Board EVAL-CN0216-SDPZEVAL-CN0216-SDPZ is a precision weigh scale signal conditioning system. It uses the AD7791AD7791, a low power buffered 24-bit sigma-delta ADC along with two external ADA4528-1ADA4528-1 zero-drift amplifiers. This solution allows for high dc gain with a single supply. Ultralow noise, low offset voltage, and low drift amplifiers are used at the front end for amplification of the low-level signal from the load cell. The circuit yields 15.3 bit noise-free code resolution for a load cell with a full-scale output of 10 mV.
This circuit allows great flexibility in designing a custom low-level signal conditioning front end that gives the user the ability to easily optimize the overall transfer function of the combined sensor-amplifier-converter circuit. The AD7791AD7791 maintains good performance over the complete output data range, from 9.5 Hz to 120 Hz, which allows it to be used in weigh scale applications that operate at various low speeds.
The AD7791AD7791 is a low power, complete analog front end for low frequency measurement applications. It contains a low noise 24-bit Σ-Δ ADC with one differential input that can be buffered or unbuffered.
The ADA4528-1ADA4528-1 are ultralow noise, zero-drift operational amplifiers featuring rail-to-rail input and output swing. With an offset voltage of 2.5 μV, offset voltage drift of 0.015 μV/°C, and typical noise of 97 nV p-p (0.1 Hz to 10 Hz, AV = +100), the ADA4528-1 are well suited for applications in which error sources cannot be tolerated.
This circuit uses the EVAL-CN0216-SDPZEVAL-CN0216-SDPZ circuit board and the EVAL-SDP-CB1ZEVAL-SDP-CB1Z System Demonstration Platform (SDP-B) evaluation board. The two boards have 120-pin mating connectors, allowing for the quick setup and evaluation of the circuit’s performance. The EVAL-CN0216-SDPZ board contains the circuit to be evaluated and the SDP evaluation board is used with the CN-0216 evaluation software to capture the data from the EVAL-CN0216-SDPZ circuit board.
Key Applications: Weigh Scales | |||||||||||
| ||||||||||||
Development Tools
- PC with a USB port and Windows XP or Windows Vista (32-bit), or Windows 7 (32-bit)
- EVAL-CN0216-SDPZEVAL-CN0216-SDPZ circuit evaluation board
- EVAL-SDP-CB1ZEVAL-SDP-CB1Z SDP evaluation board
- Blackfin Processor ADSP-BF527
- USB 2.0 Interface to PC
- JTAG header footprint
- 32MB SDRAM
- 2 x Small Footprint 120 Pin Connectors
- Configurable Peripheral Interfaces - SPI - SPORT - I2C - GPIOs - Parallel - Timers
- CN0216 evaluation software
- Tedea-Huntleigh 505H-0002-F070 load cell or equivalent
- Power supply: +6 V (EVAL-CFTL-6V-PWRZEVAL-CFTL-6V-PWRZ), or +6 V “wall wart”
Technical Documents
Learning Center
Design Elements
Video
Kit Features
Key Features for AD7791AD7791 are as below:
- Power
- Supply: 2.5 V to 5.25 V operation
- Normal: 75 μA max
- Power-down: 1 μA max
- RMS noise: 1.1 μV at 9.5 Hz update rate
- 19.5-bit p-p resolution (22 bits effective resolution)
- Integral nonlinearity: 3.5 ppm typical
- Simultaneous 50 Hz and 60 Hz rejection
- Internal clock oscillator
- Rail-to-rail input buffer
- VDD monitor channel
Key Features for ADA4528-1ADA4528-1 are as below:
- Low offset voltage: 2.5 μV maximum
- Low offset voltage drift: 0.015 μV/°C maximum
- Low noise:
- 5.6 nV/√Hz at f = 1 kHz, AV = +100
- 97 nV p-p at f = 0.1 Hz to 10 Hz, AV = +100
- Open-loop gain: 130 dB minimum
- CMRR: 135 dB minimum
- PSRR: 130 dB minimum
- Unity-gain crossover: 4 MHz
- Gain bandwidth product: 3 MHz at AV = 100
- −3 dB closed-loop bandwidth: 6.2 MHz
- Single-supply operation: 2.2 V to 5.5 V
- Dual-supply operation: ±1.1 V to ±2.75 V
- Rail-to-rail input and output
- Unity-gain stable
Kit Contents
The Analog Devices EVAL-CN0216-SDPZEVAL-CN0216-SDPZ is supplied with below contents:
- Evaluation Board





