| BUY NOWBUY NOW | Development Tools | Technical Documents | Video | Features | Kit Contents | 
![]()  | Kit Overview 
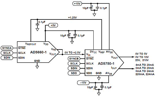
 The Analog Devices Circuit Evaluation board EVAL-CN0203-SDPZEVAL-CN0203-SDPZ provides a full function, flexible, programmable analog output solution with only two analog components and meets most requirements for programmable logic controller (PLC) and distributed control system (DCS) applications. The AD5660-1 low power (2.8 mW at 5 V), rail-torail output, 16-bit nanoDAC, combined with theAD5750-1AD5750-1 industrial current/voltage output driver, provides all the typical current and voltage output ranges with 16-bit resolution and no missing codes, 0.05% linearity, and less than 0.1% output error. 
 The circuit also contains key features for industrial applications, such as on-chip output fault detection, CRC checking to prevent packet error (PEC), and flexible power-up options, making it an ideal choice for robust industrial control systems. No external precision resistors or calibration routines are needed to maintain consistent performance in mass production, thereby making it ideal for PLC or DCS modules. 
 The interface between the AD5660-1 DAC and the AD5750-1 AD5750-1 driver is simple and requires no external components. The output voltage range of the AD5660-1 is 0 V to 2.5 V, which matches the input range of the AD5750-1. In addition, the reference output voltage of the AD5660-1 is 1.25 V, which precisely matches the reference input requirement of the AD5750-1. 
 The AD5750-1AD5750-1 are single-channel, low cost, precision voltage/current output drivers with hardware- or software-programmable output ranges. The software ranges are configured via an SPI-/MICROWIRE-compatible serial interface.The analog input to the AD5750-1 is provided from a low voltage, single-supply digital-to-analog converter (DAC) and is internally conditioned to provide the desired output current/voltage range. 
 The AD5660 is member of the nanoDAC family of devices, is low power, single, 16-bit, buffered voltage-out DACs and are guaranteed monotonic by design. The AD5660-1 parts include an internal, 1.25 V, 5 ppm/°C reference, giving a full-scale output voltage range of 2.5 V. 
 The CN0203 Circuit requires the SDP-B controller board for connection to the PC and runing the Analog Devices evaluation software. The SDP-B controller board used for data transfer from evaluation board to PC via USB interface. It does not come as part of the evaluation kit and can be ordered separately (EVAL-SDP-CB1ZEVAL-SDP-CB1Z). It can be reused with many other Analog Devices evaluation modules. 
 
 Key Applications: Electronic Test & Measurement, Programmable Logic Controllers/ Distributed Control Systems  | |||||||||||
  | ||||||||||||
Development Tools
- System Demonstration Platform (EVAL-SDP-CB1ZEVAL-SDP-CB1Z)
 
- Blackfin Processor ADSP-BF527
 - USB 2.0 Interface to PC
 - JTAG header footprint
 - 32MB SDRAM
 - 2 x Small Footprint 120 Pin Connectors
 - Configurable Peripheral Interfaces - SPI - SPORT - I2C - GPIOs - Parallel - Timers
 
- CN-0203 Circuit Evaluation Board (EVAL-CN0203-SDPZEVAL-CN0203-SDPZ)
 - CN-0203 Evaluation Software
 - Software for controlling external test measurement equipment (not included on CD)
 - Agilent 34401A 6.5 Digital Multimeter or equivalent
 - Agilent E3631A 0 V to 6 V/5 A; ±25 V/1 A Triple Output DC Power Supply or equivalent
 - PC (Windows
2000 or Windows XP) with USB interface
 - National Instruments GPIB to USB-B interface and cable
 
Technical Documents
Learning Center
Design Elements
Video
Kit Features
Key Features forAD5750-1AD5750-1 are as below:
- Current output ranges: 4 mA to 20 mA, 0 mA to 20 mA, 0 mA to 24 mA, ±20 mA, and ±24 mA
 - Voltage output ranges: 0 V to 5 V, 0 V to 10 V, ±5 V, and ±10 V with 20% overrange
 - Flexible serial digital interface
 - On-chip output fault detection
 - Packet error checking (PEC)
 - Asynchronous CLEAR function
 - Flexible power-up condition to 0 V or tristate
 - Power supply range
- AVDD: +12 V (± 10%) to +24 V (± 10%)
 - AVSS: −12 V (± 10%) to −24 V (± 10%)
 
 - Output loop compliance to AVDD − 2.75 V
 
Key Features for AD5660-1 are as below:
- Low power, single nanoDACs 
- AD5660: 16 bits
 
 - 12-bit accuracy guaranteed
 - On-chip, 1.25 V/2.5 V, 5 ppm/°C reference
 - Power-down to 480 nA @ 5 V, 200 nA @ 3 V
 - 3V/5V single power supply
 - Guaranteed 16-bit monotonic by design
 - Power-on reset to zero/midscale
 - 3 power-down functions
 - Serial interface with Schmitt-triggered inputs
 - Rail-to-rail operation
 - SYNC interrupt facility
 
Kit Contents
The Analog Devices EVAL-CN0203-SDPZEVAL-CN0203-SDPZ kit is supplied with below contents:
- Evaluation Board
 
			    



