| BUY NOWBUY NOW | Development Tools | Technical Documents | Video | Features | Kit Contents |
![]() | Kit Overview
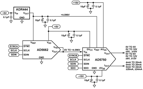
The circuit EVAL-CN0202-SDPZEVAL-CN0202-SDPZ Evaluation board provides a full function, flexible, programmable analog output solution that meets most requirements for programmable logic controller (PLC) and distributed control system (DCS) applications. The AD5662AD5662 low power (0.75 mW @ 5 V), rail-to-rail output, 16-bit nanoDAC
The ADR444ADR444 low drift (3 ppm/°C maximum for B-grade ), high initial accuracy (0.04% maximum for B-grade), and low noise (1.8 μV p-p typical, 0.1 Hz to 10 Hz) provides the reference voltage for both the AD5750AD5750 and AD5662 and guarantees ultralow noise, high accuracy, and low temperature drift for the circuit. This circuit provides all the typical voltage and current output ranges with 16-bit resolution and no missing codes, 0.05% linearity, and less than 0.2% total output error.
The circuit also contains key features for industrial applications, such as on-chip output fault detection and protection (short circuit, undervoltage output, open circuit current output, and overtemperature), CRC checking to prevent packet error (PEC), and flexible power-up options, making it an ideal choice for robust industrial control systems. No external precision resistors or calibration routines are needed to maintain consistent performance in mass production, thereby making it ideal for PLC or DCS modules.
The CN0202 Circuit requires the SDP-B controller board for connection to the PC and runing the Analog Devices evaluation software. The SDP-B controller board used for data transfer from evaluation board to PC via USB interface. It does not come as part of the evaluation kit and can be ordered separately (EVAL-SDP-CB1ZEVAL-SDP-CB1Z). It can be reused with many other Analog Devices evaluation modules.
Key Applications: Electronic Test & Measurement, Programmable Logic Controllers/ Distributed Control Systems | |||||||||||
| ||||||||||||
Developement Tools
- System Demonstration Platform (EVAL-SDP-CB1ZEVAL-SDP-CB1Z)
- Blackfin Processor ADSP-BF527
- USB 2.0 Interface to PC
- JTAG header footprint
- 32MB SDRAM
- 2 x Small Footprint 120 Pin Connectors
- Configurable Peripheral Interfaces - SPI - SPORT - I2C - GPIOs - Parallel - Timers
- CN-0202 Circuit Evaluation Board (EVAL-CN0202-SDPZEVAL-CN0202-SDPZ)
- CN-0202 Evaluation Software
- Software for controlling external test measurement equipment (not included on CD)
- Agilent 34401A, 6.5 Digit Digital Multimeter
- Agilent E3631A 0 V to 6 V/5 A; ±25 V/1 A Triple Output DC Power Supply
- PC (Windows
2000 or Windows XP) with USB interface
- National Instruments GPIB to USB-B interface and cable
Technical Documents
Learning Center
Design Elements
Video
Kit Features
Key Features for AD5662AD5662 are as below:
- 16-Bit monotonic DAC; 12-Bit accuracy guaranteed
- Power-on-reset to zero or midscale.
- 10 µs settling time
- Low power. Operates with 2.7 V to 5.5 V supply. Typically consumes 0.35 mW at 3 V and 0.7 mW at 5 V, making it ideal for battery-powered applications
- Power-down capability. When powered down, the DAC typically consumes 50 nA at 3 V and 200 nA at 5 V
Key Features for AD5750AD5750 are as below:
- Current output ranges: 4 mA to 20 mA, 0 mA to 20 mA, 0 mA to 24 mA, ±20 mA, and ±24 mA
- ±0.03% full-scale range (FSR) total unadjusted error (TUE)
- ±5 ppm/°C typical output drift
- Voltage output ranges: 0 V to 5 V, 0 V to 10 V, ±5 V, and ±10 V with 20% overrange
- ±0.02% FSR TUE
- ±3 ppm/°C typical output drift
- Flexible serial digital interface
- On-chip output fault detection
- Packet error checking (PEC)
- Asynchronous CLEAR function
- Flexible power-up condition to 0 V or tristate
- Power supply range
- AVDD: +12 V (± 10%) to +24 V (± 10%)
- AVSS: −12 V (± 10%) to −24 V (± 10%)
- Output loop compliance to AVDD − 2.75 V
Kit Contents
The Analog Devices EVAL-CN0202-SDPZEVAL-CN0202-SDPZ kit is supplied with below contents:
- Evaluation Board





