| BUY NOWBUY NOW | Development Tools | Technical Documents | Video | Features | Kit Contents |
![]() | Kit Overview
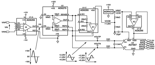
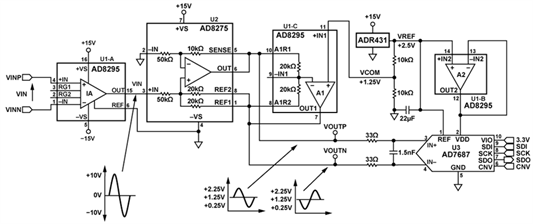
The reference circuit EVAL-CN0225-SDPZEVAL-CN0225-SDPZ is a complete analog front end for digitizing ±10 V industrial level signals with a 16-bit differential input PulSAR
Signal levels of up to ±10 V are typical in process control and industrial automation systems. With smaller signal inputs from sensors such as thermocouples and load cells, large commonmode voltage swings are often encountered. This requires a flexible analog input that handles both large and small differential signals with high common-mode rejection and also has a high impedance input.
Attenuation and level shifting are necessary to process industrial level signals with modern low voltage ADCs. In addition, fully differential input ADCs offer the advantages of good common-mode rejection, reduction in second-order distortion products, and simplified dc trim algorithms. Industrial signals, therefore, need further conditioning to properly interface with differential input ADCs.
The Circuit is a complete and highly integrated analog front end industrial level signal conditioner that uses only two active components to drive an AD7687AD7687 differential input 16-bit PulSAR ADC: the AD8295AD8295 precision in-amp (with two on-chip auxiliary op amps) and the AD8275AD8275 level translator/ADC driver. An ADR431ADR431 low noise 2.5V XFET
The AD8275AD8275 is a G = 0.2 difference amplifier that can be used to attenuate ±10 V industrial signals, and the attenuated signal can be easily interfaced to a single supply low voltage ADC. The AD8275 performs the attenuation and level shifting function in the circuit, maintaining good CMR without any need for external components.
The AD7687AD7687 is a 16-bit, successive approximation ADC that operates from a single power supply between 2.3 V and 5.5 V. It has a differential input for good CMR and also offers the ease of use associated with SAR ADCs.
The circuit uses the EVAL-CN0225-SDPZEVAL-CN0225-SDPZ circuit board and the EVAL-SDP-CB1ZEVAL-SDP-CB1Z System Demonstration Platform (SDP-B) evaluation board. The two boards have 120-pin mating connectors, allowing for the quick setup and evaluation of the circuit’s performance. The EVAL-CN0225-SDPZ board contains the circuit to be evaluated and the SDP evaluation board is used with CN0225 evaluation software to capture the data from the EVAL-CN0225-SDPZ circuit board.
Key Applications: Electronic Test & Measurement | |||||||||||
| ||||||||||||
Development Tools
- PC with a USB port and Windows XP or Vista (32-bit), or Windows 7 (32-bit)
- EVAL-CN0225-SDPZEVAL-CN0225-SDPZ circuit evaluation board
- EVAL- SDP-CB1ZEVAL- SDP-CB1Z SDP evaluation board
- Blackfin Processor ADSP-BF527
- USB 2.0 Interface to PC
- JTAG header footprint
- 32MB SDRAM
- 2 x Small Footprint 120 Pin Connectors
- Configurable Peripheral Interfaces - SPI - SPORT - I2C - GPIOs - Parallel - Timers
- DC Supply: +15 V, –15 V, and +6 V
- Low distortion single-ended or differential signal source, such as Agilent 81150A-00281150A-002 or Audio Precision System Two 2322
Technical Documents
Learning Center
Design Elements
| Type | Description |
|---|---|
| Schematics | ADI: Schematics for EVAL-CN0225-SDPZ Evaluation Board |
| Layout | ADI: Layout for EVAL-CN0225-SDPZ |
| BOM | ADI: Bill Of Material (BOM) for EVAL-CN0225-SDPZ Evaluation Board |
Video
| Video 1 | Video 2 |
|---|---|
Kit Features
Key Features for EVAL-CN0225-SDPZEVAL-CN0225-SDPZ Evaluation Board are as below:
- Complete analog front end for digitizing ±10 V industrial level signals
- AD7687AD7687 16-bit differential input PulSAR
ADC
- 16 Bits Resolution with No Missing 16-Bit Codes
- Throughput: 250 kSPS
- INL: ±0.4 LSB typ, ±1.5 LSB max (±23 ppm of FSR)
- Dynamic range: 96.5 dB
- S/(N + D): 95.5 dB @ 20 kHz
- THD: −118 dB @ 20 kHz
- High impedance instrumentation amplifier input
- with high CMR, level shifting, attenuation, and differential conversion, with only two analog components
- Two active components to drive an AD7687 differential input 16-bit PulSAR ADC:
- The AD8295AD8295 precision in-amp (with two on-chip auxiliary op amps)
- Saves board space
- Includes precision in-amp, 2 op amps, and 2 matched resistors
- No heat slug for more routing room
- Differential output fully specified
- Wide power supply range: ±2.3 V to ±18 V
- The AD8275AD8275 level translator/ADC driver
Translates ±10 V to +4 V
Drives 16-bit SAR ADCs
Input overvoltage: +40 V to -35 V (VS = 5 V)
Fast settling time: 450 ns to 0.001%
Rail-to-rail output
Wide supply operation: +3.3 V to +15 V
High CMRR: 80 dB
- The AD8295AD8295 precision in-amp (with two on-chip auxiliary op amps)
- An ADR431ADR431 low noise 2.5V XFET
reference supplies the voltage reference for the ADC.
- Low noise (0.1 Hz to 10.0 Hz): 3.5 µV p-p @ 2.5 V output
- No external capacitor required
- Low temperature coefficient
- Load regulation: 15 ppm/mA
- Line regulation: 20 ppm/V
- Wide operating range: 4.5 V to 18 V
Kit Contents
The Analog Devices EVAL-CN0225-SDPZEVAL-CN0225-SDPZ kit is supplied with below contents:
- Evaluation Board





