| BUY NOWBUY NOW | Development Tools | Technical Documents | Video | Features | Kit Contents |
![]() | Kit Overview
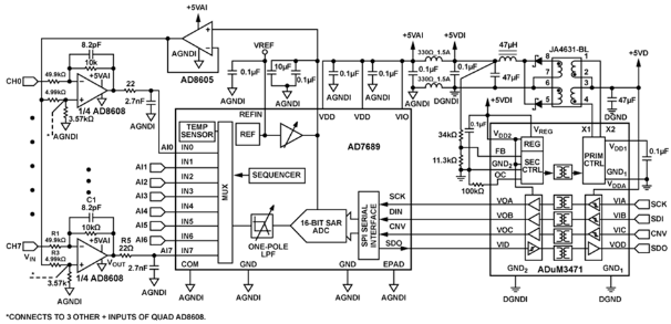
The EVAL-CN0254-SDPZEVAL-CN0254-SDPZ circuit is a cost effective, highly integrated 16-bit, 250 kSPS, 8-channel data acquisition system that can digitize ±10 V industrial level signals. The circuit also provides 2500 V rms isolation between the measurement circuit and the host controller, and the entire circuit is powered from a single isolated PWM controlled 5 V supply.
This circuit uses the AD7689AD7689 16-bit, 8-channel, 250 kSPS PulSAR ADC along with two AD8608AD8608 low cost precision quad op-amps to provide the entire signal conditioning and digitizing function in the data acquisition system. The only other op-amp required is the AD8605AD8605 that is used to buffer the reference voltage from the AD7689.
The AD8605 and AD8608 are low cost single and quad rail-to-rail input and output CMOS amplifiers. The AD8608 inverts, level shifts, and attenuates the ±10 V input signal so that it matches the input range of the ADC, which is 0 V to +4.096 V when using a +4.096 V reference and a +5 V single supply.
The AD8605AD8605 acts as an external reference buffer to provide sufficient driving ability for level shifting. The AD8605 and AD8608 feature very low offset voltage, low input voltage and current noise, and wide signal bandwidth, therefore making them good choices for a wide variety of applications. The low current and voltage noise of the AD8608AD8608 ensures that the resistor noise is the dominant term in the output noise for high input impedance. In the circuit, the input impedance (equal to R1) is 50 kΩ
The AD7689AD7689 16-bit, 8-channel, 250 kSPS PulSAR ADC contains all the necessary components for the multichannel low power data acquisition system. It includes a 16-bit SAR ADC, an 8-channel low crosstalk multiplexer, a low drift reference and buffer, a temperature sensor, a selectable one-pole filter, and a channel sequencer. The sequencer is useful for continuously scanning channels, and a microcontroller or FPGA is not required to control channel switching.
The ADuM3471ADuM3471 is a quad-channel digital isolator with an integrated PWM controller and transformer driver for an isolated dc-to-dc converter. The ADuM3471 provides the isolated 5 V, 2 W power for the circuit as well as isolates the digital signals at the SPI interface.
This EVAL-CN0254-SDPZ circuit board requires an SDP-B Controller Board for connection to the PC. So that the CN0254 evaluation software can communicate with the PC.The The SDP board can be used to send, receive, and capture serial data from the EVAL-CN0254-SDPZ board. It does not come as a part of the evaluation kit and can be ordered separately (EVAL-SDP-CB1ZEVAL-SDP-CB1Z).
Key Applications: Electronic Test & Measurement, Programmable Logic Controllers/ Distributed Control Systems | |||||||||||
| ||||||||||||
Development Tools
- PC with a USB port and Windows
XP, Windows Vista (32-bit), or Windows 7 (32-bit).
- EVAL-CN0254-SDPZEVAL-CN0254-SDPZ circuit evaluation board
- EVAL-SDP-CB1ZEVAL-SDP-CB1Z system demonstration platform evaluation board
- Blackfin Processor ADSP-BF527
- USB 2.0 Interface to PC
- JTAG header footprint
- 32MB SDRAM
- 2 x Small Footprint 120 Pin Connectors
- Configurable Peripheral Interfaces - SPI - SPORT - I2C - GPIOs - Parallel - Timers
- Power supply: 6 V dc, 500 mA
- CN0254 evaluation software
- B&K Sine Generator Type 1051 or equivalent
Technical Documents
Learning Center
Design Elements
| Type | Description |
|---|---|
| Schematics | ADI: Schematics for EVAL-CN0254-SDPZ Evaluation Board |
| Layout | ADI: Layout for EVAL-CN0254-SDPZ |
| BOM | ADI: Bill Of Material (BOM) for EVAL-CN0254-SDPZ Evaluation Board |
Video
Kit Features
Key Features for EVAL-CN0254-SDPZEVAL-CN0254-SDPZ Evaluation Board are as below:
- Digitize ±10 V industrial level signals
- 2500 V rms isolation between the measurement circuit and the host controller
- Single isolated PWM controlled 5 V supply
- Circuit uses the AD7689AD7689 16-bit, 8-channel, 250 kSPS PulSAR ADC along with two AD8608AD8608 low cost precision quad op-amps
- AD8605AD8605 and AD8608 are low cost single and quad rail-to-rail input and output CMOS amplifiers
- Low offset voltage: 65 μV maximum
- Low input bias currents: 1 pA maximum
- Low noise: 8 nV/√Hz
- Wide bandwidth: 10 MHZ
- High open-loop gain: 1000 V/mV
- Unity gain stable
- Single-supply operation: 2.7 V to 5.5 V
- AD8605AD8605 and AD8608 are low cost single and quad rail-to-rail input and output CMOS amplifiers
- The AD8605 that is used to buffer the reference voltage from the AD7689.
- The ADuM3471ADuM3471 is a quad-channel digital isolator with an integrated PWM controller and transformer driver for an isolated dc-to-dc converter.
- Isolated PWM Controller
- Integrated transformer driver
- Regulated adjustable output: 3.3 V to 24 V
- 2 W output power
- 70% efficiency at guaranteed load of 400 mA at 5.0 V output
- Quad dc-to-25 Mbps (NRZ) signal isolation channels
- High common-mode transient immunity: >25 kV/μs
- 200 kHz to 1 MHz adjustable oscillator frequency
- Soft start function at power-up
- Pulse-by-pulse overcurrent protection
- Thermal shutdown
- 2500 V rms isolation
Kit Contents
The Analog Devices EVAL-CN0254-SDPZEVAL-CN0254-SDPZ Evaluation Board kit is supplied with below contents:
- Evaluation Board





