| BUY NOWBUY NOW | Development Tools | Technical Documents | Video | Features | Kit Contents |
![]() | Kit Overview
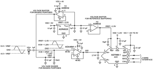
In most systems, there are tradeoffs between performance and low power. The focus of this circuit design EVAL-CN0255-SDPZEVAL-CN0255-SDPZ is to explore a few of these tradeoffs and still achieve low power (8 mW typical) and high performance in a 16-bit, 100 kSPS data acquisition system.
This circuit uses the AD7988-1AD7988-1, a low power (350 μA) PulSAR
The AD7988-1 ADC requires an external voltage reference between 2.4 V and 5.1 V. In this application, the voltage reference chosen was the ADR4525ADR4525 precision 2.5 V reference. The EVAL-CN0255-SDPZEVAL-CN0255-SDPZ evaluation board was interfaced to the System Demonstration Platform (SDP-B), EVAL-SDP-CB1ZEVAL-SDP-CB1Z, where the ADC SPI-compatible serial interface was connected to the DSP SPORT interface. The ADCs SPI interface features the ability to daisy-chain several ADCs on a single 3-wire bus. It is compatible with 1.8 V, 2.5 V, 3 V, or 5 V logic, using the separate VIO supply pin.
The heart of this circuit is the AD7988-1, a 16-bit, 100 kSPS successive approximation, ADC that operates from a single VDD power supply. It contains a low power, high speed, 16-bit sampling ADC and a versatile serial port interface (SPI). On the CNV rising edge, it samples an analog input, IN+, between 0 V to REF with respect to the ground sense pin, IN−. The reference voltage, REF, is applied externally and can be set independent of the supply voltage, VDD.
Key Applications: Electronic Test & Measurement, Programmable Logic Controllers/ Distributed Control Systems | |||||||||||
| ||||||||||||
Development Tools
- EVAL-CN0255-SDPZEVAL-CN0255-SDPZ Evaluation Board
- System Demonstration Board (EVAL-SDP-CB1ZEVAL-SDP-CB1Z)
- Blackfin Processor ADSP-BF527
- USB 2.0 Interface to PC
- JTAG header footprint
- 32MB SDRAM
- 2 x Small Footprint 120 Pin Connectors
- Configurable Peripheral Interfaces - SPI - SPORT - I2C - GPIOs - Parallel - Timers
- Function generator/signal source, such as Audio Precision SYS-2522 used in these tests.
- Power supply, 2.5 V and 4 V
- PC with USB port, USB cable, and installed 10-lead PulSAR software
Technical Documents
Learning Center
Design Elements
| Type | Description |
|---|---|
| Schematics | ADI: Schematics for EVAL-CN0255-SDPZ Evaluation Board |
| Layout | ADI: Layout for EVAL-CN0255-SDPZ |
| BOM | ADI: Bill Of Material (BOM) for EVAL-CN0255-SDPZ Evaluation Board |
Video
Kit Features
Key Features for EVAL-CN0255-SDPZEVAL-CN0255-SDPZ Evaluation Board are as below:
- It uses the AD7988-1AD7988-1, a low power (350 μA) PulSAR
analog-to- digital converter (ADC),
- Low power dissipation: - AD7988-1: 700 uW @ 100 kSPS
- 16-bit resolution with no missing codes
- Throughput: 100kSPS
- INL: ±0.6 LSB typical, ±1.25 LSB maximum
- SINAD: 91.25 dB @ 10 kHz
- THD: -114dB @ 10 kHz
- No pipeline delay
- AD7988-1 is driven directly from the ADA4841-1ADA4841-1 high performance, low voltage, low power op-amp.
- Low power: 1.1 mA/amp
- Low wideband noise 2.1 nV/√Hz, 1.4 pA/√Hz
- Low 1/F noise: 7 nV/√Hz @ 10 Hz, 13 pA/√Hz @ 10 Hz
- Low distortion: -105 dBc @ 100 kHz, VO = 2 V p-p
- The voltage reference - ADR4525ADR4525 precision 2.5 V reference.
- Maximum temperature coefficient (TC): 2 ppm / °C
- Output noise (0.1 – 10 Hz): < 1.25 μVp-p @ 2.5 VOUT typ.
- Initial output voltage error: ± 0.02% maximum
- Input voltage range: 3 to 15 V
- Output current: +10 mA source / -10 mA sink
- Low quiescent current: 950 μA (max)
Kit Contents
The Analog Devices EVAL-CN0255-SDPZEVAL-CN0255-SDPZ kit is supplied with below contents:
- Evaluation Board





