| BUY NOWBUY NOW | Development Tools | Technical Documents | Video | Features | Kit Contents |
| Kit Overview
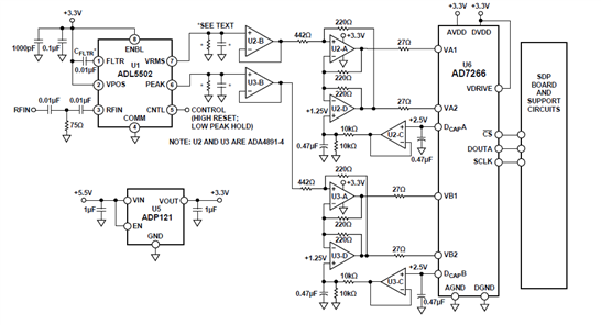
The Evaluation Circuit (EVAL-CN0187-SDPZEVAL-CN0187-SDPZ) measures peak and rms power at any RF frequency from 450 MHz to 6 GHz over a range of approximately 45 dB. The measurement results are converted to differential signals in order to eliminate noise and are provided as digital codes at the output of a 12-bit SAR ADC with serial interface and integrated reference. A simple twopoint calibration is performed in the digital domain.
The ADL5502ADL5502 is a mean-responding (true rms) power detector in combination with an envelope detector to accurately determine the crest factor (CF) of a modulated signal. It can be used in high frequency receiver and transmitter signal chains from 450 MHz to 6 GHz with envelope bandwidths over 10 MHz. The peak-hold function allows the capture of short peaks in the envelope with lower sampling rate ADCs. Total current consumption is only 3 mA @ 3 V.
The ADA4891-4 is a high speed, quad, CMOS amplifier that offers high performance at a low cost. Current consumption is only 4.4 mA/amplifier at 3 V. The amplifier features true singlesupply capability, with an input voltage range that extends 300 mV below the negative rail. The rail-to-rail output stage enables the output to swing to within 50 mV of each rail, ensuring maximum dynamic range. Low distortion and fast settling time makes it ideal for this application.
The AD7266AD7266 is a dual, 12-bit, high speed, low power, successive approximation ADC that operates from a single 2.7 V to 5.25 V power supply and features sampling rates up to 2 MSPS. The device contains two ADCs, each preceded by a 3-channel multiplexer, and a low noise, wide bandwidth track-and-hold amplifier that can handle input frequencies in excess of 30 MHz. Current consumption is only 3 mA at 3 V. It also contains an internal 2.5 V reference.
The circuit operates on a single +3.3 V supply from the ADP121ADP121, a low quiescent current, low dropout, linear regulator that operates from 2.3 V to 5.5 V and provides up to 150 mA of output current. The low 135 mV dropout voltage at 150 mA load improves efficiency and allows operation over a wide input voltage range. The low 30 μA of quiescent current at full load makes the ADP121 ideal for battery-operated portable equipment.
The evaluation circuit uses the EVAL-CN0187-SDPZEVAL-CN0187-SDPZ circuit board and the EVAL-SDP-CB1ZEVAL-SDP-CB1Z (Should be purchased separately) System Demonstration Platform (SDP-B) evaluation board. The two boards have 120-pin mating connectors, allowing for the quick setup and evaluation of the circuit’s performance. The EVAL-CN0187-SDPZ board contains the circuit to be evaluated and the SDP evaluation board is used with the CN0187 evaluation software to capture the data from the EVAL-CN0187-SDPZ circuit board.
Key Applications: Communications | |||||||||||
| ||||||||||||
Development Tools
- PC with a USB port and Windows
XP or Windows Vista
(32-bit), or Windows
7 (32-bit)
- EVAL-CN0187-SDPZEVAL-CN0187-SDPZ circuit evaluation board
- EVAL-SDP-CB1ZEVAL-SDP-CB1Z SDP evaluation board
- Blackfin Processor ADSP-BF527
- USB 2.0 Interface to PC
- JTAG header footprint
- 32MB SDRAM
- 2 x Small Footprint 120 Pin Connectors
- Configurable Peripheral Interfaces - SPI - SPORT - I2C - GPIOs - Parallel - Timers
- CN0187 evaluation software
- Power supply: +6 V, or +6 V “wall wart”
- RF signal source
- Coaxial RF cable with SMA connectors
Technical Documents
Learning Center
Design Elements
Video
Kit Features
Features of EVAL-CN0187-SDPZEVAL-CN0187-SDPZ Evaluation Board:
- The evaluation circuit measures peak and rms power at any RF frequency from 450 MHz to 6 GHz over a range of approximately 45 dB.
- The ADL5502ADL5502 is a mean-responding (true rms) power detector in combination with an envelope detector to accurately determine the crest factor (CF) of a modulated signal.
- Excellent temperature stability
- ±0.25 dB rms detection accuracy vs. temperature
- ±0.25 dB envelope detection accuracy vs. temperature; over the top 25 dB of the input range
- Over 35 dB input power dynamic range, inclusive of crest factor
- RF bandwidths from 450 MHz to 6 GHz
- Envelope bandwidths of 10 MHz
- 500 Ω input impedance
- Low power: 3 mA at 3 V supply
- The ADA4891-4 is a high speed, quad, CMOS amplifier that offers high performance at a low cost. Current consumption is only 4.4 mA/amplifier at 3 V.
- It features true singlesupply capability, with an input voltage range that extends 300 mV below the negative rail.
- Low distortion and fast settling time
- The AD7266AD7266 is a dual, 12-bit, high speed, low power, successive approximation ADC that operates from a single 2.7 V to 5.25 V power supply and features sampling rates up to 2 MSPS.
- The device contains two ADCs, each preceded by a 3-channel multiplexer, and a low noise, wide bandwidth track-and-hold amplifier that can handle input frequencies in excess of 30 MHz.
- Current consumption: 3 mA at 3 V and Internal reference: 2.5 V
- The circuit operates on a single +3.3 V supply from the ADP121ADP121, a low quiescent current, low dropout, linear regulator that operates from 2.3 V to 5.5 V and provides up to 150 mA of output current.
- The low 135 mV dropout voltage at 150 mA load improves efficiency and allows operation over a wide input voltage range
- The low 30 μA of quiescent current at full load makes the ADP121ADP121 ideal for battery-operated portable equipment
Kit Contents
The Analog Devices EVAL-CN0187-SDPZEVAL-CN0187-SDPZ supplied with below contents:
- Evaluation Board





