| BUY NOWBUY NOW | Development Tools | Technical Documents | Video | Features | Kit Contents |
![]() | Kit Overview
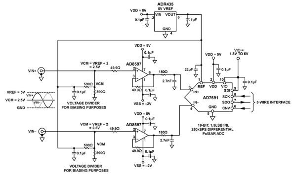
Choosing complementary products for high performance ADCs can be a challenge. The EVAL-CN0261-SDPZEVAL-CN0261-SDPZ circuit shows a complete front end solution for the 18-bit, 250 kSPS PulSAR
The circuit centers on the AD7691AD7691, which is a low power ADC (1.35 mW @ 2.5 V and 100 kSPS) from the PulSAR family. The ADC is driven directly from the AD8597AD8597 ultralow distortion, ultralow noise amplifier, and the ADC’s reference is the ultralow noise 5 V ADR435ADR435. The circuit achieves 101 dB SNR and 118 dB THD with a 1 kHz input tone.
The heart of this circuit is the AD7691AD7691, an 18-bit, 250 kSPS charge redistribution, successive approximation, analog-todigital converter (ADC) that operates from a single power supply.
It contains a low power, high speed, 18-bit sampling ADC with no missing codes, an internal conversion clock, and a versatile serial interface port. On the CNV rising edge, it samples the voltage difference between the IN+ and IN- pins. The voltages on these pins swing in opposite phases between 0 V and REF. The reference voltage, REF, is applied externally and can be set up to the supply voltage. The AD7691AD7691 power scales linearly with throughput.
The ADC is driven from the AD8597AD8597 (4.8 mA/amplifier), which is a low noise, low distortion operational amplifier ideal for use as an input buffer. The low noise of 1.1 nV/√Hz and low harmonic distortion of less than −120 dB at audio frequencies give the AD8597ARZAD8597ARZ the wide dynamic range necessary for preamplifiers in audio, medical, and instrumentation applications. The excellent slew rate of 14 V/μs and 10 MHz gain bandwidth product make it highly suitable for medical applications.
The voltage reference used in this application is the ADR435ADR435, which is one of a family of XFET
The AD7691 was interfaced to the SDP-B System Demonstration Platform board and the ADC SPIcompatible serial interface was connected to the DSP SPORT interface VIO supply. The SDP Board does not come as part of the evaluation kit and can be ordered separately (EVAL-SDP-CB1ZEVAL-SDP-CB1Z).
Key Applications: Electronic Test & Measurement | |||||||||||
| ||||||||||||
Development Tools
- EVAL-CN0261-SDPZEVAL-CN0261-SDPZ circuit evaluation board
- System Demonstration Board (EVAL-SDP-CB1ZEVAL-SDP-CB1Z)
- Blackfin Processor ADSP-BF527
- USB 2.0 Interface to PC
- JTAG header footprint
- 32MB SDRAM
- 2 x Small Footprint 120 Pin Connectors
- Configurable Peripheral Interfaces - SPI - SPORT - I2C - GPIOs - Parallel - Timers
- Function generator, Audio Precision SYS-2522
- External 10 nF ceramic filter capacitor
- Power supplies: +8 V @ 50 mA, -2 V @ 50 mA, +5 V @ 500 mA.
- PC with a USB port and Windows
XP or Windows Vista
(32-bit), or Windows
7 (32-bit)
Technical Documents
Learning Center
Design Elements
| Type | Description |
|---|---|
| Schematics | ADI: Schematics for EVAL-CN0261-SDPZ Evaluation Board |
| Layout | ADI: Layout for EVAL-CN0261-SDPZ |
| BOM | ADI: Bill Of Material (BOM) for EVAL-CN0261-SDPZ Evaluation Board |
Video
Kit Features
Key Features for EVAL-CN0261-SDPZ Evaluation Board are as below:
- The circuit centers on the AD7691AD7691 PulSAR Differential ADC
- 18-bit resolution with no missing codes, Throughput: 250 kSPS
- INL: ±0.75 LSB typical, ±1.5 LSB maximum (±6 ppm of FSR)
- Dynamic range: 102 dB typical @ 250 kSPS
- Oversampled dynamic range: 125 dB @1 kSPS
- Noise-free code resolution: 20 bits @ 1 kSPS
- Effective resolution: 22.7 bits @ 1 kSPS
- SINAD: 101.5 dB typical @ 1 kHz
- THD: −125 dB typical @ 1 kHz
- True differential analog input range: ±VREF
- 0 V to VREF with VREF up to VDD on both inputs
- No pipeline delay
- The ADC is driven from the AD8597AD8597 (4.8 mA/amplifier)
- Low noise: 1.1 nV/√Hz at 1 kHz
- Low distortion: −120 dB THD @ 1 kHz
- Input noise, 0.1 Hz to 10 Hz: <76 nV p-p
- Slew rate: 14 V/μs, Wide bandwidth: 10 MHz
- Supply current: 4.8 mA/amp typical
- Low offset voltage: 10 μV typical, CMRR: 120 dB
- Unity-gain stable, ±15 V operation
- ADC’s reference is the ultralow noise 5 V ADR435ADR435
- Low noise (0.1 Hz to 10.0 Hz): 3.5 µV p-p @ 2.5 V output
- No external capacitor required
- Low temperature coefficient A Grade: 10 ppm/°C maximum, B Grade: 3 ppm/°C maximum
- Load regulation: 15 ppm/mA
- Line regulation: 20 ppm/V
- Wide operating range: ADR435: 7.0 V to 18 V
- High output source and sink current: +30 mA and −20 mA
Kit Contents
The Analog Devices EVAL-CN0261-SDPZEVAL-CN0261-SDPZ kit is supplied with below contents:
- Evaluation Board





