| BUY NOWBUY NOW | Software Tools | Technical Documents | Video | Features | Kit Contents | 
Kit Overview 
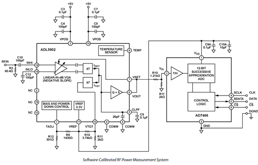
 The EVAL-CN0178-SDPZEVAL-CN0178-SDPZ Evaluation board is a Software-Calibrated, 50 MHz to 9 GHz, RF Power Measurement System. It uses the ADL5902ADL5902 TruPwr 
 The measurement result is provided as serial data at the output of a 12-bit ADC (AD7466AD7466). A simple 4-point system calibration at ambient temperature is performed in the digital domain. The interface between the RF detector and the ADC is straightforward, consisting of two signal scaling resistors and no active components. In addition, the ADL5902ADL5902 internal 2.3 V reference voltage provides the supply and reference voltage for the micropower ADC. The AD7466BRTZ-R2AD7466BRTZ-R2 has no pipeline delay and is operated as a read-only SAR ADC. The overall circuit achieves temperature stability of approximately ±0.5 dB. 
 The circuit evaluation uses the EVAL-CN0178-SDPZEVAL-CN0178-SDPZ circuit board and the EVAL-SDP-CB1ZEVAL-SDP-CB1Z System Demonstration Platform (SDP-B) evaluation board. The two boards have 120-pin mating connectors, allowing for the quick setup and evaluation of the circuit’s performance. The EVAL-CN0178-SDPZ board contains the circuit to be evaluated, as described in this note, and the SDP evaluation board is used with the CN0178 evaluation software to capture the data from the EVAL-CN0178-SDPZ circuit board. 
 Key Applications: Communications, Radar  | ||||||||||||
  | ||||||||||||
Development Tools
-  PC with a USB port and Windows
XP or Windows Vista
(32-bit), or Windows
7 (32-bit)
 - EVAL-CN0178-SDPZEVAL-CN0178-SDPZ Circuit Evaluation Board
 - EVAL-SDP-CB1ZEVAL-SDP-CB1Z SDP Evaluation Board
 
- Blackfin Processor ADSP-BF527
 - USB 2.0 Interface to PC
 - JTAG header footprint
 - 32MB SDRAM
 - 2 x Small Footprint 120 Pin Connectors
 - Configurable Peripheral Interfaces - SPI - SPORT - I2C - GPIOs - Parallel - Timers
 
- CN0178 Evaluation Software
 - Power supply: +6 V, or +6 V “wall wart”
 - Environmental chamber
 - RF signal source
 - Coaxial RF cable with SMA connectors
 
Technical Documents
Learning Center
Design Elements
Video
Kit Features
Features of EVAL-CN0178-SDPZEVAL-CN0178-SDPZ RF Power Measurement System:
- ADL5902 TruPwr
Detector to measure the rms signal strength of RF signals with varying crest factors (peak-to-average ratio) over a dynamic range of approximately 65 dB and operates at frequencies from 50 MHz up to 9 GHz.
Accurate rms-to-dc conversion from 50 MHz to 9 GHz
Single-ended input dynamic range of 65 dB
No balun or external input matching required
Waveform and modulation independent, such as GSM/CDMA/W-CDMA/TD-SCDMA/WiMAX/LTE
Linear-in-decibels output, scaled 53 mV/dB
Transfer function ripple: <±0.1 dB
Temperature stability: <±0.3 dB
Power-down capability to 1.5 mW
 - The measurement result is provided as serial data at the output of a 12-bit ADC (AD7466AD7466). A simple 4-point system calibration at ambient temperature is performed in the digital domain.
- Specified for VDD of 1.6 V to 3.6 V
 - Low power, No pipeline delays, Automatic power-down
 - Fast throughput rate: 200 kSPS
 - Wide input bandwidth: 71 dB SNR at 30 kHz input frequency
 - Flexible power/serial clock speed management
 - High speed serial interface: SPI/QSPI
/MICROWIRE
/DSP compatible
 - Power-down mode: 8 nA typical
 
 - The RF signal being measured is applied to the input of the ADL5902
 - The power supply voltage and reference voltage for the AD7466BRTZ-R2AD7466BRTZ-R2 12-bit ADC are provided by the ADL5902 internal 2.3 V reference.
 - The overall circuit achieves temperature stability of approximately ±0.5 dB.
 
Kit Contents
The Analog Devices EVAL-CN0178-SDPZEVAL-CN0178-SDPZ supplied with below contents:
- Evaluation Board
 
			    




