| BUY NOWBUY NOW | Development Tools | Technical Documents | Video | Features | Kit Contents |
![]() | Kit Overview
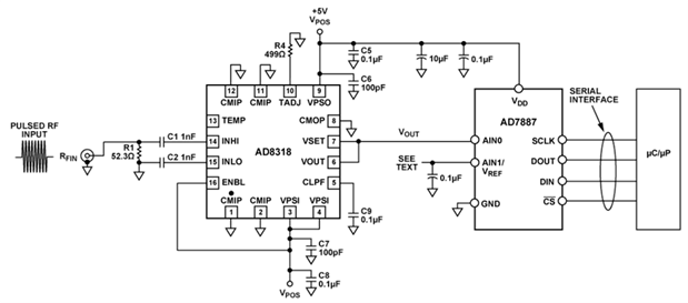
This EVAL-CN0150A-SDPZEVAL-CN0150A-SDPZ circuit measures RF power at any frequency from 1 MHz to 8 GHz over a range of approximately 60 dB. The measurement result is provided as a digital code at the output of a 12-bit ADC with serial interface and integrated reference. The output of the RF detector has a glueless interface to the ADC and uses most of the ADC’s input range without further adjustment. A simple two-point system calibration is performed in the digital domain.
The AD8318AD8318 maintains accurate log conformance for signals of 1 MHz to 6 GHz and provides useful operation to 8 GHz. The device provides a typical output voltage temperature stability of ±0.5 dB.
The AD7887AD7887 ADC can be configured for either dual or single channel operation via the on-chip control register. There is a default single-channel mode that allows the AD7887 to be operated as a read-only ADC, thereby simplifying the control logic.
This circuit uses the EVAL-CN0150A-SDPZEVAL-CN0150A-SDPZ circuit board and the EVAL-SDP-CB1ZEVAL-SDP-CB1Z System Demonstration Platform (SDP-B) evaluation board. The two boards have 120-pin mating connectors, allowing for the quick setup and evaluation of the circuit’s performance. The EVAL-CN0150A-SDPZ board contains the circuit to be evaluated, and the SDP evaluation board is used with the CN0150A evaluation software to capture the data from the EVAL-CN0150A-SDPZ circuit board.
Key Applications: Communications, Radar | |||||||||||
| ||||||||||||
Development Tools
- PC with a USB port and Windows
XP or Windows Vista
(32-bit), or Windows
7 (32-bit)
- EVAL-CN0150A-SDPZEVAL-CN0150A-SDPZ Circuit Evaluation Board
- EVAL-SDP-CB1ZEVAL-SDP-CB1Z SDP Evaluation Board
- Blackfin Processor ADSP-BF527
- USB 2.0 Interface to PC
- JTAG header footprint
- 32MB SDRAM
- 2 x Small Footprint 120 Pin Connectors
- Configurable Peripheral Interfaces - SPI - SPORT - I2C - GPIOs - Parallel - Timers
- CN0150A Evaluation Software
- Power supply: +6 V, or +6 V “wall wart”
- Environmental chamber
- RF signal source
- Coaxial RF cable with SMA connectors
Technical Documents
Learning Center
Design Elements
| Type | Description |
|---|---|
| Schematics | ADI: Schematics for EVAL-CN0150A-SDPZ Evaluation Board |
| Layout | ADI: Layout File for EVAL-CN0150A-SDPZ |
| Layout | ADI: Layout File for AD8318 |
| BOM | ADI: BOM File for EVAL-CN0150A-SDPZ Evaluation Board |
| Reference Design | ADI: Reference Design for EVAL-CN0150A-SDPZ |
| Application Library | ADI: Application Library for BeMicro FPGA Project (CN0150) with Nios driver |
Video
Kit Features
Key Features for EVAL-CN0150A-SDPZEVAL-CN0150A-SDPZ Evaluation Board are as below:
- Measures RF power at any frequency from 1 MHz to 8 GHz over a range of approximately 60 dB
- Result is provided as a digital code at the output of a 12-bit ADC with serial interface and integrated reference
- The AD8318 maintains accurate log conformance for signals of 1 MHz to 6 GHz and provides useful operation to 8 GHz
The device provides a typical output voltage temperature stability of ±0.5 dB.
- Features for AD8318AD8318:
- Wide bandwidth: 1 MHz to 8 GHz
- High accuracy: ±1.0 dB over 55 dB range (f < 5.8 GHz)
- Stability over temperature: ±0.5 dB
- Low noise measurement/controller output (VOUT)
- Pulse response time: 10 ns/12 ns (fall/rise)
- Integrated temperature sensor
- The AD7887 ADC can be configured for either dual or single channel operation via the on-chip control register.
- Features for AD7887AD7887:
- Specified for VDD of 2.7 V to 5.25 V
- Flexible power/throughput rate management
- Shutdown mode: 1 μA max
- One or two single-ended inputs
- Serial interface: SPI
/QSPI
/MICROWIRE
/DSP compatible
- Features for AD7887AD7887:
Kit Contents
The Analog Devices EVAL-CN0150A-SDPZEVAL-CN0150A-SDPZ kit is supplied with below contents:
- Evaluation Board





