| BUY NOWBUY NOW | Development Tools | Technical Documents | Video | Features | Kit Contents |
![]() | Kit Overview
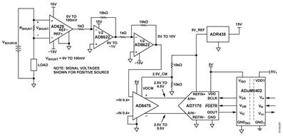
This EVAL-CN0240-SDPZEVAL-CN0240-SDPZ circuit monitors bidirectional current from sources with dc voltages of up to ±270 V with less than 1% linearity error. The load current passes through a shunt resistor, which is external to the circuit. The shunt resistor value is chosen so that the shunt voltage is approximately 100 mV at maximum load current.
The AD629AD629 amplifier accurately measures and buffers (G = 1) a small differential input voltage and rejects large positive common-mode voltages up to 270 V.
The dual AD8622AD8622 is used to amplify the output of the AD629 by a factor of 100. The AD8475AD8475 funnel amplifier attenuates the signal (G = 0.4), converts it from single-ended to differential, and level shifts the signal to satisfy the analog input voltage range of the AD7170AD7170 sigma-delta ADC.
Galvanic isolation is provided by the ADuM5402ADuM5402 quad channel isolator. This is not only for protection but also to isolate the downstream circuitry from the high common-mode voltage. In addition to isolating the output data, the ADuM5402 digital isolator can supply isolated +5.0 V for the circuit.
The measurement result from the AD7170AD7170 is provided as a digital code utilizing a simple 2-wire, SPI-compatible serial interface. This combination of parts provides an accurate high voltage positive and negative rail current sense solution with a small component count, low cost, and low power.
This circuit uses the EVAL-CN0240-SDPZEVAL-CN0240-SDPZ circuit board and the EVAL-SDP-CB1ZEVAL-SDP-CB1Z System Demonstration Platform (SDP-B) evaluation board. The two boards have 120-pin mating connectors, allowing for the quick setup and evaluation of the circuit’s performance. The EVAL-CN0240-SDPZ board contains the circuit to be evaluated and the SDP evaluation board is used with the CN0240 evaluation software to capture the data from the EVAL-CN0240-SDPZ circuit board.
Key Applications: Metering & Energy Monitoring, Power Supplies | |||||||||||
| ||||||||||||
Development Tools
- PC with a USB port and Windows
XP or Windows Vista
(32-bit), or Windows
7 (32-bit)
- EVAL-CN0240-SDPZEVAL-CN0240-SDPZ circuit evaluation board
- EVAL-SDP-CB1ZEVAL-SDP-CB1Z SDP evaluation board
- Blackfin Processor ADSP-BF527
- USB 2.0 Interface to PC
- JTAG header footprint
- 32MB SDRAM
- 2 x Small Footprint 120 Pin Connectors
- Configurable Peripheral Interfaces - SPI - SPORT - I2C - GPIOs - Parallel - Timers
- CN0240 evaluation software
- Power supply: +6 V @ 1 A, or +6 V “wall wart”
- Dual power supply: ±15 V@ 10 mA
- Shunt resistor with maximum voltage of 100 mV at the maximum load current.
- Source voltage and electronic load
Technical Documents
Learning Center
Design Elements
| Type | Description |
|---|---|
| Schematics | ADI: Schematics for EVAL-CN0240-SDPZ Evaluation Board |
| Layout | ADI: Layout for EVAL-CN0240-SDPZ |
| BOM | ADI: Bill Of Material (BOM) for EVAL-CN0240-SDPZ Evaluation Board |
Video
Kit Features
EVAL-CN0240-SDPZEVAL-CN0240-SDPZ Evaluation Board Features:
- +/- 270 V common mode voltage
- Creates isolated supply for digital control
- Bidirectional current monitor system
- Galvanic isolation protects processor
- Wireless base stations and telecommunications
Devices Used for the EVAL-CN0240-SDPZEVAL-CN0240-SDPZ Evaluation Board | |
|---|---|
Key Features for AD629AD629:
| Key Features for AD8622AD8622:
|
Key features for ADuM5402ADuM5402:
| Key Features for AD7170AD7170:
|
Key Features for ADR435ADR435:
| Key Features for AD8475AD8475:
|
Kit Contents
The Analog Devices EVAL-CN0240-SDPZEVAL-CN0240-SDPZ kit is supplied with below contents:
- Evaluation Board




