A few projects have come up recently where it would have been useful to make my own PCBs. I've made do with breakout boards and stripboard to complete them. I also need to put together some schematics for things like my Topsy Turvy clock project. I have had a bit of a play with Fritzing but it does seem a bit limited in its parts library which I find frustrating. Given this I've decided to look at Eagle from CADSoft, it's a much more sophisticated PCB CAD tool with extensive parts libraries. It also has the option to export files that can be sent of for production. I've heard that you can do that with Fritzing but I've not tried.
I started by downloading the tutorial pdf and reading it on my daily commute. It describes the basic commands and techniques and reminds me a lot of the CAD package Draftsight that I looked at a couple of years back.
After reading that I watched some video tutorials by Jeremy Blumenthal. I've previously watched his arduino tutorials and was not disappointed with these Eagle tutorials.
Before getting started I thought I'd wait a week or so for the new 7.1 release. Although I am unlikely to need any of the new features it's best to learn on the newest version you can get hold of. It also has simplified license technology so I thought that sounded like a good idea.
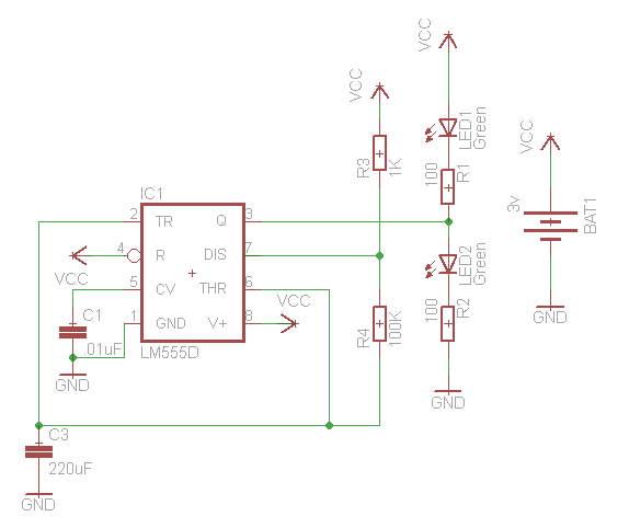
I downloaded the 7.1 version and chose the "Run as Freeware" option as that meets my needs. I thought I'd give Jeremy's "Blinky" project a go, my first issue was finding the components in the libraries. This is one of those classic cases of knowing the right things to type into the search. I did however find that adding a * between words worked a lot better than leaving a space. My only other issue was a bit of uncertainty in knowing if a couple of the "nets" were connected but I just deleted and re-drew those and it connected up correctly.
In about 30 minutes I'd manged to reproduce the Blinky project, although not identical it should be functionally equivalent. I suspect a most of the differences were due to me selecting the European option over the US option.
I also tried the link to get a shopping list from Element14/Farnell and that seemed to work well. I notice it has a bulk buy option which make sense with the surface mounted components as many of them come in reels.
It has been mentioned that Eagle has a bit of a learning curve compaired to other tools but I found it fairly easy to get along with. My main gripes are the group and searching the libraries but once you know the process those are straight forward to use. My next thing to try is the more complex schematic of my Topsy Turvy clock project and I'll also look at building a PCB from my schematic.

Top Comments