I'm working on a PCB for a 3 x 4 Matrix Keyboard, however the pin headers are acting rather peculiar.
In the schematic, on the pin header for row, I've wired pin 1 to the top, 2 to the second down, 3 to the second up, and 4 to the bottom, however in board view pin 1 is wired to the top, pin 2 to the bottom, pin 3 to second down and pin 4 to second up. Does anyone know why this is? How can I fix it?
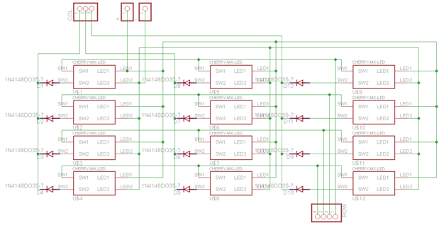
Below are my schematic and board. Incorrect wiring is highlighted on board.
Help would be much appreciated. Thanks!


