Hi,
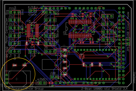
Inside the orange circle in the bottom left corner of the attached picture, there are two airwires that have not been routed by the autorouter using the default settings. As you can see, completing the trace is extremely simple, yet the autorouter seems to have ignored them. Does anyone know why? In a previous version of the layout, all the components on the board were in completely different positions, and in that earlier version, the autorouter ignored these two same connections as well, as if it has a grudge against them. I can route the wires manually easily enough in this particular case. However, for more complicated designs in the future, I am worried that the autorouter may choose to bypass certain airwires for some unknown reason. I did not observe this behavior in V5.11. Might this issue be related to the new V6 redesign? Is there a way to prevent this? In the schematic, I have already removed these two components and added them back in, just to see if that might fix it, yet the results are the same. Thank you.



