Hey,
I need to define a couple of large and irregularly shaped traces, so I decided to use polygons and ratsnest to accomplish my trace shapes. This worked great, however, when I added my ground pour polygon, which encompasses my power related polygons, running the ratsnest command connects (merges, unions) all the polygons togeter into one single pour. Obviously this is a problem.
Modyfying the GND polygon to circumvent the power-related polygons would be a pain. Is there a better way to accomplish this?
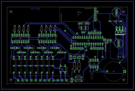
I've included images before and after applying the ratsnest command. The before image shows the power-related polygons on the right-had side of the board.
Any suggestions?
TIA
-Mitch
Before ratsnest. There are some power related polygons on the right, encompassed by my outermost GND polygon.
After ratsnest. You can see that the ratsnest command merges/unions all the polygons even though they are all assigned different names.

