Hi guys,
I'm a newbie to use Eagle CAD to design PCBs. I have just finished the schematics; however, it seems like there are several issues that I have to resolve before moving on.
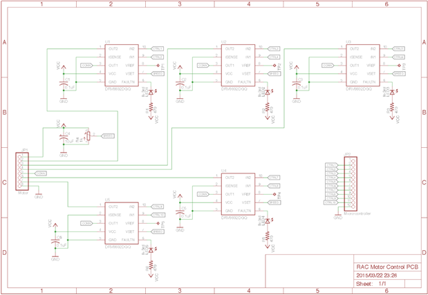
Here is the schematic that I have designed
but after running ERC, it shows the following errors.
How should I fix these errors & warnings before moving forward?
Any help will be appreciated,
Jay

