images uploaded.
hi, with your help I finally finished my first board in eagle. But I don't have any experience before, so there might be some mistakes to fix. Here I upload my board and schematic files in my google drive. If anyone could help me with this would be so appreciated.
https://drive.google.com/open?id=1Cm6o7Ets-rg0RCMyVHRzhi6eLX1H9t_D
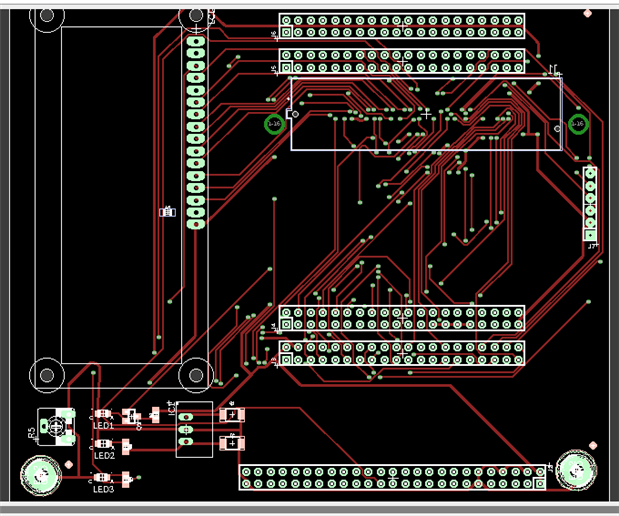
This board is an adapter board for video signal processing. So it's running high frequcency signals I guess(pixel time 40ns). I read a lot about it but it's more than I can handle for now...
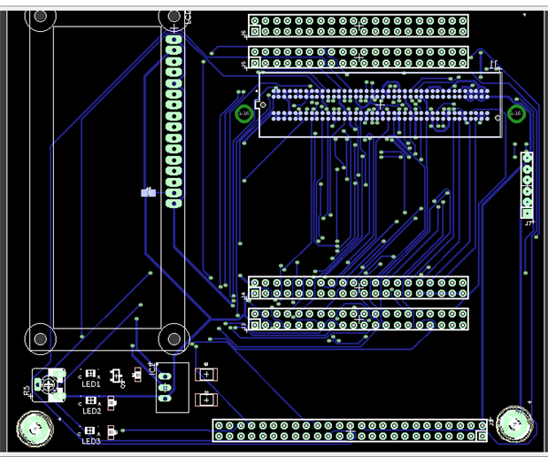
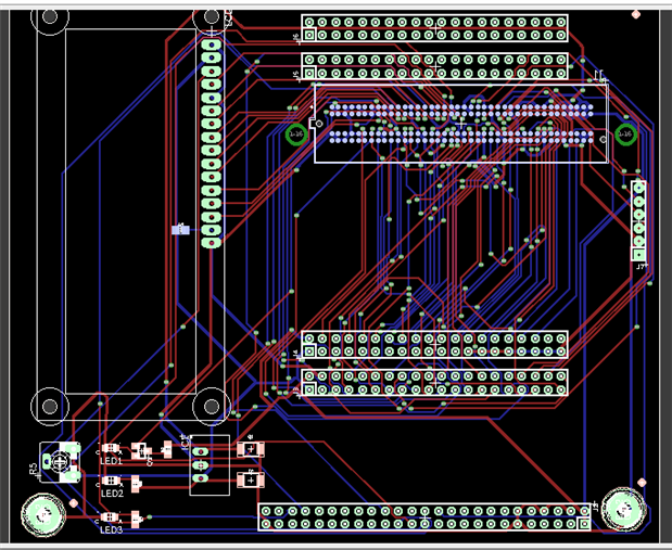
And the placement of those components is quite limited, that is already the best placement I can do. I used autorouter so there is no DRC error for now (I apply the default DRC setting).
here are some net settings for this board, you can also see it in eagle.
signal trace width 10mil, Via 15mil, clearance 10mil.
Power trace width 20mil, Via 20mil. clearance 10mil.
I cannot route if trace width is wider since the LPC connector pins are so close to each other. But this should be enough. Later I will make top and bottom as ground plane and add some via,but now is too late...Again thank you 


