APPLICATION NOTE
Selecting and Using Ferrite Beads for Ringing Control in Switching Converters
BY CHRISTOPHER RICHARDSON & RANJITH BRAMANPALLI
1. Introduction
"Ringing" is a common term referring to the undesired oscillation that occurs when a power semiconductor switch turns on or off in the presence of parasitic inductance and capacitance. Energy stored in the parasitic junction capacitance of the switch is released during the switching transition and rings with parasitic inductance coming from the stray fields of discrete power inductors and the wiring inductance of the PCB traces, component leads, connectors, etc. In real circuits on real circuit boards parasitics are always present, and hence all switching converters produce at least some ringing. This electromagnetic interference (EMI) is typically in the range of 50 to 200 MHz, and at these frequencies PCB traces and the input and output leads act as unwanted antennas, resulting in both conducted and radiated noise.
Most switching converters operate at frequencies of 5 MHz or less, and their switching harmonics are typically very low in power by the time they reach 50 MHz, so ringing shows up in radiated EMI scans as a separate fundamental noise source. Furthermore, while the switching frequency and its harmonics can be filtered with discrete L-C filters, at 50 to 200 MHz many filter inductors are no longer inductive but in fact have become capacitive, and provide little to no attenuation. Likewise the filter capacitors are often inductive in the 50 to 200 MHz range. Ferrite beads are far more effective because they have very low resistance at low frequencies (typically below 10 MHz) but they have high resistive losses from about 10 MHz up to 1 GHz or more, depending upon their design and construction. Ferrites are traditionally employed in series with the input and output connections of switching converters and can also be placed in series with the power switches as shown in Figure 1.
Figure 1: Typical ferrite bead placement in synchronous buck converters
The main disadvantage of placing ferrites as shown in Figure 1 is that heavy currents pass through them, so the devices must be rated to handle the dissipation from these currents in their DC resistance (DCR) and also the dissipation as they convert the high frequency ringing currents into heat. The dissipation from the high frequency currents is difficult to estimate or simulate since the waveforms depend almost entirely on parasitic elements. In practice, therefore, a ferrite bead is typically selected with a rated current that is 2x the actual maximum current that will flow through it. At low power cost effective, surface mount devices can be used, but as power increases multiple, large ferrites may be needed in parallel, and this consumes board area and increases cost.
This application note shows how small 0603 or 0805-sized ferrite beads can be used to reduce the slew rate of the high side MOSFET´s switching transitions in a synchronous buck converter, which in turn reduces the amplitude and the duration of the ringing. In particular, slowing the rising slew rate gives excellent results while increasing the switching loss only slightly. This task is normally done by carefully selecting and tuning a resistance in series with the gate of the MOSFET, or in series with the positive supply voltage of the gate driving circuit. However, a ferrite bead of the same size as the resistor performs as well or better and can be selected from product datasheets with far less time spent on the lab bench.
2. Placing a Ferrite Bead in Series with the Bootstrap Circuit
Figure 2 shows two possible positions for a slew rate limiting element: in series with the high side MOSFET´s gate or in series with the bootstrap. The bootstrap position is superior for three main reasons. First, it only limits the rising slew rate. This saves power, since only one switch transition is slowed each cycle and switching loss increases when slew rates are decreased. Second, slowing the falling slew rate of the control MOSFET in synchronous buck converters can provoke shoot-through – where both MOSFETs are ON at the same time, and this is never desirable. Third, whereas the gate resistor can only be used when the power MOSFET is separate from the control IC, the bootstrap pin is accessible to the user for most buck regulators with internal MOSFETs, making this technique applicable to many more control ICs.
Figure 2: Gate resistors slow rise and fall, whereas boot resistors only slow the rising edge
3. Selecting the Proper Ferrite Bead
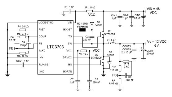
For this application, note the example circuit is the DC501A demoboard, using the LTC3703 synchronous buck controller from Linear Technology. Figure 3 shows a simplified circuit diagram, and the complete circuit schematic is shown in chapter 11.
Figure 3: Simplified DC501 demoboard showing the bootstrap and slew rate element R2
3.1. Step 1: Measure the Ringing Frequency
Starting without any slew rate limiting elements, set up the converter with the typical input voltage and the maximum output current. As shown in Figure 3, these conditions are 48 V in, 12 V out and an output current of 6 A. Capture the rising edge of the switching node, making sure to set the oscilloscope to its full bandwidth. For best results use the spring-tip accessory supplied with most oscilloscope voltage probes to minimize the pickup of radiated energy in the loop created by the probe tip and the grounding pigtail. A section of three 2,54 mm spaced breakaway header pins with the center pin cut off makes an excellent test jig. Also, a piece of 0,5 to 0,75 mm bare wire wrapped around the exposed barrel of the voltage probe will work well if the spring-tip is lost or missing.
Figure 4: Proper, low-noise voltage measurement. Yellow is the input voltage, pink is the output voltage, and blue is the switching node
Zoom in with the oscilloscope until the period of the ringing can be measured as shown in Figure 5. For this example the ringing frequency is almost exactly 150 MHz
Figure 5: Careful measurement of the circuit without slew rate control shows a ringing period of 6.64 ns, corresponding to a ringing frequency of 150 MHz
3.2. Calculate or Measure the Average Bootstrap Current
The average bootstrap current for a high side power MOSFET can be calculated as follows:
For this example the converter runs at 260 kHz and the datasheet for the Si7852DP power MOSFET lists a maximum gate charge of 41 nC. Considering 1 % of the total time period as rise time transition, to pump maximum gate charge of 41 nC the average current during on time of the MOSFET is approximately 5.3 mA.
The bootstrap current waveform also includes transients due to the MOSFET switching of 1 A or more. These are typically less than 100 ns in length, their contribution to heating of the ferrite is minimal and they can generally be ignored.
3.3. Select the Highest Resistance Ferrite at fRING
The Wrth Elektronik WE-CBF family of surface mount ferrite beads ranges in size from 0402 to 1812 and the high volume production of the 0603 series makes them particularly affordable(Note With the series WE-TMSB there are also tiny 0201 ferrite beads available Despite their small size even the member of the 0603 series with the highest resistance at 150 MHz can handle an average current of 50 mA making it more than capable of handling the approximately 5 mA of drive current for this example Figures 6 7 8 and 9 compare the original circuit with no slew rate control to the insertion of a standard resistor of 16,2 Ω the 7427926574279265 ferrite bead(an 0603 sized device rated 600 Ω at 150 MHz and then the 742792693742792693 ferrite bead(also 0603 and rated 2200 Ω at 100 MHz At 150 MHz the resistance is approximately 1500 Ω).
Figure 6: Ringing of the DC501A without any slew rate control. VIN = 48V, VO = 12V, IO = 6,0A
Ch.1 = VIN AC coupled, Ch.2 = Switching node, Ch.3 = VO AC coupled
Figure 7: Ringing of the DC501A with R2 = 16,2 Ω, thick-film. VIN O = 12V, IO = 6,0A
Ch.1 = VO
Figure 8 Ringing of the DC501A with R2 0603 600 Ω ferrite 7427926574279265 V IN = 48V, VO = 12V, IO = 6,0A
Ch.1 = VIN AC coupled, Ch.2 = Switching node, Ch.3 = VO AC coupled
Figure 9 Ringing of the DC501A with R2 0603 2200 Ω ferrite 742792693742792693 V IN = 48V, VO = 12V, IO = 6,0A
Ch.1 = VIN AC coupled, Ch.2 = Switching node, Ch.3 = VO AC coupled
The device with the highest resistance at the ringing frequency provides the best reduction in both the amplitude and the duration of this unwanted oscillation (as shown on figure 10), and selection is a simple matter of consulting the product datasheets.
Figure 10: Comparison of the switching node voltages
Figure 11 shows the typical reactance, resistance and impedance curves for the 74279265 (600 Ω) and the 742792693 (2200 Ω). Make sure to use the resistance curve, since true resistance is what converts the high frequency current into heat.
![]() | ![]() |
Figure 11: The 74279265 (Left) and 742792693 (Right)
3.4. Review Power Loss and Dissipation
Slew rate control is a tradeoff between reduction of EMI and increasing losses. Slowing the switching transition too much can cause the power MOSFET to overheat and can also lower the overall power efficiency to unacceptable levels. Table 1 shows the relative input currents and power efficiencies of the test circuit without slew rate control, with R2 set to a tuned resistance of 16,2 Ω and with the two ferrite beads used to create Figures 7 and 8.
| Slew Rate Element R2 | Input Current (mA) | Input Voltage (V) | Output Voltage (V) | Output Current (mA) | Power Efficiency (%) |
| Zero Ω thick film shunt | 1600 | 48 | 12 | 6000 | 93.8 |
| 0603 16,2 Ω thick film resistor | 1614 | 48 | 12 | 6000 | 92.9 |
| 0603, 600 Ω ferrite 74279265 | 1609 | 48 | 12 | 6000 | 93.2 |
| 0603, 2200 Ω ferrite 742792693 | 1612 | 48 | 12 | 6000 | 93.1 |
Table 1: Input current and power efficiency vs. slew rate elements
While a small amount of power must be sacrificed to improve EMC, the nominal 2200 Ω ferrite is both slightly superior and slightly more efficient than the tuned resistor.
4. Radiated EMI Scans
This section shows the response of the DC501A evaluation board to radiated EMI scans as per EN55022, the EU standard for EMC in IT equipment.
Figure 12: Radiated EMI scan of the DC501A without any slew rate control. VIN = 48V, VO = 12V, Load = 2,0 Ω
Figure 13: Radiated EMI scan of the DC501A with R2 = 16,2 Ω. VIN = 48V, VO = 12V, Load = 2,0 Ω
Figure 14: Radiated EMI scan of the DC501A with R2 = 600 Ω, 0603 ferrite. VIN = 48V, VO = 12V, Load = 2,0 Ω
Figure 15: Radiated EMI scan of the DC501A with R2 0 2200 Ω, 0603 ferrite. VIN = 48V, VO = 12V, Load = 2,0 Ω
| R2 = 0 | R2 = 16,2 Ω | R2 = 600 Ω 0603 ferrite | R2 = 2200 Ω 0603 ferrite | |||||
| Frequency (MHz) | Quasi Peak (dBμV/m) | Average (dBμV/m) | Quasi Peak (dBμV/m) | Average (dBμV/m) | Quasi Peak (dBμV/m) | Average (dBμV/m) | Quasi Peak (dBμV/m) | Average (dBμV/m) |
| 149,989 | 51,01 | 40,56 | 41,33 | 31,11 | 49,03 | 40,3 | 39,16 | 29,67 |
| 150,086 | 50,42 | 46,33 | 40,47 | 36,82 | 49,18 | 44,55 | 38,9 | 30,63 |
| 150,183 | 50,62 | 41,16 | 40,95 | 29,65 | 48,96 | 38,6 | 38,01 | 30,57 |
Table 2: Radiated EMI in the range of 150 MHz vs. slew rate elements
Figure 16: Comparison of the Radiated EMI scans of the DC 501A
Overall, the radiated EMI scans support the data taken in the time domain: A well-tuned resistor placed in series with the bootstrap circuit´s positive supply reduces both quasi peak and average radiated power levels by about 10 dBμV, but a ferrite bead, selected for the highest resistance at the fundamental noise frequency works as well, and often better than the resistor.
5. Turn On and Turn Off Control in Low-Side Gate Drivers
Slew rate control can be applied to the gate pins of other switching converters, but care must be taken when placing any type of slew rate control element in series with the gates of MOSFETs or IGBTs. Other topologies with high-side switches include the two-switch forward, half-bridge and full-bridge converters. For all of these topologies the gate control should be placed in series with the positive supply of the floating gate driver. However, each of these topologies also includes at least one low-side switch, and the boost, flyback, forward and push-pull converters all use low-side switches exclusively. In general the rising edge requires control, and the falling edge should be allowed to slew as quickly as possible. A few control ICs have a dedicated pin for the positive supply of their low-side switch drivers, but in most cases the best solution is to add a small Schottky diode in parallel to the slew rate control element and connect both to the gate as shown in Figure 17.
Figure 17: An anti-parallel Schottky diode permits turn on control without affecting the turn off in low-side gate drive circuits
6. Summary
Ferrite beads placed in series with the bootstrap pin of buck regulators can make excellent ringing control components, and when applied properly they can be used to treat the source of the high frequency noise without taking up too much PCB area and without large sacrifices in power efficiency. Their benefits over tuned resistors are in ease of selection and reduction in the lab testing time needed to design them in. While an 0603 ferrite costs slightly more than an 0603 thick-film resistor, the improvement in EMC more than pays for itself in the form of smaller, lighter, cheaper filters at the inputs and outputs of switching converters. Snubber circuits placed in series or in parallel with the switching elements won´t need to dissipate as much power, and this also improves power efficiency, keeps temperatures lower, and saves both money and PCB area.
7. Complete Circui t Schematic of the Test Buck Converter
Figure 18: Complete schematic of used evaluation board
IMPORTANT NOTICE
The Application Note is based on our knowledge and experience of typical requirements concerning the areas, serves as general guidance and should not be construed as a commitment for the suitability for customer applications by Würth Elektronik eiSos GmbH & Co. KG. The information in the Application note is subject to change without notice. This document and parts thereof must not be reproduced or copied without written permission, and contents thereof must not be imparted to a third party nor be used for any unauthorized purpose. Würth Elektronik eiSos GmbH & Co. KG and its subsidiaries and affiliates (WE) are not liable for application assistance of any kind. Customers may use WE’s assistance and product recommendations for their applications and design. The responsibility for the applicability and use of WE Products in a particular customer design is always solely within the authority of the customer. Due to this fact it is up to the customer to evaluate, where appropriate to investigate and decide whether the device with the specific product characteristics described in the product specification is valid and suitable for the respective customer application or not.
The technical specifications are stated in the current data sheet of the products. Therefore the customers shall use the data sheets and are cautioned to verify that data sheets are current. The current data sheets can be downloaded at www.we-online.com. Customers shall strictly observe any product-specific notes, cautions and warnings. WE reserve the right to make corrections, modifications, enhancements, improvements, and other changes to its products and services.
WE DOES NOT WARRANT OR REPRESENT THAT ANY LICENSE, EITHER EXPRESS OR IMPLIED, IS GRANTED UNDER ANY PATENT RIGHT, COPYRIGHT, MASK WORK RIGHT, OR OTHER INTELLECTUAL PROPERTY RIGHT RELATING TO ANY COMBINATION, MACHINE, OR PROCESS IN WHICH WE PRODUCTS OR SERVICES ARE USED. INFORMATION PUBLISHED BY WE REGARDING THIRD-PARTY PRODUCTS OR SERVICES DOES NOT CONSTITUTE A LICENSE FROM WE TO USE SUCH PRODUCTS OR SERVICES OR A WARRANTY OR ENDORSEMENT THEREOF.
WE products are not authorized for use in safety-critical applications, or where a failure of the product is reasonably expected to cause severe personal injury or death. Moreover WE products are neither designed nor intended for use in areas such as military, aerospace, aviation, nuclear control, submarine, transportation (automotive control, train control, ship control), transportation signal, disaster prevention, medical, public information network etc. Customers shall inform WE about the intent of such usage before design-in stage. In certain customer applications requiring a very high level of safety and in which the malfunction or failure of an electronic component could endanger human life or health customers must ensure that they have all necessary expertise in the safety and regulatory ramifications of their applications. Customers acknowledge and agree that they are solely responsible for all legal, regulatory and safety-related requirements concerning their products and any use of WE products in such safety-critical applications, notwithstanding any applications-related information or support that may be provided by WE. CUSTOMERS SHALL INDEMNIFY WE AGAINST ANY DAMAGES ARISING OUT OF THE USE OF WE PRODUCTS IN SUCH SAFETY-CRITICAL APPLICATIONS.
USEFUL LINKS
Application Notes: http://www.we-online.com/app-notes
Component Selector: http://www.we-online.com/component-selector
Toolbox: http://www.we-online.com/toolbox
Product Catalog: http://katalog.we-online.de/en/
DIRECT LINKS
ANP025: Ferrite Beads for Ringing Control
CONTACT INFORMATION
Würth Elektronik eiSos GmbH & Co. KG
Max-Eyth-Str. 1, 74638 Waldenburg, Germany
Tel.: +49 (0) 7942 / 945 – 0
Email: appnotes@we-online.de

















Top Comments