element14 Community
element14 Community
    Register Log In
  • Site
  • Search
  • Log In Register
  • Community Hub
    Community Hub
    • What's New on element14
    • Feedback and Support
    • Benefits of Membership
    • Personal Blogs
    • Members Area
    • Achievement Levels
  • Learn
    Learn
    • Ask an Expert
    • eBooks
    • element14 presents
    • Learning Center
    • Tech Spotlight
    • STEM Academy
    • Webinars, Training and Events
    • Learning Groups
  • Technologies
    Technologies
    • 3D Printing
    • FPGA
    • Industrial Automation
    • Internet of Things
    • Power & Energy
    • Sensors
    • Technology Groups
  • Challenges & Projects
    Challenges & Projects
    • Design Challenges
    • element14 presents Projects
    • Project14
    • Arduino Projects
    • Raspberry Pi Projects
    • Project Groups
  • Products
    Products
    • Arduino
    • Avnet & Tria Boards Community
    • Dev Tools
    • Manufacturers
    • Multicomp Pro
    • Product Groups
    • Raspberry Pi
    • RoadTests & Reviews
  • About Us
  • Store
    Store
    • Visit Your Store
    • Choose another store...
      • Europe
      •  Austria (German)
      •  Belgium (Dutch, French)
      •  Bulgaria (Bulgarian)
      •  Czech Republic (Czech)
      •  Denmark (Danish)
      •  Estonia (Estonian)
      •  Finland (Finnish)
      •  France (French)
      •  Germany (German)
      •  Hungary (Hungarian)
      •  Ireland
      •  Israel
      •  Italy (Italian)
      •  Latvia (Latvian)
      •  
      •  Lithuania (Lithuanian)
      •  Netherlands (Dutch)
      •  Norway (Norwegian)
      •  Poland (Polish)
      •  Portugal (Portuguese)
      •  Romania (Romanian)
      •  Russia (Russian)
      •  Slovakia (Slovak)
      •  Slovenia (Slovenian)
      •  Spain (Spanish)
      •  Sweden (Swedish)
      •  Switzerland(German, French)
      •  Turkey (Turkish)
      •  United Kingdom
      • Asia Pacific
      •  Australia
      •  China
      •  Hong Kong
      •  India
      • Japan
      •  Korea (Korean)
      •  Malaysia
      •  New Zealand
      •  Philippines
      •  Singapore
      •  Taiwan
      •  Thailand (Thai)
      • Vietnam
      • Americas
      •  Brazil (Portuguese)
      •  Canada
      •  Mexico (Spanish)
      •  United States
      Can't find the country/region you're looking for? Visit our export site or find a local distributor.
  • Translate
  • Profile
  • Settings
PCB Design, Prototyping and Production
  • Products
  • More
PCB Design, Prototyping and Production
PCB Blogs Scrutinize my FPGA PCB Layout
  • Blog
  • Forum
  • Documents
  • Leaderboard
  • Files
  • Members
  • Mentions
  • Sub-Groups
  • Tags
  • More
  • Cancel
  • New
Join PCB Design, Prototyping and Production to participate - click to join for free!
  • Share
  • More
  • Cancel
Group Actions
  • Group RSS
  • More
  • Cancel
Engagement
  • Author Author: shabaz
  • Date Created: 12 Jul 2022 3:23 PM Date Created
  • Views 6801 views
  • Likes 12 likes
  • Comments 33 comments
  • bga
  • pcb
  • fpga
Related
Recommended

Scrutinize my FPGA PCB Layout

shabaz
shabaz
12 Jul 2022


Since cstanton alerted everyone to the PCB Forum, I thought I’d make use of it and try to get some help.

I’ve never done a ball grid array (BGA) layout, and I wished to have an FPGA board that I’d created myself, for some experimentation and general FPGA learning.

I’m planning to create a board using a Lattice Semiconductor part, because it is available in a sensible TQFP package which I am comfortable with. However, I thought I’d also give a Xilinx part a shot too, but it’s only offered in physically smaller packages; the simplest of which is what Xilinx calls an FTGB196 package. The part I’m using is Xilinx XC7S15 (PDF data sheet overview). However, since I've started the design, the chip is unobtainable! nevertheless, I thought it would be still useful to continue the design, and build it when the parts become available again.

image

The balls are spaced 1.0 mm apart, so it’s perhaps as friendly as such a type of package can get, I guess. I wish to use this with a 4-layer board, using low-cost PCB services from China.

I’ve gone with the following pad dimensions:

image

Here is each layer of the board, in the FPGA region.

image

This is what the board currently looks like zoomed-out(ground plane not shown), everything is still in the process of being routed, but basically I’m using layer 2 for ground plane, and layer 3 has some power planes.

image

Top and bottom layers (red and blue respectively) are for signal traces, and for all DC-DC converter traces, so I’ll use lots of vias when I pass the power to the power plane layer.

This is what the traces look like underneath the FPGA:

image

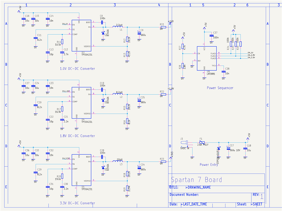
I need three supply voltages, and I’ve routed the DC-DC converter sections as visible in the screenshot above, but they still need to be positioned better. There is a basic power sequencing IC, not laid out on the PCB yet, it is LM3881, which too is now hard to obtain, but I have a few for now. Perhaps I can swap that out to a microcontroller if the LM3881 is inadequate, but it seemed fine. There's no JTAG programmer on-board; instead there will be a socket for the Xilinx programmer, just to keep things fairly minimal currently.

For additional memory, the FPGA is connected to a RAM chip (SRAM) on the right side. This is easier than DRAM. It’s messily routed currently.

I still need to route most of the signals in the IO banks; all that is done is the supplies, and the IO used for the SRAM.

Schematic

The schematics are incomplete, I still need to add connectors for the I/O. The project will be ported to KiCAD ideally (I started in EAGLE, but now I believe I can import it into KiCAD 6). The three sheets are shown below.

image

image

image

 

Anyway, that’s as far as I have got. Feel free to discuss/criticize etc : ) I’ll try to take on board any comments, however, I don’t want to re-do too much of it unless there’s a functional risk of it not working – for instance, some of the design admittedly looks anachronistic, like the massive DC-DC converters, and relatively physically large SRAM chip, but I really didn’t want to use tiny package devices except where I have no choice, i.e. the FPGA. I’d rather make the rest of it as large and serviceable as possible.

Thanks for reading!

  • Sign in to reply

Top Comments

  • Jan Cumps
    Jan Cumps over 3 years ago +1
    Checking if rachaelp can chime in. She's been doing FPGA design and BGA fanout as a job.
  • wolfgangfriedrich
    wolfgangfriedrich over 3 years ago in reply to shabaz +1
    Hello shabaz, Thanks for the updated info. to see which I/O Vivado preferred, and then played with moving some around in the pin assignment file to see if Vivado was still ok with them, because I…
  • shabaz
    shabaz over 3 years ago in reply to rachaelp

    Hi Rachael,

    I hope you're well! Thank you for looking it over and the feedback!

    Regarding the number of connections, this project is just for experimentation, so I will pick a couple of connectors, and see what is routable to them, and stop when I get stuck routing any more pads!

    • Cancel
    • Vote Up 0 Vote Down
    • Sign in to reply
    • More
    • Cancel
  • rachaelp
    rachaelp over 3 years ago

    Hi Shabaz!

    At first glance it looks good so far! Your approach to breaking out the BGA and connecting up power/ground are good. How much of the IO do you think you'll use when you've added everything you want? If it's going to be a large portion of them you might need to be careful how you route out to make sure you retain enough routing channels and don't end up blocking yourself, but judging by how you've started it looks like you have the logical/methodical approach in hand anyway so I expect you'll be fine :)

    • Cancel
    • Vote Up 0 Vote Down
    • Sign in to reply
    • More
    • Cancel
  • neuromodulator
    neuromodulator over 3 years ago in reply to shabaz

    Are you referring to the long wires connected to a lamp? I believe it all began with a Veritasium video. A nice channel on PCB design is Robert Feranecs. There is is one nice one where he talks to Eric Bogatin thats about return current and has a very nice animation on how current propagates. www.youtube.com/watch

    • Cancel
    • Vote Up 0 Vote Down
    • Sign in to reply
    • More
    • Cancel
  • shabaz
    shabaz over 3 years ago in reply to wolfgangfriedrich

    Hi Wolfgang,

    Thank you for the review! You're right, the multiple pads were consolidated in the EAGLE Device for the schematic symbol. 

    EAGLE consolidates with the *2 type of descriptor, in the case of the one labelled N6*2, that goes to pins N6 and N8, which are VCCO_0 on the Xilinx chip. 

    For the SRAM, 8*2 represents pins 8 and 24 (both are VCC on the SRAM datasheet), and 9*2 represents pins 9 and 25 (both are VSS on the datasheet)

    The angles were an attempt to squash the diode+inductor+capacitor together, but I will also have ground plane under it all. I was wondering about placing some regulator parts on the underside but the three components seemed to fit well in a triangle.

    I still need to finish the rest of the schematic including the LVDS oscillator portion, I just tried importing into KiCAD 6, and the result seems good. It didn't like the milling layer, but only one part is using that (the DC power connector) which can be easily replaced with a KiCAD native part. 

    image

    image

    image

    The three schematic sheets have a double frame for some reason, but it won't take long to tidy this up.

    image

    image

    image

    • Cancel
    • Vote Up 0 Vote Down
    • Sign in to reply
    • More
    • Cancel
  • wolfgangfriedrich
    wolfgangfriedrich over 3 years ago in reply to shabaz

    Hello shabaz,

    Thanks for the updated info.

    to see which I/O Vivado preferred, and then played with moving some around in the pin assignment file to see if Vivado was still ok with them, because I currently have no instinct how good the routing capability is inside their software

    Vivado and new FPGAs like the Spartan7 are very capable in regards to routing. Normally it is possible to force your pin assignment onto the tool/part and have a better physical layout on the PCB, unless the FPGA resources get utilized >90%. 

    The angle approach for the layout is interesting, I like the 2 step process. 

    First view at the schematic:

    U1-SUPPLY does not show pad numbers. Hmmm, maybe that is because there are multiple pins per supply/0V rail and you can assign the schematic pin by name to multiple pads in the footprint (I don't speak Eagle anymore).

    Unless I am blind, the clock signals OSC_N/P from X1 are not connected. And you wrote that the schematic is incomplete... That is one of my checklist item, if I see a low pin count component with un-connected pads, I always follow up on that to see if anything is missing. 

    How are the *2 pins (N6 on the FPGA and 8,9 on the SRAM) translated into the layout footprint? Are there 2 pads with the same name assigned?

    Huh, there are so many details I like about your schematic design approach: 0V instead of GND, voltage rail names showing the actual voltage in a good way, feedback networks on the regulators with the same high resistor value on all 3 regulators. 

    Cheers,

     - W.

    • Cancel
    • Vote Up +1 Vote Down
    • Sign in to reply
    • More
    • Cancel
<>
element14 Community

element14 is the first online community specifically for engineers. Connect with your peers and get expert answers to your questions.

  • Members
  • Learn
  • Technologies
  • Challenges & Projects
  • Products
  • Store
  • About Us
  • Feedback & Support
  • FAQs
  • Terms of Use
  • Privacy Policy
  • Legal and Copyright Notices
  • Sitemap
  • Cookies

An Avnet Company © 2026 Premier Farnell Limited. All Rights Reserved.

Premier Farnell Ltd, registered in England and Wales (no 00876412), registered office: Farnell House, Forge Lane, Leeds LS12 2NE.

ICP 备案号 10220084.

Follow element14

  • X
  • Facebook
  • linkedin
  • YouTube