element14 Community
element14 Community
    Register Log In
  • Site
  • Search
  • Log In Register
  • Community Hub
    Community Hub
    • What's New on element14
    • Feedback and Support
    • Benefits of Membership
    • Personal Blogs
    • Members Area
    • Achievement Levels
  • Learn
    Learn
    • Ask an Expert
    • eBooks
    • element14 presents
    • Learning Center
    • Tech Spotlight
    • STEM Academy
    • Webinars, Training and Events
    • Learning Groups
  • Technologies
    Technologies
    • 3D Printing
    • FPGA
    • Industrial Automation
    • Internet of Things
    • Power & Energy
    • Sensors
    • Technology Groups
  • Challenges & Projects
    Challenges & Projects
    • Design Challenges
    • element14 presents Projects
    • Project14
    • Arduino Projects
    • Raspberry Pi Projects
    • Project Groups
  • Products
    Products
    • Arduino
    • Avnet & Tria Boards Community
    • Dev Tools
    • Manufacturers
    • Multicomp Pro
    • Product Groups
    • Raspberry Pi
    • RoadTests & Reviews
  • About Us
  • Store
    Store
    • Visit Your Store
    • Choose another store...
      • Europe
      •  Austria (German)
      •  Belgium (Dutch, French)
      •  Bulgaria (Bulgarian)
      •  Czech Republic (Czech)
      •  Denmark (Danish)
      •  Estonia (Estonian)
      •  Finland (Finnish)
      •  France (French)
      •  Germany (German)
      •  Hungary (Hungarian)
      •  Ireland
      •  Israel
      •  Italy (Italian)
      •  Latvia (Latvian)
      •  
      •  Lithuania (Lithuanian)
      •  Netherlands (Dutch)
      •  Norway (Norwegian)
      •  Poland (Polish)
      •  Portugal (Portuguese)
      •  Romania (Romanian)
      •  Russia (Russian)
      •  Slovakia (Slovak)
      •  Slovenia (Slovenian)
      •  Spain (Spanish)
      •  Sweden (Swedish)
      •  Switzerland(German, French)
      •  Turkey (Turkish)
      •  United Kingdom
      • Asia Pacific
      •  Australia
      •  China
      •  Hong Kong
      •  India
      •  Korea (Korean)
      •  Malaysia
      •  New Zealand
      •  Philippines
      •  Singapore
      •  Taiwan
      •  Thailand (Thai)
      • Americas
      •  Brazil (Portuguese)
      •  Canada
      •  Mexico (Spanish)
      •  United States
      Can't find the country/region you're looking for? Visit our export site or find a local distributor.
  • Translate
  • Profile
  • Settings
Raspberry Pi
  • Products
  • More
Raspberry Pi
Raspberry Pi Forum Raspberry Pi Pico 2 and a new micro-controller with RISC-V and Arm?
  • Blog
  • Forum
  • Documents
  • Quiz
  • Events
  • Polls
  • Files
  • Members
  • Mentions
  • Sub-Groups
  • Tags
  • More
  • Cancel
  • New
Join Raspberry Pi to participate - click to join for free!
Featured Articles
Announcing Pi
Technical Specifications
Raspberry Pi FAQs
Win a Pi
Raspberry Pi Wishlist
Actions
  • Share
  • More
  • Cancel
Forum Thread Details
  • Replies 42 replies
  • Subscribers 669 subscribers
  • Views 5924 views
  • Users 0 members are here
  • RP2350
  • rp2350a
  • rp2354b
  • raspberyr pi pico 2
  • rp2354a
  • rp2350b
Related

Raspberry Pi Pico 2 and a new micro-controller with RISC-V and Arm?

cstanton
cstanton over 1 year ago

image

I haven't made the jump to playing with RISC-V yet, I'm wondering what the advantages are there.

And this makes it quad-core, right?

Crazy.

I have a lot of reading to do!

 Hardware Design with the RP2350 /  RP2350 Datasheet /  RP2350 Product Brief 

 Of course there's the Pico 2:  Raspberry Pi Pico 2 Datasheet  - I admit I haven't touched a Pico 1 yet.

What am I missing out on?

  • Sign in to reply
  • Cancel
Parents
  • Fred27
    Fred27 over 1 year ago

    I'm surprised that they went with ARM and RISC-V - and even more so that it's actually ARM or RISC-V. I've not dug into the details yet but it seems you have to chose and only get 2 cores at a time. Can you chose 1 ARM and 1 RISC-V? I'm not sure.

    Anyway, let's hope the Hazard3 doesn't have the same sort of problems that has hit the Xuantie RISC-V cores used on the Beagle-V Ahead. (These issues seem to be vendor-specific rather than a problem with RISC-V in general.)
    https://www.theregister.com/2024/08/07/riscv_business_thead_c910_vulnerable/

    • Cancel
    • Vote Up +1 Vote Down
    • Sign in to reply
    • Cancel
Reply
  • Fred27
    Fred27 over 1 year ago

    I'm surprised that they went with ARM and RISC-V - and even more so that it's actually ARM or RISC-V. I've not dug into the details yet but it seems you have to chose and only get 2 cores at a time. Can you chose 1 ARM and 1 RISC-V? I'm not sure.

    Anyway, let's hope the Hazard3 doesn't have the same sort of problems that has hit the Xuantie RISC-V cores used on the Beagle-V Ahead. (These issues seem to be vendor-specific rather than a problem with RISC-V in general.)
    https://www.theregister.com/2024/08/07/riscv_business_thead_c910_vulnerable/

    • Cancel
    • Vote Up +1 Vote Down
    • Sign in to reply
    • Cancel
Children
  • javagoza
    javagoza over 1 year ago in reply to Fred27

    One no longer knows whether these failures are due to bugs or back doors.

    • Cancel
    • Vote Up +1 Vote Down
    • Sign in to reply
    • Cancel
  • baldengineer
    baldengineer over 1 year ago in reply to Fred27
    Fred27 said:
    Can you chose 1 ARM and 1 RISC-V? I'm not sure.

    Yes, you can.

    Section 3.9.2 of the chip's datasheet talks about it.

    You can do it, but it may not be practical.

    • Cancel
    • Vote Up +1 Vote Down
    • Sign in to reply
    • Cancel
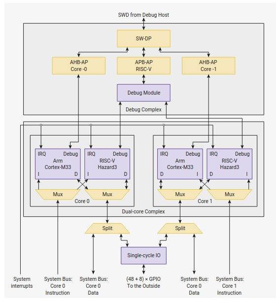
  • aswinvenu
    aswinvenu over 1 year ago in reply to Fred27

    image

    3.9.2. Mixed Architecture Combinations :
    The ARCHSEL register has one bit for each processor socket, so it is possible to request mixed combinations of Arm and RISC-V processors: either Arm core 0 and RISC-V core 1, or RISC-V core 0 and Arm core 1

    • Cancel
    • Vote Up +1 Vote Down
    • Sign in to reply
    • Cancel
element14 Community

element14 is the first online community specifically for engineers. Connect with your peers and get expert answers to your questions.

  • Members
  • Learn
  • Technologies
  • Challenges & Projects
  • Products
  • Store
  • About Us
  • Feedback & Support
  • FAQs
  • Terms of Use
  • Privacy Policy
  • Legal and Copyright Notices
  • Sitemap
  • Cookies

An Avnet Company © 2025 Premier Farnell Limited. All Rights Reserved.

Premier Farnell Ltd, registered in England and Wales (no 00876412), registered office: Farnell House, Forge Lane, Leeds LS12 2NE.

ICP 备案号 10220084.

Follow element14

  • X
  • Facebook
  • linkedin
  • YouTube