Hello
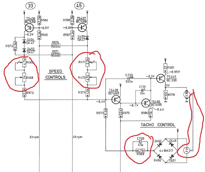
I have a Philips GA-212 Turntable. I have serviced it and set all the voltages etc. The speeds are now correct and it's sounding great. However, no matter how hard I try the voltage across the LDR is between 6.3V and 8.3V depending on the setting of the pot. have checked the surrounding components and it's a 4.7K Pot. The main voltage is -9V. I have replaced the 2 x electrolytics. I am measuring the voltages with the TT is the stop position and the arm in it's holder. The turnable stops if I move the arm quite quickly to the centre but not if slowly on a record no matter what setting the pot is at. I can never get anywhere near 0.75V
Any thought out there please?
Kind regards
Graeme





