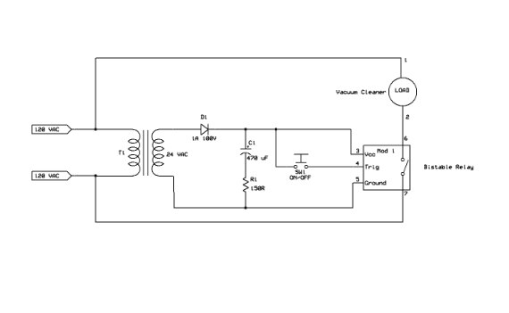
This last weekend I had to repair a simple circuit that was designed to turn a vacuum system on and off with the alternate push of a SPST momentary switch. Here is the circuit that I worked on.
The problem turned out to be that the manufacturer had the C1 capacitor installed reversed polarity. Removal of the capacitor and replacement with a new one in the proper polarity solved the problem.
My question concerns the 150 Ohm R! resistor as I have never seen a power supply with the negative lead of the filter capacitor held above ground. Can someone give me some information on what the designer's reason for the inclusion of R1 in this circuit might have been?
Thanks John







