element14 Community
element14 Community
    Register Log In
  • Site
  • Search
  • Log In Register
  • Community Hub
    Community Hub
    • What's New on element14
    • Feedback and Support
    • Benefits of Membership
    • Personal Blogs
    • Members Area
    • Achievement Levels
  • Learn
    Learn
    • Ask an Expert
    • eBooks
    • element14 presents
    • Learning Center
    • Tech Spotlight
    • STEM Academy
    • Webinars, Training and Events
    • Learning Groups
  • Technologies
    Technologies
    • 3D Printing
    • FPGA
    • Industrial Automation
    • Internet of Things
    • Power & Energy
    • Sensors
    • Technology Groups
  • Challenges & Projects
    Challenges & Projects
    • Design Challenges
    • element14 presents Projects
    • Project14
    • Arduino Projects
    • Raspberry Pi Projects
    • Project Groups
  • Products
    Products
    • Arduino
    • Avnet & Tria Boards Community
    • Dev Tools
    • Manufacturers
    • Multicomp Pro
    • Product Groups
    • Raspberry Pi
    • RoadTests & Reviews
  • About Us
    About the element14 Community
  • Store
    Store
    • Visit Your Store
    • Choose another store...
      • Europe
      •  Austria (German)
      •  Belgium (Dutch, French)
      •  Bulgaria (Bulgarian)
      •  Czech Republic (Czech)
      •  Denmark (Danish)
      •  Estonia (Estonian)
      •  Finland (Finnish)
      •  France (French)
      •  Germany (German)
      •  Hungary (Hungarian)
      •  Ireland
      •  Israel
      •  Italy (Italian)
      •  Latvia (Latvian)
      •  
      •  Lithuania (Lithuanian)
      •  Netherlands (Dutch)
      •  Norway (Norwegian)
      •  Poland (Polish)
      •  Portugal (Portuguese)
      •  Romania (Romanian)
      •  Russia (Russian)
      •  Slovakia (Slovak)
      •  Slovenia (Slovenian)
      •  Spain (Spanish)
      •  Sweden (Swedish)
      •  Switzerland(German, French)
      •  Turkey (Turkish)
      •  United Kingdom
      • Asia Pacific
      •  Australia
      •  China
      •  Hong Kong
      •  India
      •  Japan
      •  Korea (Korean)
      •  Malaysia
      •  New Zealand
      •  Philippines
      •  Singapore
      •  Taiwan
      •  Thailand (Thai)
      •  Vietnam
      • Americas
      •  Brazil (Portuguese)
      •  Canada
      •  Mexico (Spanish)
      •  United States
      Can't find the country/region you're looking for? Visit our export site or find a local distributor.
  • Translate
  • Profile
  • Settings
Power & Energy
  • Technologies
  • More
Power & Energy
Forum how to choose the overvoltage/current/reverse protection that I need
  • Blog
  • Forum
  • Quiz
  • Documents
  • Polls
  • Events
  • Mentions
  • Sub-Groups
  • Tags
  • More
  • Cancel
  • New
Actions
  • Share
  • More
  • Cancel
Forum Thread Details
  • State Verified Answer
  • Replies 7 replies
  • Answers 3 answers
  • Subscribers 284 subscribers
  • Views 4154 views
  • Users 0 members are here
Related

how to choose the overvoltage/current/reverse protection that I need

aster94
aster94 over 8 years ago

hello,

 

let's start saying i am not an engineer, i hope that this will save me if i say something too dumb

so, this is a general discussion about possible approaches in circuit protection (from the hobbist point of view, so please try to keep it simple) in DC circuits, the main goals for me are simplicity, low cost and low number of components.

I have many doubts that i hope you could help me to solve. I will start saying what i know, this will be very useful for me, if i write something wrong please correct me  image

 

reverse voltage protection:

rectifier diode: this is the simplest one, i think that the only problem is the voltage drop across the diode and the power dissipation, or there are other cons?

image

 

schotty diode: same circuit as before, but with lower voltage drop and power dissipation but there is a problem more, them have a bigger reverse leakage current compared to

 

 

mosfet: this should be the best solution about power dissipation but i would need 2 components more

image

bjt: similar to the mosfet but with only a component more compared to the diode, or there are other difference?

image

 

about protection, without considering the power loss are them all the same?

 

 

over current protection:

Fuses: its simple and it work every time, isn't it?

image

bjt: i didn't find many information on this

image

 

well really i doesn't know any other simple techniques, but as soon the fuses work well isn't it a problem, or not?

 

over voltage protection:

i was going to write about a few techniques but this article is very good and simple:  https://www.electronics-notes.com/articles/analogue_circuits/power-supply-electronics/over-voltage-protection.php

SCR: i am not familiar with these diodes and i would rather to not uses them since i have plenty of other kind of diodes home and i wouldn't like to buy others imageimage

 

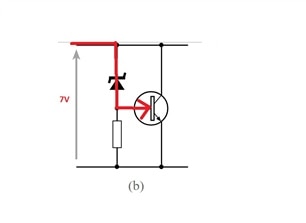
Zener diode: when the voltage exceed the rated maximum breakdown voltage it will protect my circuit creating a short circuit, right?

which is the difference between (a) and (b) only that the last one can handle more current?

image

referring to circuit (a) there is something i don't understand, if i create a short circuit isn't this bad? shouldn't i need to put a load (i.e. a resistor) in series with the zener?

while in (b) i will try to explain how it works (i learned how transistor works only a few weeks ago):

if the voltage doesn't exceed the breakdown voltage the npn is pull-down by the resistor so it's open. otherwise if the voltage is too high the bjt will be pulled-up and the circuit close creating a short circuit

same as before, isn't a short circuit bad?

 

 

i hope someone will find the time to answer to some of this doubts, even if you can answer only to a few of them for me it would be very usefull!

  • Sign in to reply
  • Cancel

Top Replies

  • jw0752
    jw0752 over 8 years ago +5 verified
    Hi Vincenzo, Great Questions and it looks like you have a pretty good handle on most of the answers too. I will begin with my take on one little part of your question. Zener diode : when the voltage exceed…
  • aster94
    aster94 over 8 years ago in reply to jw0752 +2
    Hi John Wiltrout, It is very interesting that you answered me, currently i am emulating your dual switching power supply: Using the Coarse + Fine Control circuit in my new Dual Bench Supply ,like you i…
  • jw0752
    jw0752 over 8 years ago in reply to aster94 +2 suggested
    Hi Vincenzo, Yes you are correct. Keep in mind a short like this will look for the highest resistances in the circuit to distribute the excess voltage drops. This may be to load the power supply (using…
Parents
  • jw0752
    0 jw0752 over 8 years ago

    Hi Vincenzo,

     

    Great Questions and it looks like you have a pretty good handle on most of the answers too. I will begin with my take on one little part of your question.

     

    Zener diode: when the voltage exceed the rated maximum breakdown voltage it will protect my circuit creating a short circuit, right?

    which is the difference between (a) and (b) only that the last one can handle more current?

    image

    (a) When the voltage exceeds the break down voltage it will not create a short but rather it will clamp the voltage at the breakdown voltage.

    This means that for a 6 volt Zener with 7 volts applied there will be 1 volt that will be shorted to ground. This will create a current in the circuit that will either be limited by the inherent resistance of the power supply, the circuit itself, or a resistor that you have put into the circuit. In most cases where a Zener is used like this there is a resistor in series with the Zener and it is used as a simple regulator to provide a set voltage closely related to the breakdown voltage of the Zener to the rest of the circuit. (b) is a circuit that can be used in a similar way to (a) and will provide a clamping of the circuit near the breakdown voltage of the Zener. If you do not have a resistor in the circuit but instead have a fuse these can also be used to blow the fuse if the voltage gets too much over the break down voltage but a device like an SCR is more commonly used to create this type of clamp to blow a fuse. They call Electronics an Art because there are usually many ways to accomplish the same results and it is up to the artist to use his own choices as to how he wants to structure the design and solution to each challenge.

     

    John

    • Cancel
    • Vote Up +5 Vote Down
    • Sign in to reply
    • Verify Answer
    • Reject Answer
    • Cancel
  • aster94
    0 aster94 over 8 years ago in reply to jw0752

    Hi John Wiltrout,

     

    It is very interesting that you answered me, currently i am emulating your dual switching power supply: Using the Coarse + Fine Control circuit in my new Dual Bench Supply ,like you i took the XL4016 short cut and i added another (big) short cut taking also a power supply from 220V AC to 36V DC 10A. this way i will be able to use, almost, the entire range of the chip

    right now i am testing it and i am trying to find a box to contain all these cables image

     

    coming back to the topic:

    I assume that if you didn't correct me on my statement in the reverse voltage and over current protection i am near to be correct image

     

    now i understood the (a) circuit, i was missing the "clamping" part of it:

    jw0752  ha scritto:

    it will not create a short but rather it will clamp the voltage at the breakdown voltage.

    This means that for a 6 volt Zener with 7 volts applied there will be 1 volt that will be shorted to ground

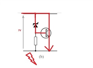
    talking about the (b), am i wrong if i say that if (b) is without fuse there will be a short?

    I will draw as i immagine it, assuming the zener is rated to 6V as in your example:

    normal:

    image

    if i apply more then 6V the zener leave the current to pass and the transistor get saturated:

    image

    and we have a short circuit:

    image

    is this correct?

     

    Vincenzo

    • Cancel
    • Vote Up +2 Vote Down
    • Sign in to reply
    • Verify Answer
    • Cancel
  • jw0752
    0 jw0752 over 8 years ago in reply to aster94

    Hi Vincenzo,

     

    Yes you are correct. Keep in mind a short like this will look for the highest resistances in the circuit to distribute the excess voltage drops. This may be to load the power supply (using its internal resistance),  connections, circuit wires and traces, internal resistance of the transistor, or a resistance that is purposefully put into the circuit. These voltage drops will produce heat and you will have to plan to dissipate this heat. If you  have a fuse in the line and the current exceeds the rating of the fuse it can be used to blow a fuse.

     

    John

    • Cancel
    • Vote Up +2 Vote Down
    • Sign in to reply
    • Verify Answer
    • Reject Answer
    • Cancel
  • aster94
    0 aster94 over 8 years ago in reply to jw0752

    thank you again John, i marked your first answer as correct since it answered the main questions.

    now I understood better how to protect my homemade circuits image

     

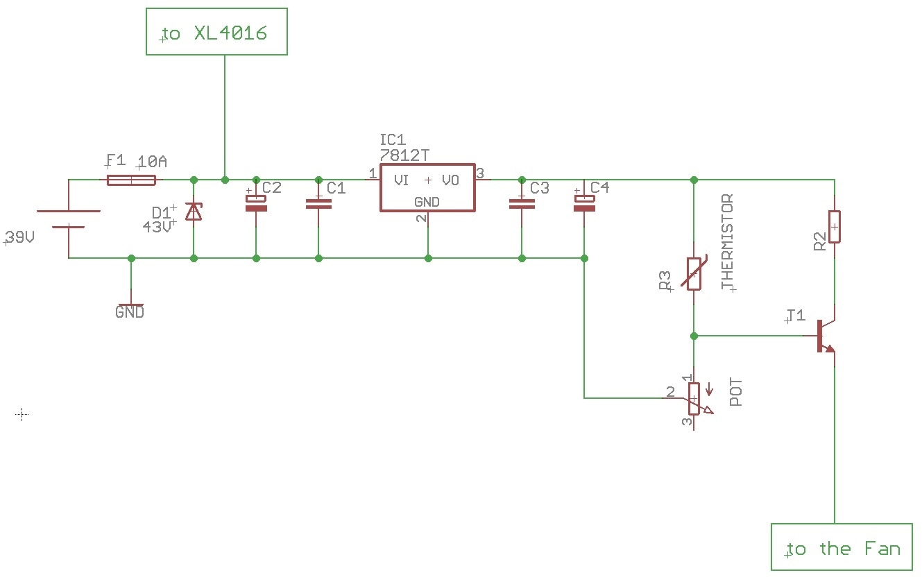
    I am going to make this to protect my power supply. This way i will be protected against over voltage and over current, I didn't add the reverse voltage because in this application wasn't useful. In the schematics there is also a 12V fan activated by a NTC thermistor using a NPN transistor as switch, the potentiometer should allow me to adjust the turn-on temperature of the fan

     

    image

     

    not sure if it will work image but i am going to test it

     

    edit: if you see any logic error please advice me image

    • Cancel
    • Vote Up 0 Vote Down
    • Sign in to reply
    • Verify Answer
    • Cancel
  • jw0752
    0 jw0752 over 8 years ago in reply to aster94

    Hi Vincenzo,

     

    Looks like a good plan. It is a lot of fun to put together one's own bench power supply. I am sure it will turn out great.

     

    John

    • Cancel
    • Vote Up +1 Vote Down
    • Sign in to reply
    • Verify Answer
    • Cancel
  • aster94
    0 aster94 over 8 years ago in reply to aster94

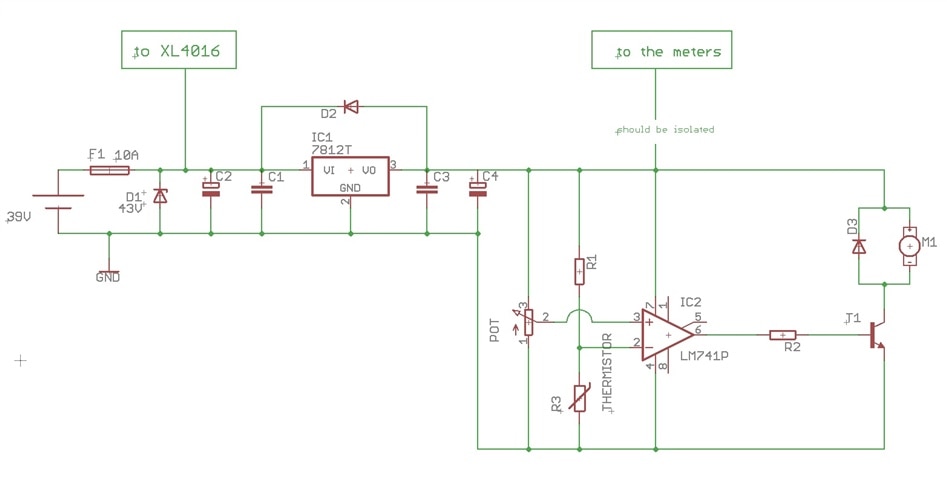
    today i realized that the circuit above wouldn't work and that i need a voltage comparator/op amp (the difference in my mind still difficult)

     

    image

     

    the chinese new year is ended so i will buy all i need on aliexpress, can't wait to test it image

    • Cancel
    • Vote Up +1 Vote Down
    • Sign in to reply
    • Verify Answer
    • Reject Answer
    • Cancel
  • jw0752
    0 jw0752 over 8 years ago in reply to aster94

    Hi Vincenzo,

     

    The comparator is designed to be more of an On - Off device with hysteresis built in while the Op amp is more of a control device that allows control of the output over the range between the High rail and the ground. You might want to do a little research on the Op Amp you plan to use too as the 741 has limits on how close it will get to the High Rail. There are specially designed Op Amps called Rail to Rail Op Amps that allow a closer to rail output.

     

    John

    • Cancel
    • Vote Up +1 Vote Down
    • Sign in to reply
    • Verify Answer
    • Reject Answer
    • Cancel
Reply
  • jw0752
    0 jw0752 over 8 years ago in reply to aster94

    Hi Vincenzo,

     

    The comparator is designed to be more of an On - Off device with hysteresis built in while the Op amp is more of a control device that allows control of the output over the range between the High rail and the ground. You might want to do a little research on the Op Amp you plan to use too as the 741 has limits on how close it will get to the High Rail. There are specially designed Op Amps called Rail to Rail Op Amps that allow a closer to rail output.

     

    John

    • Cancel
    • Vote Up +1 Vote Down
    • Sign in to reply
    • Verify Answer
    • Reject Answer
    • Cancel
Children
No Data
element14 Community

element14 is the first online community specifically for engineers. Connect with your peers and get expert answers to your questions.

  • Members
  • Learn
  • Technologies
  • Challenges & Projects
  • Products
  • Store
  • About Us
  • Feedback & Support
  • FAQs
  • Terms of Use
  • Privacy Policy
  • Legal and Copyright Notices
  • Sitemap
  • Cookies

An Avnet Company © 2026 Premier Farnell Limited. All Rights Reserved.

Premier Farnell Ltd, registered in England and Wales (no 00876412), registered office: Farnell House, Forge Lane, Leeds LS12 2NE.

ICP 备案号 10220084.

Follow element14

  • X
  • Facebook
  • linkedin
  • YouTube