Hello all,
I need a good adjustable DC-DC regulator suggestion. My main goal -for now- is to drive some LEDs in parallel, this is more or less what I'm looking for:
- At least 600mA output with good efficiency (I think LDOs are not a good option here). I'm planning to drive 18 white LEDs (~3.2V, 30mA each), and of course if this can be used for other projects/applications that'd be ideal!
- Adjustable: I need to tune the voltage a little down so the LEDs don't get too hot -adding a heat-sink is out of question- and as an added bonus this will reduce a little the power consumption
- Very, very small package: I have very, very little room to work. This has to come in a very small package (SOT-23-5 or around that size) with very few parts required -and don't worry I can solder almost any SMD
- Input Voltage: I want to power the thing with 3 or 4 rechargeable AA or AAA batteries (1.2V each).
- US stock, around $2 each for few (maybe 4 or 5 of them)

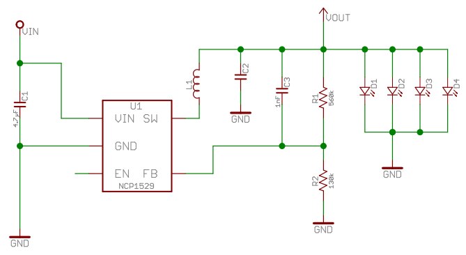
At first I came with the ON Semi NCP1529ON Semi NCP1529 (NCP1529 datasheet) which comes in a nice and small UDFN6 (2x2mm) but tbh, I'm kinda stuck in the part where I have to select the right Inductor (L1) and C2 (Cout) for my needs -too hard to digest-, below a simplified diagram of what I have:
Luis

