element14 Community
element14 Community
    Register Log In
  • Site
  • Search
  • Log In Register
  • Community Hub
    Community Hub
    • What's New on element14
    • Feedback and Support
    • Benefits of Membership
    • Personal Blogs
    • Members Area
    • Achievement Levels
  • Learn
    Learn
    • Ask an Expert
    • eBooks
    • element14 presents
    • Learning Center
    • Tech Spotlight
    • STEM Academy
    • Webinars, Training and Events
    • Learning Groups
  • Technologies
    Technologies
    • 3D Printing
    • FPGA
    • Industrial Automation
    • Internet of Things
    • Power & Energy
    • Sensors
    • Technology Groups
  • Challenges & Projects
    Challenges & Projects
    • Design Challenges
    • element14 presents Projects
    • Project14
    • Arduino Projects
    • Raspberry Pi Projects
    • Project Groups
  • Products
    Products
    • Arduino
    • Avnet & Tria Boards Community
    • Dev Tools
    • Manufacturers
    • Multicomp Pro
    • Product Groups
    • Raspberry Pi
    • RoadTests & Reviews
  • About Us
    About the element14 Community
  • Store
    Store
    • Visit Your Store
    • Choose another store...
      • Europe
      •  Austria (German)
      •  Belgium (Dutch, French)
      •  Bulgaria (Bulgarian)
      •  Czech Republic (Czech)
      •  Denmark (Danish)
      •  Estonia (Estonian)
      •  Finland (Finnish)
      •  France (French)
      •  Germany (German)
      •  Hungary (Hungarian)
      •  Ireland
      •  Israel
      •  Italy (Italian)
      •  Latvia (Latvian)
      •  
      •  Lithuania (Lithuanian)
      •  Netherlands (Dutch)
      •  Norway (Norwegian)
      •  Poland (Polish)
      •  Portugal (Portuguese)
      •  Romania (Romanian)
      •  Russia (Russian)
      •  Slovakia (Slovak)
      •  Slovenia (Slovenian)
      •  Spain (Spanish)
      •  Sweden (Swedish)
      •  Switzerland(German, French)
      •  Turkey (Turkish)
      •  United Kingdom
      • Asia Pacific
      •  Australia
      •  China
      •  Hong Kong
      •  India
      •  Japan
      •  Korea (Korean)
      •  Malaysia
      •  New Zealand
      •  Philippines
      •  Singapore
      •  Taiwan
      •  Thailand (Thai)
      •  Vietnam
      • Americas
      •  Brazil (Portuguese)
      •  Canada
      •  Mexico (Spanish)
      •  United States
      Can't find the country/region you're looking for? Visit our export site or find a local distributor.
  • Translate
  • Profile
  • Settings
Power & Energy
  • Technologies
  • More
Power & Energy
Forum Any DC-DC adjustable regulator suggested to drive some LEDs
  • Blog
  • Forum
  • Quiz
  • Documents
  • Polls
  • Events
  • Mentions
  • Sub-Groups
  • Tags
  • More
  • Cancel
  • New
Actions
  • Share
  • More
  • Cancel
Forum Thread Details
  • State Suggested Answer
  • Replies 17 replies
  • Answers 15 answers
  • Subscribers 286 subscribers
  • Views 2074 views
  • Users 0 members are here
  • LED driver
  • dc-dc regulator
  • multiple white led
Related

Any DC-DC adjustable regulator suggested to drive some LEDs

luislabmo
luislabmo over 7 years ago

Hello all,

 

I need a good adjustable DC-DC regulator suggestion. My main goal -for now- is to drive some LEDs in parallel, this is more or less what I'm looking for:

  • At least 600mA output with good efficiency (I think LDOs are not a good option here). I'm planning to drive 18 white LEDs (~3.2V, 30mA each), and of course if this can be used for other projects/applications that'd be ideal!
  • Adjustable: I need to tune the voltage a little down so the LEDs don't get too hot -adding a heat-sink is out of question- and as an added bonus this will reduce a little the power consumption
  • Very, very small package: I have very, very little room to work. This has to come in a very small package (SOT-23-5 or around that size) with very few parts required -and don't worry I can solder almost any SMD
  • Input Voltage: I want to power the thing with 3 or 4 rechargeable AA or AAA batteries (1.2V each).
  • US stock, around $2 each for few (maybe 4 or 5 of them) image

 

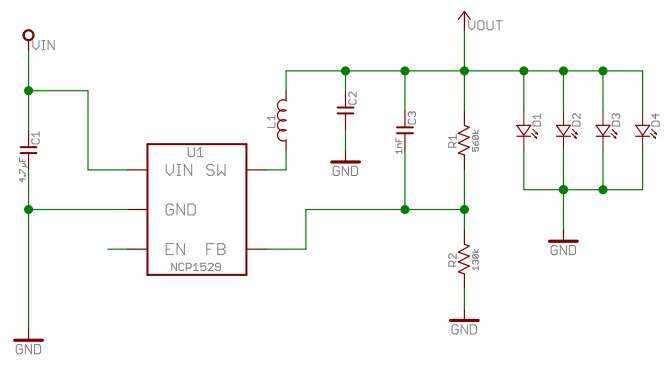
At first I came with the ON Semi NCP1529ON Semi NCP1529 (NCP1529 datasheet) which comes in a nice and small UDFN6 (2x2mm) but tbh, I'm kinda stuck in the part where I have to select the right Inductor (L1) and C2 (Cout) for my needs -too hard to digest-, below a simplified diagram of what I have:

image

 

Luis

  • Sign in to reply
  • Cancel

Top Replies

  • 14rhb
    14rhb over 7 years ago +4 suggested
    Hi Luis, Have you had a look at the Texas Instruments WebBench software? There are tools in that for selecting LED drivers based on your constraints. I'll try and get you some links. Rod
  • genebren
    genebren over 7 years ago +4 suggested
    Luis, I did not see your simplified diagram? This looks like a pretty good choice. I have worked with a few similar parts, and while I agree that component selection looks difficult, I have never needed…
  • Fred27
    Fred27 over 7 years ago in reply to 14rhb +4 suggested
    I'd also agree with 14rhb that you'd be better looking at an LED driver rather than just a DC/DC. You'll get better control of the current through the LEDs without losing loads of power in series resistors…
Parents
  • 14rhb
    0 14rhb over 7 years ago

    Hi Luis,

     

    Have you had a look at the Texas Instruments WebBench software? There are tools in that for selecting LED drivers based on your constraints. I'll try and get you some links.

     

    Rod

    • Cancel
    • Vote Up +4 Vote Down
    • Sign in to reply
    • Verify Answer
    • Reject Answer
    • Cancel
  • Fred27
    0 Fred27 over 7 years ago in reply to 14rhb

    I'd also agree with 14rhb that you'd be better looking at an LED driver rather than just a DC/DC. You'll get better control of the current through the LEDs without losing loads of power in series resistors.

     

    What do you want to do with them? Right now apart from "in parallel" it sounds like you're just making a torch and I'm sure there's more too it than that.

    • Cancel
    • Vote Up +4 Vote Down
    • Sign in to reply
    • Verify Answer
    • Reject Answer
    • Cancel
  • luislabmo
    0 luislabmo over 7 years ago in reply to Fred27

    Hello David

     

    The problem with LED drivers is they are big for 18 LEDs and need many traces going around which takes some space -my main constraint-, that is why I'm trying to approaching the problem with an adjustable DC-DC regulator and not planning to use current-limiting-resistors as I will be providing a safe voltage below the rated voltage of the LEDs.... and Yes!, I'm making a torch but of an special shape and size for Halloween so I need the power circuit small.

    • Cancel
    • Vote Up +2 Vote Down
    • Sign in to reply
    • Verify Answer
    • Reject Answer
    • Cancel
  • Fred27
    0 Fred27 over 7 years ago in reply to luislabmo

    Regardless of the voltage I would have thought you're not going to get parallel LEDs illuminating properly without current limiting resistors. Below 3.2V you will get nothing and as you reach 3.2V one of the LEDs will surely start conducting before the others. I'd have thought the only way you would get away without limiting resistors is if you connected the LEDs in series, supplied just over 57.6V and relied on a supply that maxed out at 30mA.

     

    This must be a problem that's been solved in a price and component count sensitive manner for all those cheap LED torches out there. Anyone know how that's normally done? Would the quickest and easiest solution be to cannibalise a dollar store torch?

    • Cancel
    • Vote Up +3 Vote Down
    • Sign in to reply
    • Verify Answer
    • Reject Answer
    • Cancel
  • luislabmo
    0 luislabmo over 7 years ago in reply to Fred27

    Well, to my knowledge, the current limiting resistors are required when driving the LEDs using a voltage higher that their rated voltage (since their current goes up exponentially). When using an implementation that actively limits the current and/or feeds regulated and clean voltage within the rated voltage of the LEDs, one can skip the resistors.

     

    In my case i'm just planning to lower the voltage 0.1V to  0.2V this will lower their brightness but just a little (not noticeable tbh), but enough to keep them at a lower temperature -that won't melt my project. I've done it, but I'm improving it with an adjustable voltage regulator image

     

    Luis

    • Cancel
    • Vote Up +1 Vote Down
    • Sign in to reply
    • Verify Answer
    • Reject Answer
    • Cancel
  • genebren
    0 genebren over 7 years ago in reply to luislabmo

    Luis,

     

    You are correct in your plans and assumptions regarding this approach for lighting LEDs.  Leds to have steep IV curves, meaning that large changes of current can occur for a small change in voltage.

    image

    Given this curve it is possible to control the current flow in the LED (an hence it's intensity and power dissipation) by varying the voltage applied across the LED without the need for current limiting resistors.  I have worked on battery driven medical products, using LEDs, that used the very same technique for illuminating multiple LEDS at high intensity levels.

     

    I hope that you are able to find the right parts to pull this off.

     

    Gene

    • Cancel
    • Vote Up +2 Vote Down
    • Sign in to reply
    • Verify Answer
    • Reject Answer
    • Cancel
Reply
  • genebren
    0 genebren over 7 years ago in reply to luislabmo

    Luis,

     

    You are correct in your plans and assumptions regarding this approach for lighting LEDs.  Leds to have steep IV curves, meaning that large changes of current can occur for a small change in voltage.

    image

    Given this curve it is possible to control the current flow in the LED (an hence it's intensity and power dissipation) by varying the voltage applied across the LED without the need for current limiting resistors.  I have worked on battery driven medical products, using LEDs, that used the very same technique for illuminating multiple LEDS at high intensity levels.

     

    I hope that you are able to find the right parts to pull this off.

     

    Gene

    • Cancel
    • Vote Up +2 Vote Down
    • Sign in to reply
    • Verify Answer
    • Reject Answer
    • Cancel
Children
No Data
element14 Community

element14 is the first online community specifically for engineers. Connect with your peers and get expert answers to your questions.

  • Members
  • Learn
  • Technologies
  • Challenges & Projects
  • Products
  • Store
  • About Us
  • Feedback & Support
  • FAQs
  • Terms of Use
  • Privacy Policy
  • Legal and Copyright Notices
  • Sitemap
  • Cookies

An Avnet Company © 2026 Premier Farnell Limited. All Rights Reserved.

Premier Farnell Ltd, registered in England and Wales (no 00876412), registered office: Farnell House, Forge Lane, Leeds LS12 2NE.

ICP 备案号 10220084.

Follow element14

  • X
  • Facebook
  • linkedin
  • YouTube