Hi,
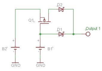
I've been trying to come up with a solution for a small project I am working on. What I want to do is have two batteries, both Lipo because I need the current density. One will be small and the other large. The intended operation is to have the small battery as a backup while changing out the larger battery for a fully charged one. Both batteries are single cell and they will feed into a 2.5V regulator for system power. I have tried a few circuits with pfet and pnp BJT but I found that when the batteries have slightly different voltages I start drawing from the smaller battery when I don't want to.
Basically I am wondering if anyone knows of a circuit for UPS (uninterrupted power supply) or any off the shelf IC's that I can use to accomplish this task.
Thanks in advance.
