element14 Community
element14 Community
    Register Log In
  • Site
  • Search
  • Log In Register
  • Community Hub
    Community Hub
    • What's New on element14
    • Feedback and Support
    • Benefits of Membership
    • Personal Blogs
    • Members Area
    • Achievement Levels
  • Learn
    Learn
    • Ask an Expert
    • eBooks
    • element14 presents
    • Learning Center
    • Tech Spotlight
    • STEM Academy
    • Webinars, Training and Events
    • Learning Groups
  • Technologies
    Technologies
    • 3D Printing
    • FPGA
    • Industrial Automation
    • Internet of Things
    • Power & Energy
    • Sensors
    • Technology Groups
  • Challenges & Projects
    Challenges & Projects
    • Design Challenges
    • element14 presents Projects
    • Project14
    • Arduino Projects
    • Raspberry Pi Projects
    • Project Groups
  • Products
    Products
    • Arduino
    • Avnet & Tria Boards Community
    • Dev Tools
    • Manufacturers
    • Multicomp Pro
    • Product Groups
    • Raspberry Pi
    • RoadTests & Reviews
  • About Us
  • Store
    Store
    • Visit Your Store
    • Choose another store...
      • Europe
      •  Austria (German)
      •  Belgium (Dutch, French)
      •  Bulgaria (Bulgarian)
      •  Czech Republic (Czech)
      •  Denmark (Danish)
      •  Estonia (Estonian)
      •  Finland (Finnish)
      •  France (French)
      •  Germany (German)
      •  Hungary (Hungarian)
      •  Ireland
      •  Israel
      •  Italy (Italian)
      •  Latvia (Latvian)
      •  
      •  Lithuania (Lithuanian)
      •  Netherlands (Dutch)
      •  Norway (Norwegian)
      •  Poland (Polish)
      •  Portugal (Portuguese)
      •  Romania (Romanian)
      •  Russia (Russian)
      •  Slovakia (Slovak)
      •  Slovenia (Slovenian)
      •  Spain (Spanish)
      •  Sweden (Swedish)
      •  Switzerland(German, French)
      •  Turkey (Turkish)
      •  United Kingdom
      • Asia Pacific
      •  Australia
      •  China
      •  Hong Kong
      •  India
      •  Korea (Korean)
      •  Malaysia
      •  New Zealand
      •  Philippines
      •  Singapore
      •  Taiwan
      •  Thailand (Thai)
      • Americas
      •  Brazil (Portuguese)
      •  Canada
      •  Mexico (Spanish)
      •  United States
      Can't find the country/region you're looking for? Visit our export site or find a local distributor.
  • Translate
  • Profile
  • Settings
Power & Energy
  • Technologies
  • More
Power & Energy
Forum Uninterrupted Supply With Lipo Battery
  • Blog
  • Forum
  • Quiz
  • Documents
  • Polls
  • Events
  • Mentions
  • Sub-Groups
  • Tags
  • More
  • Cancel
  • New
Actions
  • Share
  • More
  • Cancel
Forum Thread Details
  • State Verified Answer
  • Replies 11 replies
  • Answers 8 answers
  • Subscribers 285 subscribers
  • Views 2657 views
  • Users 0 members are here
Related

Uninterrupted Supply With Lipo Battery

alegassey
alegassey over 5 years ago

Hi,

   I've been trying to come up with a solution for a small project I am working on.  What I want to do is have two batteries, both Lipo because I need the current density.  One will be small and the other large.  The intended operation is to have the small battery as a backup while changing out the larger battery for a fully charged one.  Both batteries are single cell and they will feed into a 2.5V regulator for system power.  I have tried a few circuits with pfet and pnp BJT but I found that when the batteries have slightly different voltages I start drawing from the smaller battery when I don't want to.

 

Basically I am wondering if anyone knows of a circuit for UPS (uninterrupted power supply) or any off the shelf IC's that I can use to accomplish this task.

 

Thanks in advance.

  • Sign in to reply
  • Cancel

Top Replies

  • jw0752
    jw0752 over 5 years ago +4 suggested
    Hi Allen, I am old so I tend to think more mechanical. For simplicity I would use a Make before break DPDT switch that could switch between the Main and Backup battery. That way you would only have to…
  • genebren
    genebren over 5 years ago +4 suggested
    Hi Allen, I have typically used Schottky didoes (low forward voltage drop) to steer either the battery voltage or the charging voltage into the voltage regulator. That way, when charging the battery, the…
  • alegassey
    alegassey over 5 years ago in reply to shabaz +4 suggested
    Thanks for the response and yes things got complicated quickly. I originally thought I had a solution working but since I was using a power supply I didn’t see the problem. Originally I intended to use…
  • dougw
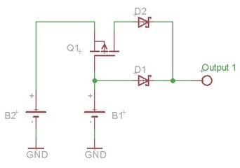
    0 dougw over 5 years ago

    This circuit might work:

    image

    B1 will hold Q1 off until B1 gets depleted.

    You just need to select a P-FET with a gate threshold that starts to turn on when B1 gets close to the minimum acceptable voltage.

    • Cancel
    • Vote Up +2 Vote Down
    • Sign in to reply
    • Verify Answer
    • Reject Answer
    • Cancel
<
element14 Community

element14 is the first online community specifically for engineers. Connect with your peers and get expert answers to your questions.

  • Members
  • Learn
  • Technologies
  • Challenges & Projects
  • Products
  • Store
  • About Us
  • Feedback & Support
  • FAQs
  • Terms of Use
  • Privacy Policy
  • Legal and Copyright Notices
  • Sitemap
  • Cookies

An Avnet Company © 2025 Premier Farnell Limited. All Rights Reserved.

Premier Farnell Ltd, registered in England and Wales (no 00876412), registered office: Farnell House, Forge Lane, Leeds LS12 2NE.

ICP 备案号 10220084.

Follow element14

  • X
  • Facebook
  • linkedin
  • YouTube