Hello,
I have this two Li-Ion Battery packs from GP Batteries:
7.4V
http://es.farnell.com/jsp/search/productdetail.jsp?SKU=1848661
11.1V
http://es.farnell.com/jsp/search/productdetail.jsp?SKU=1848662
I have put them in series -> 18.5V
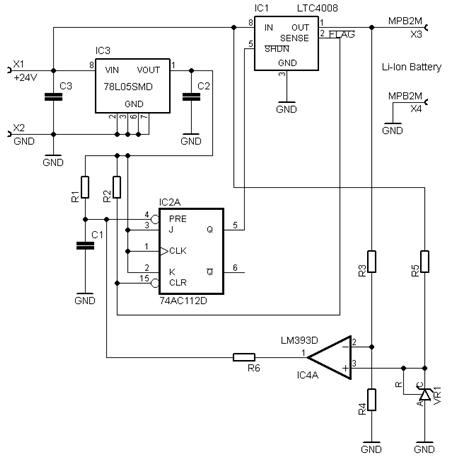
I want them to charge with for example LTC4008EGN#PBFLTC4008EGN#PBF from Linear Tech.
Question is, what happens if one of the packs is medium-charged and the other completely discharged? I understand that in a certain moment one of the packs will be charged, but what happens with the other pack?
Will continue charging? Will the charged pack be damaged? Or simply one of the packs will remain without being charged?
Is it imperative in this scenario to use one charger for each pack??
Thanks for any tip.
Regards,
Cristian.




