So the general idea here is to make my own LED bulb that screws into a 120V light socket. I had a CFL bulb that recently went out. I dissected it for the main container and after some research I believe that I am now ready to move forward. However, I just wanted to run this by people who may know more than I do in order to help prevent burning the house down or electrocuting the cat.
I researched several sources for the diagram and getting the required components. Here is the source for schematic that I settled on.
Using AC with LEDs (Part 2) - and make this handy counter light.
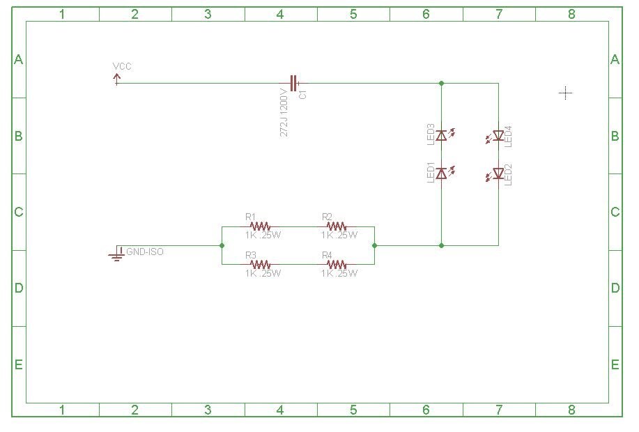
I currently only have .25w resistors. I plan on using a polyester capacitor from the CFL dissection and 4 clear 5mm LEDs. Here is the schematic I came up with.
From my research, the array of resistors should come out to 2K and .5W. Is that correct? Also, would this entire circuit be worthy of screwing into a 120V light socket? What concerns, if any, are there? Thanks.




