This post documents the main design for the the electronic load we made here on element14. The board that controls the load, measures performance and provides feedback. |
Load Board
CAD version:
optional use as a PSU
PCB
![]() | ![]() |
BOM:
| Ref | Value | Footprint | optional | load | psu | manf. Nr | source | description | url |
| C1 | 330n | Capacitors_SMD:C_1206_HandSoldering | x | x | |||||
| C2 | 10n | Capacitors_SMD:C_1206_HandSoldering | x | x | |||||
| C3 | 47u | Capacitors_SMD:C_1210_HandSoldering | optional | x | x | GRM32ER61C476KE15L | element14 | MURATA - SMD Multilayer Ceramic Capacitor, 1210 [3225 Metric], 47 µF, 16 V, ± 10%, X5R, GRM Series | http://be.farnell.com/murata/grm32er61c476ke15l/cap-mlcc-x5r-47uf-16v-1210/dp/1828819 |
| C4 | 100p | Capacitors_SMD:C_1206_HandSoldering | x | x | |||||
| C5 | 39p | Capacitors_SMD:C_1206_HandSoldering | x | x | |||||
| C6 | 100n | Capacitors_SMD:C_1206_HandSoldering | x | x | |||||
| C7 | 100n | Capacitors_SMD:C_1206_HandSoldering | x | x | |||||
| C8 | 4n7 | Capacitors_SMD:C_1206_HandSoldering | x | x | |||||
| C9 | 100p | Capacitors_SMD:C_1206_HandSoldering | x | x | |||||
| C10 | 100n | Capacitors_SMD:C_1206_HandSoldering | x | x | |||||
| C11 | 39p | Capacitors_SMD:C_1206_HandSoldering | x | ||||||
| C12 | 100n | Capacitors_SMD:C_1206_HandSoldering | x | ||||||
| C13 | 100n | Capacitors_SMD:C_1206_HandSoldering | x | ||||||
| C14 | 39p | Capacitors_SMD:C_1206_HandSoldering | x | ||||||
| C15 | 100n | Capacitors_SMD:C_1206_HandSoldering | x | ||||||
| C16 | 39p | Capacitors_SMD:C_1206_HandSoldering | x | ||||||
| C17 | 47u | Capacitors_SMD:CP_Elec_5x5.3 | x | x | 16SVPG47M16SVPG47M | element14 | 16SVPG47M16SVPG47MCapacitor 47 F 16 V OS-CON SVPG Series Radial Can SMD 0.025 ohm 5000 hours 105°C | http://be.farnell.com/panasonic-electronic-components/16svpg47m/cap-alu-polymer-47uf-16v-rad-can/dp/2491822 | |
| C18 | 47u | Capacitors_SMD:CP_Elec_5x5.3 | x | x | 16SVPG47M16SVPG47M | element14 | 16SVPG47M16SVPG47MCapacitor 47 F 16 V OS-CON SVPG Series Radial Can SMD 0.025 ohm 5000 hours 105°C | http://be.farnell.com/panasonic-electronic-components/16svpg47m/cap-alu-polymer-47uf-16v-rad-can/dp/2491822 | |
| C19 | 47u | Capacitors_SMD:C_1210_HandSoldering | optional | x | x | GRM32ER61C476KE15L | element14 | MURATA - SMD Multilayer Ceramic Capacitor, 1210 [3225 Metric], 47 µF, 16 V, ± 10%, X5R, GRM Series | http://be.farnell.com/murata/grm32er61c476ke15l/cap-mlcc-x5r-47uf-16v-1210/dp/1828819 |
| C20 | 47u | Capacitors_SMD:CP_Elec_5x5.3 | x | x | 16SVPG47M16SVPG47M | element14 | 16SVPG47M16SVPG47MCapacitor 47 F 16 V OS-CON SVPG Series Radial Can SMD 0.025 ohm 5000 hours 105°C | http://be.farnell.com/panasonic-electronic-components/16svpg47m/cap-alu-polymer-47uf-16v-rad-can/dp/2491822 | |
| C21 | 47u | Capacitors_SMD:C_1210_HandSoldering | optional | x | x | GRM32ER61C476KE15L | element14 | MURATA - SMD Multilayer Ceramic Capacitor, 1210 [3225 Metric], 47 µF, 16 V, ± 10%, X5R, GRM Series | http://be.farnell.com/murata/grm32er61c476ke15l/cap-mlcc-x5r-47uf-16v-1210/dp/1828819 |
| C22 | 15p | Capacitors_SMD:C_1210_HandSoldering | optional | x | x | ||||
| D1 | MMSZ5233BMMSZ5233B6V | Diodes_SMD:D_SOD-123 | x | x | MMSZ5233BMMSZ5233B | element14 | MMSZ5233BMMSZ5233BZener Single Diode MMSZ52 Series 6 V 500 mW SOD-123 5 2 Pins 150°C | http://be.farnell.com/diodes-inc/mmsz5233b/diode-zener-6v-0-5w-sod123/dp/2061470 | |
| D2 | 1N4148 | Diodes_SMD:D_SOD-123 | x | x | |||||
| D3 | 1N4148 | Diodes_SMD:D_SOD-123 | x | x | |||||
| J1 | Ti_Booster_40_J1 | Pin_Headers:Pin_Header_Straight_1x10_Pitch2.54mm | x | x | HDFL10P | aliexpress | pin headers. I use ones with extended pins, female side up, e.g. can be combined using multiple Stackable Header 10-pin 2.54mm for Ar duino Shields Pin Lenght 11mm One Lot is enough for the whole build | https://www.aliexpress.com/item/2-Pieces-lot-Stackable-Header-10-pin-2-54mm-for-Arduino-Shields-Pin-Lenght-11mm/1022022366.html?spm=a2g0s.9042311.0.0.JwkKAe | |
| J2 | Ti_Booster_40_J2 | Pin_Headers:Pin_Header_Straight_1x10_Pitch2.54mm | optional | x | x | HDFL10P | aliexpress | pin headers. I use ones with extended pins, female side up, e.g. can be combined using multiple Stackable Header 10-pin 2.54mm for Ar duino Shields Pin Lenght 11mm One Lot is enough for the whole build | https://www.aliexpress.com/item/2-Pieces-lot-Stackable-Header-10-pin-2-54mm-for-Arduino-Shields-Pin-Lenght-11mm/1022022366.html?spm=a2g0s.9042311.0.0.JwkKAe |
| J3 | Ti_Booster_40_J3 | Pin_Headers:Pin_Header_Straight_1x10_Pitch2.54mm | x | x | HDFL10P | aliexpress | pin headers. I use ones with extended pins, female side up, e.g. can be combined using multiple Stackable Header 10-pin 2.54mm for Ar duino Shields Pin Lenght 11mm One Lot is enough for the whole build | https://www.aliexpress.com/item/2-Pieces-lot-Stackable-Header-10-pin-2-54mm-for-Arduino-Shields-Pin-Lenght-11mm/1022022366.html?spm=a2g0s.9042311.0.0.JwkKAe | |
| J4 | Ti_Booster_40_J4 | Pin_Headers:Pin_Header_Straight_1x10_Pitch2.54mm | optional | x | x | HDFL10P | aliexpress | pin headers. I use ones with extended pins, female side up, e.g. can be combined using multiple Stackable Header 10-pin 2.54mm for Ar duino Shields Pin Lenght 11mm One Lot is enough for the whole build | https://www.aliexpress.com/item/2-Pieces-lot-Stackable-Header-10-pin-2-54mm-for-Arduino-Shields-Pin-Lenght-11mm/1022022366.html?spm=a2g0s.9042311.0.0.JwkKAe |
| P1 | CONN_01X02 | Pin_Headers:Pin_Header_Straight_1x02_Pitch2.54mm | x | x | 282834-2282834-2 | element14 | 282834-2282834-2Wire-To-Board Terminal Block 2.54 mm 2 Ways 30 AWG 16 AWG 1.4 mm Screw | http://be.farnell.com/buchanan-te-connectivity/282834-2/terminal-block-wire-to-brd-2pos/dp/2112482 | |
| P2 | CONN_01X08 | Pin_Headers:Pin_Header_Straight_1x08_Pitch2.54mm | x | x | 282834-8282834-8 | element14 | 282834-8282834-8Wire-To-Board Terminal Block 2.54 mm 8 Ways 30 AWG 16 AWG 1.4 mm Screw | http://be.farnell.com/te-connectivity-buchanan/282834-8/terminal-block-wire-to-brd-8pos/dp/2396256 | |
| P3 | CONN_01X10 | Pin_Headers:Pin_Header_Straight_1x10_Pitch2.54mm | x | x | pin headers. I use ones with extended pins, female side up | ||||
| P4 | CONN_01X04 | Pin_Headers:Pin_Header_Straight_1x04_Pitch2.54mm | x | x | pin headers. I use ones with extended pins, female side up | ||||
| P5 | CONN_01X20 | Pin_Headers:Pin_Header_Straight_1x20_Pitch2.54mm | optional | x | x | ||||
| P6 | CONN_01X20 | Pin_Headers:Pin_Header_Straight_1x20_Pitch2.54mm | optional | x | x | ||||
| P7 | CONN_01X02 | Pin_Headers:Pin_Header_Straight_1x02_Pitch2.54mm | optional | x | x | ||||
| Q1 | BSS138 | TO_SOT_Packages_SMD:SOT-23 | x | x | BSS138-7-F | element14 | BSS138-7-F - MOSFET Transistor, N Channel, 200 mA, 50 V, 1.4 ohm, 10 V, 1.2 V | http://be.farnell.com/diodes-inc/bss138-7-f/mosfet-n-ch-50v-0-2a-sot23-3/dp/1843693 | |
| R1 | 100K | Resistors_SMD:R_1206_HandSoldering | x | x | |||||
| R2 | 100K | Resistors_SMD:R_1206_HandSoldering | x | x | |||||
| R3 | 100K | Resistors_SMD:R_1206_HandSoldering | x | x | |||||
| R4 | 100K | Resistors_SMD:R_1206_HandSoldering | x | x | |||||
| R5 | 680K | Resistors_SMD:R_1206_HandSoldering | x | ||||||
| R6 | 18K | Resistors_SMD:R_1206_HandSoldering | x | ||||||
| R7 | 100K | Resistors_SMD:R_1206_HandSoldering | x | x | |||||
| R8 | 100K | Resistors_SMD:R_1206_HandSoldering | x | x | |||||
| R9 | 10K | Resistors_SMD:R_1206_HandSoldering | x | x | |||||
| R10 | 0R | Resistors_SMD:R_1206_HandSoldering | optional | x | x | ||||
| R11 | 5K | Resistors_SMD:R_1206_HandSoldering | x | x | |||||
| R12 | 100K | Resistors_SMD:R_1206_HandSoldering | x | x | |||||
| R13 | 100K | Resistors_SMD:R_1206_HandSoldering | x | x | |||||
| R14 | 100K | Resistors_SMD:R_1206_HandSoldering | x | x | |||||
| R15 | 100K | Resistors_SMD:R_1206_HandSoldering | x | x | |||||
| R16 | 100K | Resistors_SMD:R_1206_HandSoldering | x | x | |||||
| R17 | 100K | Resistors_SMD:R_1206_HandSoldering | x | x | |||||
| R18 | 100K | Resistors_SMD:R_1206_HandSoldering | x | x | |||||
| R19 | 3K3 | Resistors_SMD:R_1206_HandSoldering | x | x | |||||
| R20 | 3K3 | Resistors_SMD:R_1206_HandSoldering | x | x | |||||
| R21 | 100K | Resistors_SMD:R_1206_HandSoldering | x | x | |||||
| R22 | 10K | Resistors_SMD:R_1206_HandSoldering | x | x | |||||
| R23 | 100K | Resistors_SMD:R_1206_HandSoldering | x | x | |||||
| R24 | 4K7 | Resistors_SMD:R_1206_HandSoldering | x | x | |||||
| R25 | 4K7 | Resistors_SMD:R_1206_HandSoldering | x | x | |||||
| R26 | 47K | Resistors_SMD:R_1206_HandSoldering | x | ||||||
| R27 | 47K | Resistors_SMD:R_1206_HandSoldering | x | ||||||
| R28 | 47K | Resistors_SMD:R_1206_HandSoldering | x | ||||||
| R29 | 47K | Resistors_SMD:R_1206_HandSoldering | x | ||||||
| R30 | 3K3 | Resistors_SMD:R_1206_HandSoldering | x | ||||||
| R31 | 3K3 | Resistors_SMD:R_1206_HandSoldering | x | ||||||
| R32 | 680K | Resistors_SMD:R_1206_HandSoldering | optional | x | x | ||||
| R33 | 470R | Resistors_SMD:R_1206_HandSoldering | x | x | |||||
| R34 | 4K7 | Resistors_SMD:R_1206_HandSoldering | x | ||||||
| R35 | 2K | Resistors_SMD:R_1206_HandSoldering | x | x | |||||
| R36 | 0R | Resistors_SMD:R_1206_HandSoldering | optional | x | x | ||||
| U1 | LM78L05ACMLM78L05ACM | Housings_SOIC:SO-8_5.3x6.2mm_Pitch1.27mm | x | x | LM78L05ACMLM78L05ACM | element14 | LM78L05ACMLM78L05ACMLinear Voltage Regulator 7805 Fixed Positive 6.7V To 35V In 5V And 0.1A Out SOIC-8 | http://be.farnell.com/texas-instruments/lm78l05acm/ic-v-reg-5-0v-smd-78l05-soic8/dp/9489436 | |
| U2 | LM2662 | Housings_SOIC:SO-8_5.3x6.2mm_Pitch1.27mm | x | x | LM2662MLM2662M | element14 | LM2662MLM2662MDC/DC Adjustable Charge Pump Voltage Converter 1.5V to 5.5V in-5.5V to-1.5V/200 mA out SOIC-8 | http://be.farnell.com/texas-instruments/lm2662m/volt-converter-smd-2662-soic8/dp/9306803 | |
| U3 | TLE2144 | SMD_Packages:SO-16-W | x | x | TLE2144CDWG4TLE2144CDWG4 | element14 | TLE2144CDWG4TLE2144CDWG4Operational Amplifier Quad 4 Amplifier 5.9 MHz 45 V/s 2V to 22V WSOIC 16 Pins | http://be.farnell.com/texas-instruments/tle2144cdwg4/op-amp-quad-low-noise-smd-2144/dp/1234864 | |
| U3 | LT1058 |
SMD_Packages:SO-16-W | x | x | LINEAR TECHNOLOGY LT1058 Quad, JFET Input Precision High Speed Op Amp | ||||
| U4 | PCA9557DPCA9557D | Housings_SOIC:SOIC-16_3.9x9.9mm_Pitch1.27mm | x | x | PCA9557DPCA9557D PCA9557DPCA9557D | element14 rs online | PCA9557DPCA9557DI/O Expander 8bit 400 kHz I2C SMBus 2.3 V 5.5 V SOIC PCA9557DPCA9557D8-channel I/O Expander 400kHz I2C SMBus 16-Pin SOIC | http://be.farnell.com/nxp/pca9557d/ic-io-port-i2c-smbus-8bit-16soic/dp/2212102 http://uk.rs-online.com/web/p/i-o-expanders/8253274/ |
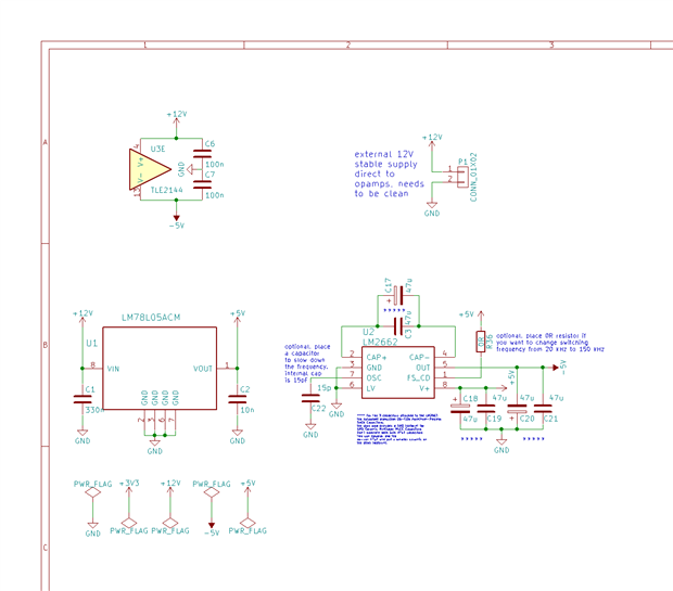
The schematic explains what is optional and why. If you build the DC load, you dont' have to order components without an x in the load column.
I haven't looked up sources for jellybean components, only for those that require some thought.
U4 PCA9557DPCA9557D can be sourced from NXP or TI Both versions are ok






