My electronic load failed. In this second post, I test the remaining parts of the DAC/ADC board. |
Tests Approach
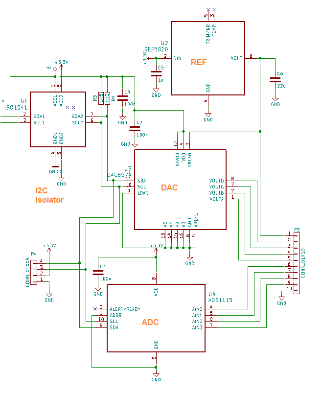
The eload DACs and ADCs are on a separate PCB, together with the voltage reference and the I2C isolator.
The voltage reference isn't damaged. I've tested that in the previous post.
All DAC outputs and ADC inputs are broken out to the connector at the low side of the board.
The load's firmware has low level SCPI functions that can directly talk to the converters.
| DEVElop:DAC# <16 bit value> | Development low level | Send the passed value to the DAC. | DEVE:DAC1 2000 DEVE:DAC1 #H4000 |
DEVElop:ADC#? DEVElop:ADC#:RAW? DEVElop:ADC#:VOLTage? | Development low level | Retrieve the last buffered ADC value. | DEVE:ADC1? DEVE:ADC2:RAW? DEVE:ADC3:VOLT? |
I'll use Robert Peter Oakes' GUI to shoot the SCPI commands and drive the converters. I could have used LabVIEW and create a self-test script, but for troubleshooting I prefer to be hands-on.
I have 3 known voltages available to test the ADCs: GND, VREF and 3.3 V. For the DACs, I'll drive them with a few values within the range and check the voltage with a voltmeter.
ADC Test
| input | ADC 1 | ADC 2 | ADC 3 | ADC 4 |
|---|---|---|---|---|
| OPEN | 3074 | 3168 | 3066 | n/a |
| GND 0V | 13 | 11 | 17 | n/a |
| VREF 2.64 V | 14091 2.64206 | 14090 2.64169 | 14088 2.64150 | n/a |
| 3.3 V | 17592 3.29831 | 17674 3.31406 | 17672 3.31331 | n/a |
The current firmware doesn't access ADC 4. The ADC isn't used in the design. I made the sample rate of the load higher by skipping unused inputs.
All measurements are within expectations.
DAC Test
| input | DAC 1 | DAC 2 | DAC 3 | DAC 4 |
|---|---|---|---|---|
| 0 | 0.53 V | 0.00 V | 0.00 V | 0.00 V |
| 21845 | 0.88 V | 0.88 V | 0.88 V | 0.88 V |
| 43690 | 1.76 V | 1.76 V | 1.76 V | 1.77 V |
| 65535 | 2.64 V | 2.65 V | 2.64 V | 2.65 V |
All measurements are within expectations.
Summary for the DAC/ADC Board
This module hasn't suffered from the failure. All components behave normal.
I can now verify the remaining low power part: the control circuit.
Most of the OpAmps there can be tested easily because they are buffers/amplifiers.
The integrator will be a little more tricky because that one requires a reasonable feedback value in order to behave well.
That's for the next post.
edit: When I connected the control board and did measurements, it showed that the vital functions were working.
I then connected the power board and tested the load ith low voltage and current limit set on the test power supply.All worked. Summary: only the power MOSFET died. Replacing it fixed the load.
| Related Blog |
|---|
| Programmable Electronic Load |
| Troubleshoot my Electronic Load - part 1: MOSFET and Voltage Reference |
| Troubleshoot my Electronic Load - part 2: DAC/ADC |


