Hello Guys,
Currently I am building circuit for high voltage discharge.
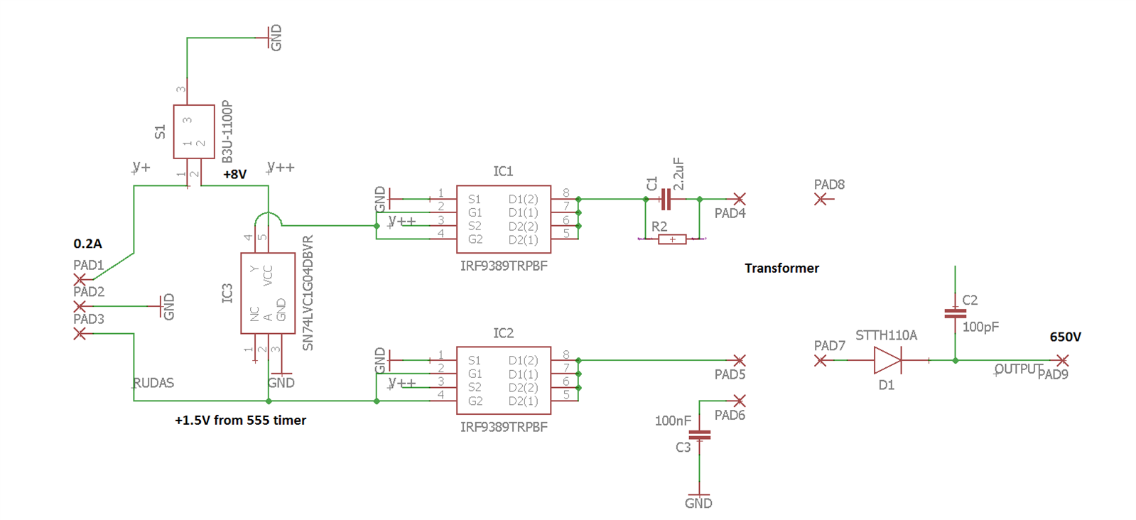
I am controlling signal using two dual channel mofsets and supplying them to the transformer ( 100 voltage multiplication).
PROBLEM 1: mosfets become very hot and I am afraid that after some time they will get damaged.
PROBLEM 2: If I put diode STTH11A the volatge output becomes very low., less than 100V.
Part of the circuit (circuit for 555 timer is pretty simple, works in abstable state - not showed):
The SN74 is an single inverter, IRF93 Dual channel mosfets.
Any advices where the problems could be ?
PS: Yes I know cap in the end doesn't do anything 
BS,
A

