PiCasso Design Challenge Winners Announcement
After 15+ weeks of designing, painting, researching, prototyping, coding and testing, our PiCasso Design Challenge has come to a close.
Our challengers were tasked to use the Raspberry Pi Model 3 B+ to create works of art or master pieces. The judges have tallied up their thoughts and finalized the grand prize and runner up winners, as well as all finishers.
New Honorable Mention Prize
We had so many amazing entries that two Honorable Mentions were awarded the GoPro Hero 7 White. Please congratulate all the winners and participants of the PiCasso Design Challenge!
PiCasso Design Challenge: The Prizes
Facts on the PiCasso Design Challenge:
- 162 Blog Posts
- 101 Video
- 23 Challengers
- 3 Non Sponsored Challenger
- 10 Finishers
PiCasso Design Challenge Winners:
![]() | Enrico Miglinobalearicdynamics Art-A-Tronic Exhibition |
Our Grand Prize winner, Enrico, really took the spirit of this challenge to heart by running an Art Exhibition in Gent, Belgium. He has won a DJI Mavic 2 Pro Videography Drone*.
Art-A-Tronic was an interactive art exhibit in Gent. Enrico completed seven of his nine goals: an augmented mannequin that can host Raspberry Pi Computer vision, binaural hearing which turns to face you and a MQTT connection to the "BORG Communication Nexus", an aptly named Cube featuring a MQTT Server. Aside from the articulating mannequin, the Communication Cube talks with a Raspberry Pi Smart Mirror and a cage full of Arduino controlled Bird Automata.
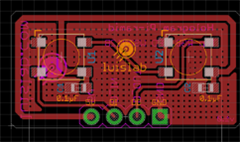
![]() | Luiz Ortizluislabmo Hologram Pi-ramid |
Our Runner Up, Luislabmo, set the element14 Community on fire with this impeccably designed, pepper's ghost-based, Raspberry Pi powered Hologram machine. He won a Nikon D3500 DSLR with a lense and lighting kit*
Luis designed, 3D printed and built a Hologram Pyramid with inbuilt LEDs to give an extra layer of lighting immersion to the projected image.
Using the official Raspberry Pi screen to "project" onto angled acrylic, Luis was able to create a Peppers Ghost hologram effect within the pyramid space. Then this 3D image is lit using NeoPixel LEDs seated on a PCB which Luis also designed himself.
From 3D design, 3D printing, custom code to custom PCB, Luis has outdone himself.
If you would like to make your own version, all the code, designs and models are available on his wrap up post here: Hologram Pi-ramid - Project complete!
![]() | Honorable Mentiongam3t3ch PiMassive - The Giant Raspberry Pi |
Ever been so hungry that you wanted a GIANT Raspberry Pi? A giant... Working Raspberry Pi 3 B+? Then gam3t3ch has you covered! This project impressed us so much that we have created an Honorable Mentions prize for this challenge. Wesley will receive a Go Pro 7 White* for his amazing entry. The massive Raspberry Pi is a testament to Wesley's machining skills, knowledge of electronics, 3D printing, CNC and general finishing. He even went so far to connect the pins on the Pi Massive to an actual Raspberry Pi hidden within it.
"Weighing in at 13.9lbs with 1,041,084mm of filament a grand total of 440hrs of 3d printing and CNC work a massive amount of painting time and cleanup the PiMassive is alive"
Wesley's Wrap up Blog and Video
![]() | Honorable Mentionfmilburn Adapting Art to Viewers |
Like Wesley, Frank also wowed us with his Raspberry Pi powered, facial recognition Art display that we have awarded him an Honorable Mention and a Go Pro 7 White*!
"The PiCasso Art Deluxe is an art exhibit that uses AI to recognize the viewer and display art tailored to them. The design is retro inspired and uses two Raspberry Pi computers - one to do the facial recognition and one for the display. Art that is Raspberry Pi themed, much of it developed on a Raspberry Pi, was created with my grandchildren and is displayed when a family member is recognized." - fmilburn
Other Finishers
All challengers who posted 10+ blog updates and used the Raspberry Pi 3 B+ to create an artistic project will be awarded a PiCade, the Raspberry Pi Arcade Kit.
Finishers: | ||
Douglas Wong | PiCassoTizer | CA |
Luis Ortiz | Hologram Pi-ramid | US |
Dale Winhold | POV Globe | CA |
Enrico Miglino | Art-a-tronic exhibition: Mannequin raspberry -pi powered | ES |
Sergey Vlasov | Smart Home Orchestra And Mood Mediator (SHOAMM) | CA |
Frank Milburn | PiCasso Design Challenge: Adapting Art to Ages | US |
Brenda Armour | Power Pi Image Processing | CA |
Vincent Wong | Colorful Rotating Chinese Lantern | MY |
Wesley Gardner | PiMassive | CA |
Dubbie Dubbie | HoloPiBot | GB |
Key: * Or Local equivalent as decided by element14 community team.




















Top Comments